Оглавление
1 Газоснабжение котельной.
Газоснабжение котельной предусматривается
от газовых сетей среднего или высокого
давления II категории (давление газа от
0,15 Мпа до 0,6 Мпа). Сопротивление газового
тракта – 300 Па.
Схема подачи газа («обвязка») должна
обеспечивает безопасную эксплуатацию
котельного агрегата. Обвязка
газопотребляющей установки (котла)
включает подводящий газопровод,
регулирующую и запорную арматуру,
продувочную свечу, необходимые
измерительные приборы, а также запальные
устройства и систему автоматики
безопасности и горения.
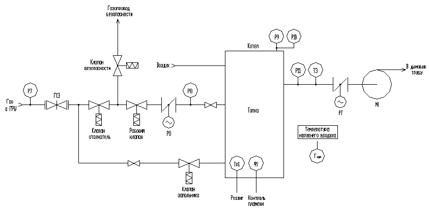
Внутреннее газооборудование котельной
включает в себя:
— газовое распределительное устройство
котельной (рис. 3.53);
— газовое оборудование каждого котла
(рис. 3).

Рис. 3.5.3. Газовое распределительное
устройство.
Снижение давления газа до 0,09 Мпа (0,9
кгс/см2) решено комбинированным
регулятором давления РД, предназначенным
для автоматического поддержания среднего
выходного давления газа на заданном
уровне, а также для автоматического
отключения подачи газа при аварийном
повышении или понижении выходного
давления газа сверх допустимых значений.
Давление настройки регулятора – 0,09 Мпа
(0,9 кгс/см2) в пусковом режиме,
давление срабатывания РД – 0,1 Мпа (1
кгс/см2).
Ручное регулирование давления газа
возможно при помощи газовых задвижек
Г11 и Г12.
Учет расхода газа на котельную решен в
ГРУ при помощи газового счетчика СГ
16-100 с пределами измерения 70700
м3/час. Узел учета — коммерческий.
Газовое оборудование каждого котла
представлено на рис. 3.5.4. На котельной
БКГ-2,5 применена схема с установкой двух
последовательно расположенных отсечных
клапанов с электромагнитным приводом
на газопроводах к горелке (нормально
закрытые) и одного клапана на трубопроводе
безопасности (нормально открытый).
Если какой либо электромагнитный клапан
пропускает газ, то он будет выпущен в
атмосферу. Таким образом, трубопровод
безопасности предохраняет и от возможности
попадания газа в топку при продувке
газового коллектора.

Рис. 3.5.4. Газовое оборудование котла.
Газ через электромагнитные запорные
клапаны и регулирующую орган РО с
давлением 80 кПа поступает в блочную
горелку БИГ 2-14. Горелка БИГ работает в
диапазоне предельного регулирования
при разрежении в топке от 8,9 до 29,4 Па.
Розжиг горелки осуществляется запальником.
Запальником является двуствольная
горелка БИГ 1-2 с установленным электродом,
запальник может работать постоянно,
контроль пламени осуществляется
фотодатчиком. Продукты сгорания через
разведенные экранные трубы в нижней
части топки поступают в конвективную
часть. Пройдя снизу вверх пакет
конвективных трубок с навитыми ребрами
дымовые газы отводятся в газоход,
установленный в верхней части и
утилизатор. В газоход встроена заслонка
– регулятор тяги РТ.
Котел рассчитан для работы с индивидуальным
дымососом (4АМ100S4):
— мощность электродвигателя, кВт 						—
3,0
— скорость, об/мин — 1500
— производительностью, м3/час							—
4300
Какую технологию для строительства надо применить
Опираясь на собственный опыт, мы можем предложить вам самый выгодный вариант строительства — каркасный. Почему именно он? Так уж получилось, что такой способ строительства имеет целый ряд преимуществ перед другими способами строительства. А именно:
- Скорость строительства под ключ;
- Возможность параллельной чистовой отделки;
- Экономия на фундаменте;
- Тёплые стены;
- Выгодная стоимость работ и материалов.

Итак, давайте коротко узнаем, на что необходимо ориентироваться в первую очередь, если планируется пристройка котельной к частному дому. Самое первое, с чего необходимо начинать подобное производство — это составление плана объекта. На нём должны быть отражены все размеры внешних стен помещения, а также обозначена конфигурация крыши
Также важно изучить состояние грунта на загородном участке и прочность основного фундамента у имеющегося дома
Далее уже делается составление технического задание на объект и смета. Все предстоящие этапы работ должны в обязательном порядке согласовываться с заказчиком — он должен быть в курсе того, каким образом и из какого материала будет сделана пристройка котельной к его загородному дому
Также важно подобрать технически правильный фундамент — он должен по своим характеристикам совмещаться с фундаментом основного дома, иначе в местах соединений конструкций друг с другом будут после каждой зимы проявляться деформации
Классификация по типу топлива

 Газовая котельная Чтобы эффективно отопить частный дом или загородный коттедж, стоит не только подобрать тип установки. Необходимо задуматься о виде используемого топлива. По этому критерию блок-котельные подразделяются на несколько групп.
Газовые устройства
Природное топливо или бутан обеспечивают экономичность работы котельных. Минус установок – дорогой монтаж, но дешевизна газа окупает затраты уже в первый сезон эксплуатации. Модульная газовая котельная подключается к бойлеру, что решает задачи обеспечения дома горячей водой.
Газовый котел отличается безопасностью, оснащается атмосферными горелками с минимальным уровнем шума, адаптирован к низкому давлению. Оборудование подходит для жилых строений и промышленных цехов.
Системы на жидком топливе
Блочные котельные работают на дизеле или керосине. Они будут неплохим решением для местностей без газовых магистралей. Дизельный вид модулей отличается невысокой себестоимостью топливных ресурсов, автономностью работы и высоким КПД.
Твердотопливные модели

 Твердотопливная котельная Установка, работающая на угле, брикетах или дровах, является резервным вариантом. Твердый вид топлива отличается невысокой стоимостью, а сама котельная не зависит от электрической или газовой линии.
Системы автоматически отводят дым, имеют КПД более 85%. Недостатком твердотопливных БМК является необходимость места для хранения угля, дров или пеллет.
Электрические установки
Строительство котельной не занимает длительное время за счет дешевизны и простоты подключения оборудования. Конструкции не наносят вред окружающей среде, безопасны, отличаются КПД больше 90%. Электрический вид блочных котельных имеет один недостаток – стоимость эксплуатации в 10 раз дороже, чем при использовании газа.
Преимущества модульной котельной на газе.
Модульные котельные на газе гораздо выгоднее своих аналогов, и преимущество заключается в следующем:
- Широкий диапазон производительности. Производители предоставляют потребителю универсальные варианты, исходя из их потребностей.
- Применение высококачественных материалов для сбережения тепла. Для отопительной системы, в целом, используются лишь профильные теплоудерживающие ресурсы, которые способствуют сохранению 75% тепла.
Заводская блочная котельная идет в базовой комплектации. Монтаж такой котельной, как правило, занимает гораздо меньше времени, чем на остальные аналоги. Операция установки не требует дополнительных затрат. Отсутствует необходимость устанавливать БМК с помощью специальной техники. Завершить сборку, возможно за сутки или в течение месяца, исходя из предоставленного оборудования, и возможных сложностей в процессе установки.
Отопительная система отличается незначительным весом, что прекрасного подходит для слабого фундамента, или полного его отсутствия. Главное, чтобы условная установочная площадка была без рыхлостей или впадин, и не проседала под весом блочной котельной. Необходимость в фундаменте возникает лишь в случае монтирования дымовой трубы свыше 10 м. Во всех остальных случаях, можно использовать стандартную песчаную насыпь, которую после можно покрыть камнями среднего размера.
Транспортабельность. Если котельную необходимо перевезти, достаточно отсоединить её от всех систем коммуникации, и убрать все лишние системы. Если котельная представлена совокупностью блоков, необходимо их поочередное разъединение (чтобы не нарушить основную конструкцию). Подобная работа может занимать несколько дней в зависимость от сложности котельной.
Полная автоматизация. Нет необходимости в обслуживающем персонале. Чтобы контролировать весь процесс, установлено свыше 50 датчиков. Вся информации об их работе, передается на главный пульт, с которого производится непосредственный контроль за ситуацией. Также присутствует система внешнего оповещения, которая незамедлительно проинформирует о сбое в базовой программе.
Что это такое?
Сразу стоит сказать, что блочно-модульные котельные и транспортабельные установки – это синонимы. Оба термина подразумевают полную готовность к эксплуатации сразу после доставки на место и простейшего монтажа. Комплексы такого типа могут подавать горячую воду и теплоноситель на самые разные объекты: от жилых домов до больших заводов, от детских садов до портов и ветеринарных клиник. Разработано немало типов готовых котельных, и все нюансы их конфигурации продуманы до мелочей. Вместе с тем критически важен грамотно продуманный проект, точность сборки и аккуратность доставки.
Модульные котельные могут относиться к двум разным категориям. Первый разряд присваивают тем, что оказываются единственным источником теплоносителя либо горячей воды. В этом случае предусматривается не меньше двух котлов, чтобы застраховаться по максимуму от неожиданностей.
                                            

Несмотря на все частные вариации и разнообразие используемых блоков, мобильные котельные состоят из более или менее однородного набора главных частей. В его состав входят:
- главное здание (почти всегда это одноэтажная постройка каркасного типа, выполненная из негорючих материалов);
- основное оборудование (котлы водогрейной, паровой, смешанной разновидности — их число и характеристики определяются поставленными целями);
- газовая техника (регуляторы, фильтры, аппараты управления давлением, газопроводы, запирающие и предохранительные системы, дымоходы);
- насосы (обеспечивающие работу сети, подпитку водой, циркуляцию, противодействие конденсации);
- теплообменное оборудование;
- комплексы подготовки и очистки воды;
- баки для расширения (сброса избытка давления);
- автоматические и контрольные устройства.


Сверх этого могут ещё потребоваться аккумулирующие водяные баки, бойлеры, деаэраторы и ряд других систем. В любом случае полный спектр используемых систем подбирается всегда строго индивидуально. С практической точки зрения, разницы между стационарными и мобильными котельными идентичной мощности почти нет. С бухгалтерской позиции универсальной амортизационной группы блочно-модульным котельным не присвоено. Обычно из положения выходят, назначая 5 группу (котлы отопительные и всё, что с ними связано); если возникают сложности, необходима консультация в министерстве экономического развития.
Необходимо понимать, что блочно-модульная котельная, за исключением крышных образцов, требует подготовки основания. Поэтому необходимо тщательно рассчитывать величину нагрузки на фундамент. При этом фундамент под дымовую трубу должен обосабливаться от того, что создаётся под основным зданием.
                                            

Он назначается сообразно:
- виду топлива;
- главному признаку опасности;
- техническим характеристикам объекта.
Газовые котельные могут потреблять природный или сжиженный газ. Их главный признак опасности — само обращение с опасным веществом. Лишь в незначительной степени на классность угрозы влияет использование оборудования, работающего под давлением свыше 0,07 МПа и при температуре более 115 градусов. Ко второму уровню рисков относят объекты, где природный газ находится под давлением свыше 1,2 МПа (для сжиженного газа критичен уровень 1,6 МПа).


На третьем уровне по рискам находятся объекты, где давление в природном газе занимает коридор до 0,005 до 1,2 МПа ровно. Или, для СУГ — до 1,6 МПа включительно. При этом количество обращающегося источника рисков роли не играет
Что немаловажно, при определении класса опасности не принимают во внимание и величину участка, на котором создаётся то или иное давление. Достаточно даже, чтобы определённый показатель был достигнут или превышен, к примеру, на вводе
Если говорить про котельные других типов, не использующие природный и сжиженный газ, то на них ключевым фактором риска является рабочее давление в инфраструктуре. 3-й класс опасности назначается для объектов, которые отвечают за подачу тепла местным жителям и социально важным объектам. Его же отводят для котельных, в которых оборудование хотя бы частично работает при 1,6 МПа и более либо при температурах от 250 градусов. Во всех остальных ситуациях устанавливается 4-й класс опасности.
                                            

Как происходит строительство котельного помещения
Сперва нужно построить фундамент, который будет служить новому объекту долгие годы. Тут мы можем посоветовать применить винтовые сваи — это очень выгодный фундамент опираясь на разумное соотношение цены и качества, который монтируется всего за один день. Тут главное правильно рассчитать все нагрузки, после чего уже можно строить несущие каркасные стены. Оптимальная их толщина должна быть не менее 150 — 200 мм. Также и элементы конструкции крыши, на которые потом будет укладываться кровля также должны быть такой же толщины, иначе будет прогиб крыши.
После этого можно приступать проводить кровельные работы. Они должны быть сделаны правильно: в устройстве обрешётки нужно сделать вентиляцию, а под листы кровли установить доску в правильном шаге. Это позволит потом закрепить качественно кровлю на подготовленное основание — в таком случае будут учтены все особенности правильного монтажа используемого материала.

Самый лучший способ такого строительства под ключ — это изготовление каркасных стен. Дополнительно в них нужно закладывать утеплитель, чтобы в летнее и зимнее время поддерживалась адекватная для полноценной работы котла температура внутри помещения. На внутренние стены выгоднее и правильнее будет установить плиту цсп. С внешней же стороны пристройки можно устанавливать любой современный материал — ориентироваться нужно тут уже на ваши пожелания.
Модульная котельная
– это современная автономная котельная полной заводской готовности, которая представляет собой набор основных технологических модулей установки ( группа котлов, насосные группы, теплообменная группа, группа оборудования редуцирования, группа водоподготовительного оборудования), консолидированных друг с другом. Основное отличие модульной котельной – универсальное расположение модулей и компоновка оборудования таким образом, который позволяет разместить модули котельной на площадке или в помещении Заказчика практически любой конфигурации.
Описание модульной котельной
Модульная котельная предназначена для подачи тепловой энергии и горячего водоснабжения в автоматическом режиме работы, без постоянного присутствия персонала. Тепловая мощность модульной установки варьируется в пределах от 0,1 до 10,0 МВт.
Как правило, модульные котельные используют:
В качестве топлива модульной котельной можно использовать любые доступные виды топлива:
Модульные котельные установки компании « Яринжком» производятся с использованием отечественного и импортного оборудования ( котлы, насосы, горелочные устройства). Выбор оборудования зависит от особенностей исполнения установки и технических требований и задач Заказчика. Внешне котельная представляет собой цельнометаллический несущий каркас из одного или нескольких модулей, жестко соединённых между собой. Внешний периметр обшит панелями типа « сэндвич», тепловая изоляция которых определяется в зависимости от региона размещения и составляет от 50 до 150 мм, или профилированным листом.
Все котельные компании « Яринжком» сертифицированы и имеют все необходимые документы и разрешения, требующиеся в соответствии с нормативной документацией и регламентами Федеральной службы по экологическому, технологическому и атомному надзору Российской Федерации ( РОСТЕХНАДЗОР).
Приобретая модульную котельную в нашей компании, вы получаете качественную установку, готовую к запуску и функционированию. На месте эксплуатации требуется только смонтировать котельную на заранее подготовленной площадке и подключить к коммуникациям.
Преимущества модульной котельной
Высокий уровень технологической оснащенности, применение самого современного и надежного оборудования, средств автоматизации, безопасности и контроля обеспечивает безаварийное использование модульных котельных в любых природных условиях, а также сокращает эксплуатационные затраты, исключая постоянное наличие оперативного персонала.
Все котельные в обязательном порядке оснащены системой информирования (диспетчеризации), которая при возникновении внештатных ситуаций мгновенно оповещает дежурные службы Заказчика.
Уменьшение себестоимости вырабатываемой тепловой энергии происходит за счет сокращения затрат на строительство и эксплуатацию тепловых сетей большой протяженности – котельную можно разместить максимально близко к отапливаемому объекту. Уменьшаются и затраты на содержание персонала – установка работает полностью в автоматическом режиме и не требует постоянного присутствия человека.
В модульной котельной применяется высокоэффективное оборудование, энергосберегающие схемы и технологий, которые дают высокие показатели КПД и отличаются гибкостью в настройке. Отсутствие затрат на капитальное строительство Модульная котельная – это не объект капитального строительства, а оборудование максимальной заводской готовности, не требующее затрат на создание объекта недвижимости. Кроме того, котельная может применяться и на других объектах Заказчика, т.к. модули легко демонтируются и перемещаются на другую площадку.
Разновидности модулей
Блок можно классифицировать по нескольким признакам. В первую очередь это количество модулей — от 1 до 4. Увеличение числа рабочих отсеков может быть обусловлено потребностью в высокой производительности или же в разделенном теплоснабжении с расчетом на несколько обслуживаемых зон.
Еще один признак классификации БМК — тип используемого топлива.
На практике чаще применяются следующие модули:
- Твердотопливные. Предусматривается использование традиционных энергетических ресурсов в виде угля и дров.
- Жидкостные. Преимущественно дизельные модели, отличающиеся практичностью в плане содержания.
- Газовые. Котельные на газе считаются самыми выгодными с точки зрения экономии, а благодаря контролирующей автоматике все реже возникают нарекания относительно их безопасности.
- Биотопливные. Разновидность твердотопливных конструкций, но с экологическими и экономическими преимуществами. Так, пеллетные БМК при небольших затратах дают больше тепловой энергии, хотя в России данный вид топлива пока еще недостаточно распространен в отдельных регионах.
Как заказать БМК
Наша компания предлагает комплексное обслуживание. Мы занимаем лидирующие позиции в Москве, поэтому сможем ответить на вопросы, не только касающиеся стоимости и установки, но и относительно безопасной эксплуатации блочно-модульных котельных. Высококвалифицированные специалисты выполнят необходимые работы (от проекта до монтажа)под ключ. Цены, устанавливаемые компанией, доступны и конкурентны, а высокое качество материалов и скорость сборки мы гарантируем. Индивидуально оговариваются транспортировка блочно-модульных котельных и ее оплата. На сайте можно ознакомиться с примерами готовых объектов.
➥ Где используются блочно-модульные котельные?
Блочно-модульные котельные в основном применяются для отопления габаритных помещений. В целом они характеризуются универсальностью и подходят для обогрева различных объектов: частных домов, социальных и производственных зданий, садовых поселков.
❒ Какие преимущества блочно-модульных котельных?
БМК – универсальные технологические сооружения, которые можно использовать для обогрева разных объектов. Также к плюсам стоит отнести:
- скорость и легкость сборки. Для возведения не требуется заливка фундамента, на объект БМК доставляется в разобранном виде, и все элементы собирают непосредственно на площадке;
- высокий КПД;
- экономичность;
- автоматизация, ввиду чего БМК требуют минимум обслуживающего персонала для своей работы;
- мобильность. Можно перевозить с места на место, собирать и заново запускать в эксплуатацию;
- автономность. БМК не зависят от теплосетей и коммуникаций.
К тому же стоимость установки ниже, чем других котельных. Эта особенность объясняется тем, что при сооружении БМК отсутствуют этапы капитального строительства и заливки фундамента.
Какое оборудование входит в комплектацию блочно-модульных котельных?
- твердотопливные установки;
- газовые;
- жидкотопливные;
- комбинированные.
Каждый тип оборудования характеризуется определенными преимуществами. Выбирается подходящее в зависимости от того, какой тип энергоресурса доступен на местном рынке, и от пожеланий клиента.
Применение противопожарного инвентаря в котельных
Процедура использования противопожарного инвентаря определяется типом пожара. Так, огнетушители с порошком и углекислым газом используются для тушения пожара класса Е. Мазут засыпается песком от края к центру очага возгорания.
Места установки первичных средств тушения возгорания обозначаются специальными знаками. Порошковые, пенные и углекислотные огнетушители устанавливаются возле технологических установок в котельной. Количество и вид огнетушителей подбирается, исходя из требований в технической документации установок котельной. Каждый огнетушитель имеет отдельный паспорт и порядковый номер.
Технические работы и перезарядку огнетушителей выполняют ответственные сотрудники предприятий, имеющих лицензию на данные работы. На запорную арматуру огнетушителей вешается пломба. Асбест, войлок и кошма хранятся в коробочках из металла на участках, где нужна зашита оборудования от искр и горения.
Чистый песок после просеивания хранится в закрытых металлических коробках, к каждому ящику предусматривается несколько лопат. Комплект пожарного крана хранится в специальном шкафу с пломбой и применяется строго при возгорании. Для герметичности соединений применяются прокладки из резины.
Цены на блочно-модульные котельные
Стоимость БМК зависит от количества используемых котлов, типа топлива, мощности и других конструкционных и эксплуатационных параметров.
Средние цены на автоматизированные котельные данного типа выглядят так:
- Станция на 100 кВт с одним модулем — 1,2 млн руб.
- Станция на 400 кВт с двумя модулями — 2 млн руб.
- Станция на 1 мВт с двумя модулями — 3,5 млн руб.
Практикуется и сдача БМК в аренду с помесячным расчетом стоимости. Так, среднюю станцию на 500-800 кВт можно арендовать за 400-500 тыс. руб. Собственники предлагают и услуги по установке и обслуживанию оборудования, что добавит к месячной оплате еще 50-100 тыс. руб.
Преимущество мобильных устройств
Со стороны БМК кажутся достаточно массивными и неудобными с точки зрения их перевозки и размещения, но это ложное впечатление.
Сами изготовители стремятся подгонять конструкции под условия доставки и установки. Большинство унифицированных мобильных станций можно перевозить как железнодорожным, так и автомобильным транспортом. Подобные нюансы лучше оговаривать на этапе разработки проекта.

 Вариант блочно-модульной котельной.
Тот факт, что система является мобильной, вовсе не снижает другие эксплуатационные достоинства, в числе которых возможность каскадного объединения модулей, универсальность в плане соединения с различными теплосетями и доступность техобслуживания.
Транспортируемые модели на твердом топливе и мазуте также рассчитываются на независимую от централизованных сетей эксплуатацию в условиях удаленности от городского массива. От владельца требуется лишь обеспечивать котельную электричеством для работы автоматики, что можно сделать с помощью генератора, а также своевременно доставлять топливо на рабочий объект.
Требования к блочно-модульным котельным
 Системы дымоудаления должны соответствовать п. 5.12.2 СНиПа
Системы дымоудаления должны соответствовать п. 5.12.2 СНиПа
При покупке и подключении котельной необходимо учитывать следующие нюансы:
- Установка осуществляется только после расчетов, согласования проекта и визуального осмотра модуля на предмет повреждений.
- Системы дымоудаления должны соответствовать п. 5.12.2 СНиПа на котельные устройства.
- Для обеспечения безопасной эксплуатации оборудования на основании СП 89.13330 и 42.13330 организуется санитарно-охранная зона.
- Модульные стационарные модификации устанавливаются только на фундамент.
- Если используется опасный вид топлива, перед подключением котла организуется заземление, монтируется пожарная сигнализация, детекторы утечек.
- Трубопроводы системы оснащаются контрольно-измерительными приборами, соединяются фланцево-болтовым способом.
- Апробация конструкции в сборке производится на протяжении 72 часов.
По сравнению с традиционными системами отопления котельные блочно-модульного типа отличаются экономичностью. Частное хозяйство, производственный цех или владельцы жилого дома экономят до 50% оплаты за отопление. Помимо экономической целесообразности установки отличаются минимальным расходом топлива и теплоэффективностью.
Устройство газовой котельной модульного типа
Модульная котельная состоит из одного или нескольких совмещенных блоков. Размеры блокмодуля регламентируются требованиями транспортных компаний и не превышают следующих габаритов: 11х2,48х3,20 м (ДхШхВ). Поэтому газовую модульную котельную называют еще транспортабельной, так как блокмодули легко доставляются на производственную площадку авто- или железнодорожным транспортом. Обшивка модульной котельной состоит из металлических листов с утеплением.
Оборудование котельных малой мощности обычно умещается в один блокмодуль. Для установок высокой производительности с несколькими мощными котлами транспортировка производится несколькими модулями, которые уже на площадке заказчика собираются в единую пространственную конструкцию без внутренних перегородок.
Блокмодули могут быть двух типов установки – устанавливаемые на шасси по типу прицепа и стационарные для монтажа на фундамент. При необходимости также можно произвести разбор блоков и перевоз котельной на другую площадку.

Устройство газовой котельной модульного типа
- По типу конструкции и установке – предлагаются передвижные модули, устанавливаемые на шасси, а также, стационарные котельные, монтируемые на фундамент.
- По принципу работы – котельные работают на нагрев теплоносителя, горячее водоснабжение, продуцирование пара.
- По типоразмерам мощности – производительность котельных варьируется от 0,1 до 40 мВт.
- Высокая производительность – конструкция почти не ограничена весом и размерами, что позволяет подключить теплогенератор любой мощности, или выполнить каскадное подключение, объединив несколько котлов в единую сеть. При необходимости, для наращивания мощности, к теплотрассе подключают 2-3 котельных одновременно.
- Универсальность – автономная блочно-модульная котельная, работает на природном и сжиженном газе. Подключается к газгольдеру или центральному газопроводу. Переоборудование на другой вид газа, не требует длительной остановки котельной и не несет существенных материальных затрат.
- Монтаж и транспортировка – контейнерные модульные газовые котельные установки, монтируются на специально изготовленный под потребности БМК фундамент. Во время разгрузки, используется автокран. Средний вес котельной, достигает 4-6 тонн.
- Комплектация – в заводских условиях, БМК полностью укомплектовывается всеми необходимыми рабочими узлами. Ставятся котельные установки, автоматика, блок управления, циркуляционное оборудование. Контейнер оснащают электропроводкой, системами безопасности, пожаротушения и вентиляции. По желанию заказчика, предусматривают отдельное помещение для обслуживающего персонала.
Стационарные БМК, полностью соответствуют требованиям Ростехнадзора. Оборудование проходит обязательную сертификацию и получает разрешение на ввод в эксплуатацию еще в процессе сборки, что облегчает изготовление проектной документации и согласований на месте, после доставки БМК заказчику.
Правила эксплуатации
Сегодня все чаще и чаще обеспечение бесперебойного и в тоже время качественного горячего водоснабжения и отопления организовывается с помощью различных типов котельных. Поскольку этот метод зарекомендовал себя как максимально экономный и удобный к нему стали прибегать не только в случаях, когда котельная является единственной возможностью отопить объект, но и в качестве альтернативных отопительных систем.
Одним из наиболее удобных и распространенных видов отопительного оборудования являются модульные котельные. Они снабжают горячей водой и теплом самые разные по своему назначению объекты: заводы и фабрики, административные здания и офисные помещения, коттеджные поселки и многоквартирные дома.
Основное достоинство данного вида оборудования заключается в принципе его изготовления, модульные котельные доходят до потребителя в виде готовых модулей (блоков). В процессе монтажа таких блоков собирают котельную необходимого профиля и производительности. Удобство заключается в простоте монтажа, а также возможности демонтажа с последующей установкой на новом месте. Вес одного блока, как правило, не более 5 тонн, что делает транспортировку оборудования довольно простой.
По виду используемого теплоносителя модульные котельные подразделяются на:
- водогрейные – в качестве теплоносителя выступает вода, разогретая до 115 градусов;
- паровые — в качестве теплоносителя выступает насыщенный или перегретый пар.
Существует также подразделение по виду используемого топлива:
- газовые;
- твердотопливные;
- на дизельном топливе;
- на мазуте и т.д.
Модульные котельные, использующие различные виды жидкого топлива (дизельное топливо, мазут, отработанное масло и т.д.) должны быть оборудованные топливными складами и устройствами подготовки к сжиганию используемого вида топлива. Как правило, производят подогрев жидкого топлива, способствующий его распылению и последующему полному сжиганию в топке котла.
Современное отопительное оборудование изготавливается по новейшим технологиям на высококачественном оборудовании, что обеспечивает ему безопасную и бесперебойную работу, а также длительный срок эксплуатации. Не смотря на это, оборудование нуждается в постоянном теплотехническом контроле.
На протяжении всего периода эксплуатации следует контролировать следующие параметры автоматизации котлов:
- температуру воды на выходе и входе в котел;
- давление воды на выходе и входе в котел;
- давление в топке котла;
- температуру и давление отходящих газов;
- давление газа перед котлом.
По вспомогательному оборудованию следует осуществлять контроль над:
Использование модульных котельных
Конструкция котельных позволяет применять их для различных целей. Чаще всего модульные котельные системы используются для таких задач:
- Автономный источник тепла. Подходит для жилых, общественных и производственных зданий. Размер зданий может быть достаточно большим. Особенно удобно использовать БМК для арендованных помещений. В случае переезда такую котельную можно также перевезти на новое место.
- Обогрев теплиц. БМК может не только поддерживать нужную температуру в помещении, но и подогревать воду для полива.
- Аварийно-спасательные работы. Котельную можно установить на полуприцеп и укомплектовать гибкими трубами с утеплением. Это позволяет быстро выполнять присоединение БМК к системе аварийного здания. Развертывание котельной можно выполнить за 4 часа.
Основные типы котельных
В зависимости от конструкции выделяются две разновидности устройств.
Стационарные БМК
 Стационарные БМК обладают хорошей производительностью
Стационарные БМК обладают хорошей производительностью
Котельная полностью собрана на заводе и предназначается для обеспечения горячего водоснабжения после подогрева носителя. Обладает такими характеристиками:
- производительность – к ней подключается теплогенератор с любой мощностью;
- допустимость каскадного подсоединения – технология предусматривает объединение нескольких котлов в общую сеть;
- универсальность используемого топлива и подключения – совместима с газгольдерами и центральными магистралями;
- простота переоборудования под другой вид теплоносителя.
Стационарные устройства доставляются на объект и разгружаются автокраном. Готовая установка с автоматикой, блоком управления, циркуляционным оборудованием, проводкой и системами безопасности монтируется на фундамент.
Мобильные системы
Перевозная модульная котельная устанавливается в помещениях с максимальной площадью до 5 тыс. квадратов. Производительность конструкции составляет не более 500 кВт, поэтому ее нельзя доукомплектовывать вспомогательными системами. Маломощные установки отличаются простотой монтажа без подготовительных мероприятий.
Стоимость блок-контейнерной котельной зависит от:
- мощности котельной (от 0,2 до 40 МВт);
- типа топлива;
- количества блок-модулей;
- степени автоматизации;
- набора работ – проектирование, изготовление, вариант транспортировки, монтаж, пусконаладка.
Для получения предварительного расчёта стоимости строительства модульных котельных, если у Вас есть заполненный опросный лист или техническое задание – направьте нам любым удобным способом. Если Вы ещё не определились с характеристиками котельной, свяжитесь с нами по номеру телефона 8-800-350-27-55 или оставьте контакты через формы обратной связи – мы в ближайшее время свяжемся и поможем составить ТЗ.
 
 




