Оглавление
Рациональное планирование гаража, что учесть
Гаражная постройка предназначается для хранения автомобиля, инвентаря, оборудования для его ремонта. Здесь автовладелец может пропадать часами зимой и летом, поэтому строение непременно нужно утеплить, гидроизолировать, чтобы проводить ремонт, техническое обслуживание машины было удобно, безопасно.
Но достаточно ли этого, чтобы сделать пространство комфортным?
Чертеж гаража на 1 автомобиль.
Типовым масштабом автодома на одну машину является следующее значение – 3х6 м. Практика показывает, что пространство с такими параметрами не позволит разместить здесь большое число функциональных стеллажей, рабочий стол, верстак, комплект зимней резины, велосипед ребенка и т.п.
Передвигаться внутри строения, если в него заехала машина, тоже будет не очень комфортно. Поэтому опытные мастера советуют при наличии такой возможности делать автодом несколько большим, нежели 3х6 м.
При подборе оптимальной ширины, длины, высоты строения важно понимать, что со временем имеющиеся в семье авто может быть продано и заменено новым. Ведь автодом – это конструкция со сроком службы в несколько десятилетий, а не один год. Модель с иными параметрами может не войти в узкую постройку, поэтому, решая данный вопрос, мыслите на перспективу
Если вы мечтаете в будущем о внедорожнике или микроавтобусе, заранее обеспечьте внушительную высоту гаражному строению. Иначе в скором времени придется перестраивать конструкцию
Модель с иными параметрами может не войти в узкую постройку, поэтому, решая данный вопрос, мыслите на перспективу. Если вы мечтаете в будущем о внедорожнике или микроавтобусе, заранее обеспечьте внушительную высоту гаражному строению. Иначе в скором времени придется перестраивать конструкцию.
При выборе высоты конструкции также важно помнить, какой рост имеет самый высокий член семьи. К этому значению прибавляют еще 40-50 см, чтобы вычислить оптимальную высоту постройки. Чрезмерно низкие потолки будут некомфортными для высокого человека, придется пригибаться
Чрезмерно низкие потолки будут некомфортными для высокого человека, придется пригибаться.
Но и слишком высокую потолочную поверхность организовывать не стоит, так как отопить строение зимними вечерами будет накладно по деньгам.
Помните! Чем больше гаражное строение, тем более сложную конструкцию оно будет иметь, и тем больше материала израсходуется при работе. Каждый дополнительный сантиметр конструкции стоит денег.
Оптимальные стандарты
Решив построить гараж своими руками, следует руководствоваться действующими нормативами строительства (СНиП), регламентирующими правила застройки участка. Это позволит в дальнейшем избежать неприятностей со стороны контрольных и надзорных органов. Кроме того, необходимо уточнить в местной администрации вопрос о необходимости оформления разрешения на постройку.

Участок под строительство отводится в соответствии с ГОСТом пожарной безопасности, одним из обязательных требований которого является соблюдение расстояния до границы участка и других построек. Так, отдаленность от границы участка должна быть не менее одного метра, а минимальное расстояние до других построек – 6 метров.
При проектировке внутреннего пространства рекомендуется ориентироваться на уже имеющийся автомобиль. Для расчета высоты можно учитывать собственный рост, а также край двери багажника или капота в открытом положении, и добавить полметра «про запас».
Таким образом, расстояние от пола до потолка ориентировочно будет составлять 2,5 метра. Если планируется установка подъемника, то учитываются и его габариты. Ширину строения также рассчитывают, исходя из габаритов автомобиля плюс полуметровый запас для удобства открытия дверей и прохода между стеной и машиной.

Дальнейшая проектировка осуществляется, исходя из планируемого количества парковочных мест и этажности.
На 1 машину
Сегодня существует множество моделей легковых автомобилей, отличающихся как по техническим характеристикам, так и по своим габаритам. При расчете принято брать среднюю длину автомобиля, которая составляет 4,5 метра. Нужно отметить, что запас свободного пространства в данном случае делается больше – около 1 метра (по 0,5 с каждой стороны).

На 2 автомобиля
При планировании будущего помещения учитываются следующие моменты:
- материал – если участок под постройку ограничен, то толстые стены, вкупе с утеплителем, будут скрадывать полезное пространство;
- площадь – необходимо предусмотреть не только отступ от стен, но и свободное расстояние между автомобилями. Оно должно составлять не менее 1,2-1,5 метра, чтобы при открывании двери не задевали друг друга;
- гаражные ворота – их количество зависит от желания хозяина, однако в некоторых случаях целесообразнее монтировать два изделия во избежание теплопотерь;
- дополнительное обустройство – если планируется проведение мелкого ремонта авто собственными силами, то целесообразно предусмотреть пространство под стеллажи, на которых будут размещаться инструменты, запасные части и прочее.

На 3 автомобиля
Здесь требуется четко понимать, как будут располагаться транспортные средства. От этого напрямую зависит размер постройки. Наиболее распространенным является вариант, когда все автомобили выстроены в ряд. Однако такая конструкция занимает слишком большую площадь, что не всегда приемлемо. Рациональнее планировать парковку двух машин параллельно друг другу, а третью – перпендикулярно. Это позволит уменьшить участок под застройку.

2-х этажный гараж
Подобные строения не слишком распространены в нашей стране, тогда как это неплохая возможность заполучить дополнительное помещение, которое можно использовать, как хозяйственное или жилое.
В последнем случае это актуально при строительстве гаража на две машины. Если второй этаж планируется под жилое помещение, то необходимо знать, что к нему применяются определенные требования.

Поэтому предварительно составляется проектная документация, в которой учитывается следующая информация:
- вес здания – в зависимости от плотности материалов выбирают тип фундамента;
- планировка;
- габариты помещений первого и второго этажей;
- тип крыши и используемый кровельный материал.
Важно знать, что перед началом строительства требуется провести геодезические исследования грунта на предмет глубины залегания подземных вод и определения типа почвы

Недостатки и преимущества
Схема гаража с хозблоком и навесом.
Рассматривая преимущества гаража с хозблоком на даче, в первую очередь хочется отметить эстетическую сторону вопроса. Так, если во время строительства использовать один материал, конечная конструкция получится удобной и красивой внешне.
Многие владельцы авто не ограничиваются хозблоком, и делают проекты гаражей с беседкой под одной крышей, хозяйственным блоком, а некоторые даже добавляют баню или сауну.
Выбор вполне простой и логичный, ведь подобное расположение позволяет существенно сэкономить место на участке, в особенности, если свободной площади не слишком много.
Из недостатков таких построек стоит отметить возможные неприятные последствия. К примеру, гараж представляет собой помещение с повышенной опасностью, точно таким же является и сауна.
И вот, совмещение хозблока с гаражом обдумано и распланировано, пора приступать к первому важному шагу – подсчету будущих размеров помещения и проектированию
Идеи расположения
Когда материал выбран, необходимо определиться с местом расположения конструкции. Чтобы машина не ехала через весь участок, уместно установить гараж с навесом при въезде во двор, сразу за воротами или же сбоку от них, с выходом к участку забора.
Такое сооружение может представлять собой:
- автономный навес;
- постройку, соединяющую ворота и дом;
- пристройку к жилому дому, гаражу или хозблоку.
Конечно, удобно, когда навес расположен возле дома, ведь в плохую погоду не надо добираться до гаража через огромные снежные сугробы или же идти по лужам. Хорошо, когда гараж находится на маленьком расстоянии от выезда со двора. Желательно, чтобы дорога была без уклона и поворотов. Не стоит возводить гараж с навесом из шлакоблоков в низине, иначе его будут подтапливать атмосферные и грунтовые воды.
Оптимальный для легковой машины
Теперь решим, какие должны быть размеры гаража для легкового автомобиля, чтобы там можно было не только поставить машину, но и складировать запчасти, инструменты, велосипед, горюче-смазочные материалы и запасной комплект шин. По длине такая постройка должна быть на 3-3,5 м больше, чем длина машины – так будет удобно и из багажника покупки вытаскивать, и под капот заглянуть, да и место для шин, верстака и всего, что не уместилось дома на балконе, останется.
Какой ширины гараж? Оптимальная ширина гаража должна быть больше ширины автомобиля на все те же 3 м, чтобы можно было открыть дверь с комфортом, не опасаясь ее оцарапать. Да и появится свободное пространство для стеллажей с вещами, необходимыми любому автомобилисту.
Какой должна быть высота гаража? Оптимальная высота потолка в гараже – три метра, под такой потолок можно спокойно заводить даже достаточно высокую легковую машину. Кроме того, такая высота комфорта для человека и позволяет обустроить антресоли. Если вспомнить «Приору» из прошлого примера, то оптимальный дом для нее и будет обладать длиной 7,35, шириной 5-6 и высотой в три метра.
К тому же, такое помещение хорошо подходит «на перспективу», так как в него уместится без проблем и более крупный автомобиль, даже внедорожник.
Для джипа
Кстати, о внедорожниках, ведь обладатели частных домов нередко предпочитают подобные машины – либо по статусу, либо по суровой необходимости. Что можно сказать про размеры гаража для джипа? Здесь, как и для легкового автомобиля, нужно учитывать размеры техники.
Внедорожники обычно серьезно прибавляют в длине и высоте, потому и помещение для них должно быть выше и больше. Для примера возьмем ToyotaLandCruiserJ200, ее длина 4,95 м, ширина 1,97 м, высота 1,88 м. Берем известные нам цифры и прибавляем, в итоге получаем комфортные размеры гаража с длиной-шириной-высотой 8-5-3 метра.
Имеет смысл сделать на 2-3 метра шире и на метр выше, для большего комфорта. Если вы обладатель особо крупного джипа, например, с кузовом пикам, то тут уже удобная длина гаража может вырасти до 10 метров.
Для микроавтобуса
Если вы обладатель микроавтобуса или грузовой «ГАЗели», то размеры нужного вам гаража возрастают.
Размеры гаража для микроавтобуса:
Давайте вычислим размеры гаража для газели с удлиненной платформой. Ее длина составляет 6,7 м, а высота с учетом тента может достигать 2,5 метра. Тут длина гаража должна быть около 10 метров, особенно если вы собираетесь в нем не только хранить машину, но и производить ее ремонт и погрузку-разгрузку.
В последнем случае имеет смысл сделать пристрой к помещению с одной из сторон, где можно будет хранить грузы отдельно от запчастей, масла и бензина.
И, что естественно, требуется существенно увеличить высоту гаража для газели, до трех с половиной метров.
Для газели размеры гаража — фото:
Какой длины и ширины должен быть удобный гараж
При планировании строительства или реконструкции гаража в первую очередь необходимо определить его размеры. Оптимальные размеры гаража зависят от его функции. Помимо одного или нескольких автомобилей, в гараже могут располагаться велосипеды, мотоциклы, санки, самокаты, комплекты шин и другое автомобильное оборудование. Бывает, что гараж также служит сараем, мастерской или помещением для хранения хозяйственного и садового инвентаря.

Реконструкция гаража позволит изменить его размеры, пристроить некоторую площадь или поменять конфигурацию помещения.
Какой длины должен быть гараж
Минимальная разумная длина гаража — 5,5 м. Средняя машина имеет длину около 4,5 м, но многие модели, которые любимы владельцами загородной недвижимости, например, пикапы, имеют длину даже более 5,5 метров. Если ваша машина из разряда таких, то длина гаража, меньше, чем 5,8 м, естественно, не для вас.
Если же вы собираетесь оснастить гараж, к примеру, стеллажами или полками, то следует добавить и глубину этих сооружений, плюс, 60-70 см для удобного доступа к ним. Таким образом, длина планируемого гаража, с учётом всех ваших требований, возрастает до 6,7 м.
Какой длины должен быть гараж
Кроме всего прочего, этот аспект тесно связан с размерами автомобиля. Современные модели, как правило, шире старых. Большинство автомобилей в наше время около 1,75 м в ширину. Если мы добавим к этому значению размер двери водителя — ведь после въезда в гараж надо покинуть машину, — и небольшое расстояние до стены, чтобы было удобно выйти и двери вашего авто не пострадали, то выясняется, что минимальная ширина гаража должна составлять 2,7 м. Но чтобы не протискиваться между стеной и авто, а выгружаться из машины с комфортом, все же, надо добавить ещё немного (при условии, что пассажир выходит из машины перед въездом в гараж!). Таким образом, минимальная комфортная ширина гаража уже становится около трех метров. Владельцам широких машин представительского класса или внедорожников, удобство обеспечит ширина 3,2–3,3 м. В случае, когда «обитателем» гаража является не только автомобиль, но и мотоцикл или велосипед, необходимо запланировать еще минимум 1,5 м для него. А если учитывать возможность доступа к двухколёсной технике слева, то поперечный размер гаража для авто- и мото-техники составит уже 4,5 м. Если же в вашей семье два автомобиля, то минимальная комфортная ширина гаража должна составлять 5,8-6 м. А чтобы он был удобным для вас и вашего автопарка, лучше планировать сразу 6,5–6,8 м.
Какой высоты должен быть гараж
Если у вас стандартный легковой автомобиль, то высота гаража не представляет большой проблемы. Средняя высота такого авто — 1,45 м (с антенной — 1,7 м). В этом случае, лучше ориентироваться на собственный рост. Проблемы возникают, если вы являетесь владельцем большого внедорожника или минивена, или если гараж находится в низком подвале.

Кроме того, проблемой может стать недостаточная высота ворот гаража. Необходимо помнить, заказывая ворота, что некоторые их виды занимают часть пространства гаражного шлюза. Высокий автомобиль, или автомобиль с антенной или багажником на крыше, может зацепить верхом элемент таких ворот. Для больших внедорожников высота ворот должна составлять не менее 2,1 м.
Проблему с воротами можно решить, грамотно выбрав их тип в зависимости от способа открытия створок. Например, это могут быть навесные ворота или секционные. В частности если гараж является очень низким, но есть какое-то пространство в сторону, можно вставить скользящую дверь в разрезе на боковой стене.
Если ворота невозможно поменять, то решение только одно: увеличение проёма ворот вверх и перенос перемычки. Такое возможно только в том случае, когда перемычка является частью стены при квадратном сечении проёма ворот, а не является частью обода арки.
Итак, чтобы обеспечить своему автомобилю достойное «место жительства», а себе — комфорт, вы должны внимательно подойти к вопросу определения размеров гаража. Конечно, это не поможет, если через несколько лет эксплуатации гаража вы поменяете низкий спортивный автомобиль на внедорожник. В этом случае, вам необходимо будет внимательно подойти к вопросу реконструкции гаража.
Готовые проекты
Строительство каркасного гаража по своей технологии проще, но без составления проекта не обойтись. Чтобы понять, каким должно быть будущее строение, можно позаимствовать идеи уже с готовых схем. Для облечения задачи представим несколько проектов, которые пользуются наибольшей востребованностью у потребителей.
Простые варианты
Вариантов каркасных гаражей предназначенных для одного автомобиля с небольшим запасом для хранения вещей и инструментов существует много. На рассмотрение будут представлены самые удобные проекты с разным функциональным наполнением:
Построить каркасный гараж можно из досок размерами 6×4 м – простейшая конструкция с двускатной крышей. Фундамент монтируется из бетонных плит. В проекте предусмотрено наличие небольшого окна для обеспечения дневного освещения. Кроме гаражных ворот, устраивается дверь для выхода на улицу.
Лаконичное строение с плоской крышей. Один из экономичных и простых в сооружении вариантов. Устраивается на основе мелкозаглублённого ленточного фундамента. Кровля имеет односкатную конструкцию с оптимальным углом уклона. В схему включено окно и дверь для выхода на улицу.
Двуместные гаражи
Во многих семьях, особенно живущих за городом, имеется в обиходе два автомобиля. В этой ситуации вполне логично сооружать гараж по каркасной технологии на две единицы техники. Ниже рассмотрены несколько вариантов:
Простой проект каркасного гаража 6×8 м. По себестоимости недорогой, но надёжный для сохранности автомобилей. В нём предусмотрена перегородка для разъединения мест для техники. Дверь для выхода из постройки отсутствует, но спроектированы окна на боковых стенах. Конструкция, рассчитанная для хранения двух автомобилей с дополнительным подсобным помещением. В нём может устраиваться как кладовка для хранения вещей, так и мастерская. Обязательно предусматривается входная дверь через кладовую. Места для машин не разделяются перегородкой. Ворота раздельные.
Двуместный гараж больших размеров, с устройством нескольких окон и входных дверей. Конструкция ворот общая. Его выполняют из бруса для обеспечения тепла. Возможна замена на металлопрофиль, но с последующим утеплением и обеспечения отопления.
Гараж и мастерская в каркасном здании
В предоставляемом вам проекте мы попытались гармонизировать внешний вид, предусмотрели дополнительные входные двери и специальное место для организации небольшой мастерской. Довольно долго мы сомневались в выборе оптимального типа фундамента. Большинство существующих гаражей имеют цельнолитые фундаменты типа «плита»», это объясняется тем, что в гараже все равно приходится заливать пол бетоном. Но мы не пошли таким путем по нескольким причинам:
- Сложно найти идеально ровный участок под заливку плит. А раз так, то объем земляных работ может «влетать в копеечку». И не только в деньгах потери ощутимые, а и по времени. На устройство такого фундамента уходило в общей сложности не менее месяца.
- Немного приподнятый над землей фундамент исключает контакт снега со стенами в зимний период времени. Исключение контакта снега – увеличение срока эксплуатации гаража без косметических ремонтов.
- В гараже теплее, чем на улице. Соответственно, снег в гараже начнет таять и при малейших нарушениях уровня уклона пола вода будет скапливаться «не в том месте», что было предусмотрено во время строительства.

Каркасный гараж с мастерской
Учитывая эти опасения, мы остановились на фундаменте МЗЛФ, дополнительно можно его усилить строительной арматурой с периодическим профилем.
Сам фундамент делается обычным способом, единственная просьба к вам – не используйте старый цемент, а щебень и песок должны имеет минимальное количество глины. Мелкозаглубленный фундамент должен иметь достаточные показатели по прочности на излом, для достижения таких характеристик надо в точности соблюдать правила СНиПа. И еще – песчаная подушка должна быть в обязательном порядке.
Во время строительства фундамента надо закладывать в бетон анкерные болты, используйте для этого строительную арматуру Ø 12 миллиметров. Арматура должна быть изготовлена из конструкционной углеродистой стали обыкновенного качества. Для повышения эксплуатационных качеств сталь должна подвергаться дополнительной термической обработке для снятия внутренних напряжений.
Металлический «Волговский» гараж
Разборные металлические конструкции имеют ряд преимуществ. Так называемый «Волговский» гараж можно легко разобрать и переместить в необходимое место рядом с домом. Мобильность помещения и небольшие габариты позволяют устанавливать конструкцию, на приусадебных участках.
Основные параметры:
- Длина 5,6 м;
- Ширина 3,45 м;
- Высота 1,9 м;
- Ширина ворот 2,6 м.
Такие размеры подходят для большинства отечественных автомобилей. Однако помещение рассчитано только на стоянку машины. Хранение посторонних вещей не возможно. В зимний период отсутствие отопления является главным минусом.
Преимущества металлической конструкции:
- Мобильность;
- Простота установки;
- Небольшая себестоимость;
- Долговечность и прочность;
- Не требует заливки фундамента.
Стандартный металлический гараж является дешевой альтернативой кирпичной или бетонной конструкции. Неоспоримым преимуществом стационарных помещений является возможность оборудовать и утеплить площадь, а так же устойчивость к воздействию открытого огня.
При подборе или постройки гаража учитывайте перспективу на будущее. Есть вероятность покупки автомобиля большего размера, поэтому при расчетах лучше отталкиваться от параметров больших машин, например джипа. Необходимо продумать все мелочи и учесть нюансы. Гаражное помещение это денежный вклад на долгие годы.
Расстояние от гаража до других построек
Существует свод правил и норм (СНИП) под номером 2.07.01-89, где обозначены нормативы расположения гаража на участке. Это законодательный акт, пункты которого надо соблюдать неукоснительно. Но есть отступление от нормативных требований, в где обозначено, что Администрации регионов имеют право вносить собственные требования, которые не должны противоречить законным. То есть выше упомянутый СНиП в каждой области может быть добавлен другими нормами.
Правда, необходимо отметить, что указанные в документах нормы являются рекомендательными, потому что загородный участок – есть собственность его владельца. И на нем он может строить все, что захочется и где захочется. То есть за нарушение строительных нормативов ни административной ответственности, ни уголовной нарушитель нести не будет.
Но юристы рекомендуют правила не нарушать, ведь не зря их писали. Потому что всегда найдется человек, к примеру, ваш сосед, который у забора решит организовать зону отдыха, а в этом месте у вас на участке стоит гараж. Вот вам и конфликт, потому что он не хочет дышать выхлопами от вашего авто. И если вы нарушили нормативы, то решение суда, если сосед туда обратиться, будет не в вашу пользу.

Схема правильного расположения гаража на загородном участкеИсточник bankfs.ru
Не стоит ругать законы, они разрабатывались не один год. Тем более строительные. В основе их правил, требований и технологий лежит огромный опыт человечества, который в первую очередь защищает самого человека: его жизнь и здоровье.
Итак, вот правила и нормы по вышеобозначенному СНиПу, которых надо придерживаться при строительстве гаража на дачном участке с учетом санитарных и бытовых норм:
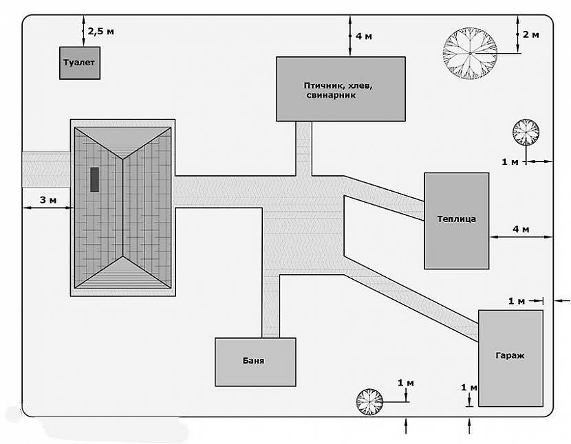
- от гаража до окон соседнего дома – не меньше 6 м, это расстояние специально выбрано на тот случай, если произойдет возгорание в гаражном помещении, и чтобы огонь не достал до соседней постройки;
- расстояние до границ дачного участка – 1 м минимум, это сделано для того, чтобы по пешеходной дорожке около участка смогли свободно перемещаться пешеходы, если автомобиль стоит у гаража;
- тот же параметр до забора, здесь причины другие: чтобы строение не отбрасывало тень на растительность соседней дачи, чтобы дождь с крыши гаража также не стекал в соседний огород, чтобы было можно ремонтировать стены строения, не залезая на участок соседа;
- оставляют 3 м до стен основного дома по тем же противопожарным соображениям, просто такое расстояние дает возможность проехать спецтехнике.

Расстояние от гаража до границы соседнего участка – минимум 1 мИсточник shadowgold.ru
Существуют нормы расположения гаража относительно двухэтажных зданий. Здесь 1 м до хозяйственных построек, и 5 м до жилого здания. И последний параметр – расстояние до проезжей части. Оно не должно быть меньше 3 м, но в пределах 5. Это все на тот же случай, связанный с использованием спецтехники. Если дорога располагается сбоку гаража, то до ее края расстояние должно быть не меньше 3 м, а до центра проезжей части в пределах 5 м. Это на случай безопасного выезда автомобиля из гаража на проезжую часть, чтобы не столкнуться с движущимся транспортом.
Обратите внимание, что по СНиПу гараж на даче должен строиться с учетом вышеперечисленных нормативов, отталкиваясь от цоколя постройки. Если такового элемента в здании нет, тогда от стен. Если гараж покрыт крышей с выступающим карнизом, то отсчет ведется от его края
А точнее от проекции на землю
Если гараж покрыт крышей с выступающим карнизом, то отсчет ведется от его края. А точнее от проекции на землю.
Теперь один тонкий юридический момент. Все, что было сказано выше, касается только капитальных сооружений. То есть гаражей возведенных из кирпича, блоков и прочих стройматериалов, уложенных на капитально залитый фундамент. А такие разновидности, как металлический гараж, каркасный или бетонный переносной квалифицируются как временные сооружения. То есть их в любой момент можно перенести. Это касается и навесов для автомобилей. Эти постройки не попадают под требования, обозначенные в СНиПах.
Но все равно некоторых требований придерживаться придется обязательно. К примеру, если гаражные ворота устроены вровень с забором, то надо продумать выезд авто, а также соблюсти расстояние до пешеходной дорожки.

Надо соблюсти расстояние до дороги с учетом удобного и безопасного выездаИсточник podkova56.ru
В каком стиле лучше реализовывать проекты
Каждый автовладелец хочет, чтобы его гараж был удобным, уютным и внешне презентабельным. Однако нужно понимать, что гараж – это не дом, и ему сложно придать облик, соответствующий какому-либо стилевому решению. У гаража нет окон, кровля традиционно одно-или двухскатная, плоская. Внешний вид ворот стандартен и лаконичен.
В связи с этим вопрос придания индивидуальности строению заключается в выборе нескольких параметров:
- типа крыши;
- вида строительных и отделочных материалов;
- местоположения и внешнего вида ворот.
Устройство гаража в стиле шале гарантирует тёплую и уютную обстановку
Внутреннее устройство гаража можно выполнить в определённом стиле. Популярен «шале», основными акцентами которого являются простор, минимализм и уют. В отделке используют только натуральные и экологически чистые материалы: древесину, стекло, керамику. Такой гараж может быть одно-или двухместным.
Стиль модерн более холодный и современный
Внешнему облику строения можно придать определенное стилевое решение с помощью навеса и обустройства стояночной площадки. Для стиля «модерн» характерны металл и брусчатка. Это традиционное оформление прилегающей территории.
Таким образом, все вопросы по проектированию, определению оптимальных размеров и выбору материалов для строительства гаража можно решить самостоятельно. На это потребуется время, поиск и анализ информации, а также подключение творческих способностей. Но всё это окупится финансовой экономией и моральным удовлетворением при виде собственного респектабельного гаража на две машины.
Подготовительные работы
Перед началом строительства автолюбителю следует обратить внимание на ещё несколько нюансов, помимо определения размера:
- определиться с видом въездных ворот;
- выбрать материалы для помещения.
Варианты въезда
Чертеж гаража на 2 автомобиля.
Въезд в гараж на 2 машины может выполняться с одними воротами либо двумя. Помимо этого различают несколько видов ворот:
- распашные – с автоматикой или без;
- роллетные;
- откатные;
- подъёмно-поворотные;
- секционные.
Распашные ворота обойдутся дешевле остальных, однако они менее удобны в эксплуатации, поскольку придётся при каждом въезде выходить из транспортного средства и открывать ворота. Любителям удобства, не испытывающим нехватки средств, рекомендуется поставить секционные ворота.
Такой вид ворот является достаточно популярным для гаражей на два транспортных средства, поскольку:
- бывают практически любых размеров;
- обладают высокой безопасностью;
- являются герметичными, что обеспечивает тепло;
- открываются практически бесшумно;
- имеют различный дизайн.
Кроме того общие въездные ворота подъёмно-поворотного типа могут очень дорого обойтись, поскольку у некоторых производителей такая конструкция считается нестандартной, в результате чего цена повышается.
Какие выбрать материалы для строительства?
Гараж на 2 машины обычно возводят капитальным либо каркасным способами, от чего и будут зависеть материалы. В первом случае используется бетон либо кирпич, что делает помещение прочным и надёжным. Недостатком будет лишь трудоёмкость работы и потребность в большегрузной технике.
Однако при возведении гаража одновременно с домом вряд ли такой нюанс можно назвать недостатком, поскольку и так ведутся строительные работы.
Самый популярный и чаще используемый материал для гаража – кирпич. Постройка из кирпича будет иметь презентабельный внешний вид и, к тому же, его главные характеристики – долговечность и высокое качество. Из недостатков стоит отметить высокую стоимость и длительное время строительства.
Схема гаража на 2 машины.
Немаловажно также учесть, что выбрав такой материал понадобится уделить особое внимание укреплению фундамента, поскольку он достаточно тяжёлый. Бетонные пеноблоки тоже популярны, однако внешне сооружение не будет выглядеть так привлекательно, как из кирпича. Главные преимущества материала – относительно невысокая цена, длительный срок службы и устойчивость к возгоранию
Главные преимущества материала – относительно невысокая цена, длительный срок службы и устойчивость к возгоранию
Два материала можно объединить
Главные преимущества материала – относительно невысокая цена, длительный срок службы и устойчивость к возгоранию. Два материала можно объединить
Бетонные пеноблоки тоже популярны, однако внешне сооружение не будет выглядеть так привлекательно, как из кирпича. Главные преимущества материала – относительно невысокая цена, длительный срок службы и устойчивость к возгоранию. Два материала можно объединить.
Строить весь гараж из кирпича необоснованно дорого, долго и бессмысленно, поэтому его достаточно использовать для облицовки внешних стен, для других целей использовать пено или газоблок.
Каркасный гараж возводится на основе металлического либо деревянного каркаса.
Выбрав дерево удастся значительно сэкономить, к тому же такой вариант имеет и другие преимущества, среди которых:
- использование экологичных материалов;
- малый вес;
- исключается конденсат за счёт «дышащего» свойства древесины;
- быстрота строительства;
- отсутствие необходимости в бетонном фундаменте;
- возможность самостоятельной постройки.
Недостатки также существенные:
- материал пропускает влагу и холод;
- пожароопасность.
Если в укрытии для машин будут проводиться электро или газосварочные работы, а также будет храниться бензин либо другие опасные материалы, то ни в коем случае не стоит строить каркасный гараж из дерева.
Встроенные и пристроенные гаражи
Такой тип гаражей появился 5-6 лет назад, когда начало развиваться строительство двух-трех этажных частных домов. Каждый владелец такого дома уже, как правило, имел автомашину и старался, чтобы она была у него всегда под рукой. Соответственно, и проектирование гаража включалось в планировку всей постройки дома. Гаражи обычно располагались в цокольном этаже или с северной стороны дома и имели вход непосредственно с жилой зоны.
Гараж аккуратно вписывался в дизайн и оформление жилой постройки и в большинстве случаев позволял сделать архитектуру дома непохожей на типовые сооружения. В то же время, такая планировка гаража позволяла максимально экономично использовать фундамент и несущие стены. Такая схема предоставляла возможность наиболее полноценно обустроить жилье, так как в гараже выкапывался погреб, создавалась кладовая для хранения инвентаря.
Ворота в таких гаражах выходили непосредственно на дорогу, и подъездной путь к этому помещению асфальтировался. Если позволяло пространство, то предприимчивые хозяева устраивали перед въездом в гараж и площадку для мытья машины, оборудованную сливной канализацией.
Гаражное проектирование самостоятельно: быть или не быть?
Цена на проект гаража на одну машину, как и на все профессиональные услуги высока. Многих посещает шальная мысль не только строить его самостоятельно, и разработать проект также своими силами.
Для тех, кто стройку видел только издалека — и то, потому что мимо проезжал будущего здания, составить самому проект будет настоящей задачей со звездочкой. В таком случае, лучше обратиться к опытным товарищам, знающим не понаслышке строительную кухню.
Решать только вам, каким путем пойти, а от нас, пару советов смельчакам − гаражным проектировщикам.
Онлайн-проектирование
В помощь строителям-любителям созданы программы, пользующиеся популярностью. С помощью них можно за короткое время создать свое детище. Например, иностранный конструктор planner5d.com.
Скрин программы для проектирования
Здесь доступны все инструменты для проектирования. Для бесплатного доступа только самые простые, по подписке открываются и оригинальные архитектурные решения.
Просто выбирайте нужную форму и перетаскивайте на имеющийся проект. По завершении можно его сохранить или распечатать. Из минусов – сайт на английском языке. На видео ниже прилагается небольшая инструкция – обзор такого приложения.
Но, даже чтобы воспользоваться такой простой программой, нужно все равно заранее подготовить параметры будущего гаража. А чтобы это сделать правильно, знакомимся с основными правилами гаражного проектирования.
Нюансы самостоятельной разработки
Разберем поэтапно, что нужно учитывать, занимаясь проектированием своего будущего гаража:
- Назначение. Хорошенько думаем и решаем, чем нам будет служить гараж:
- местом ремонта авто – закладываем в проект смотровую яму;
- хотим хранить соленья – будем рыть погреб (см. Как сделать подвал в гараже: технология строительства);
- нужно больше места для всякой всячины — осилим мансарду (см. Мансарда над гаражом: строим сами);
- есть мечта о зоне барбекю – чертим шикарный навес с заделом на кладку камина.
- Размеры. Для хранения одного небольшого авто без дополнительных предпочтений, достаточно будет гаража 6м х 3м. Также нужно обязательно принимать определенные условия, одинаковые для каждой марки. А именно:
- от задней стены расстояние до машины должно быть не менее 50 см;
- для свободного открытия ворот от боков гаража до авто должно оставаться минимум 70 см;
- расстояние от ворот до автомобиля – от 0,3 метра;
- высота должна быть больше самого высокого члена семьи на полметра минимум.
- Размещение на участке. Строительство гаражных построек регламентируется основными техническими документами СНиП 2.07.01-89 «Градостроительство. Планировка и застройка городских и сельских поселений» и правила от 21-01-97 — «Пожарная безопасность зданий и сооружений». Обязательно загляните в них, чтобы построить все по правилам (см. Расстояние от гаража до дома, забора и другого гаража для комфорта на участке).
Это основные общие параметры, обязательные к соблюдению при гаражном проектировании. Все остальное зависит от ваших желаний и финансовых вложений.
Ниже в таблице представлены все документы, регламентирующие строительство гаражей. Просмотрите и примите к сведению. Это обязательно даже для тех, кто покупает проект. Мало ли, проектировщик неграмотный попадется.
Нормативные документы по проектированию гаражей
Проект гаража на 1 машину для вас все еще несбыточная мечта? Боитесь, что не справитесь? Есть прекрасный ответ на эти сомнения в русском фольклоре – глаза боятся, а руки – делают. Главное, чтобы в этом процессе здравый смысл тоже принимал участие, и тогда все обязательно получится на высшем уровне.





