Оглавление
Назначение и виды
Реле времени предоставляет возможность задать определенный временный интервал, необходимый для работы электрооборудования. Зачастую оно используется в случаях, когда предполагается автоматическое включение различных приборов через определенный промежуток времени.
В быту реле времени применяется с целью экономии электроэнергии. При автоматическом включении и отключении бытовой техники и освещения, население существенно экономит свой бюджет. Кроме этого данный прибор востребован среди потребителей благодаря длительному сроку эксплуатации, а также практичности в использовании.
Приспособления цикличного вида вызывает сигнал через установленный временной промежуток. Исконный вариант этого типа был механическим. Он взаимодействовал с контактами посредством запрограммированного механизированного барабана. Когда появились микропроцессоры, реле стало обладать различными диапазонными критериями. Цикличное реле по большей части применяется в уличном освещении.
Промежуточный тип предусматривает временную задержку при подключении электроприбора на установленный момент. Такая задержка необходима для правильной и корректной работы электрических приборов, имеющих сложный механизм. В свою очередь промежуточные реле делятся на электромагнитные реле; пневматические устройства; приспособления, имеющие часовой механизм; электронные реле; а также моторные реле.
Блочные реле применяются в областях узкой специализации, к примеру, задержка во времени фотопечати. Блочный прибор обладает вмонтированным питанием и устанавливается как самостоятельное устройство.
Встраиваемое устройство не имеет корпуса и собственного источника питания. Реле является частью более сложного механизма. Используется в качестве вспомогательного элемента, и имеет общий корпус с другими элементами. Самым распространенным примером может являться стиральная машина автомат.
Модульные приспособления схожи с блочными разновидностями. Зачастую их устанавливают в распределительные щитки на дин-рейку.
Электромагнитные
Данный вид применяется только в сетях, имеющих постоянный ток. Реле оснащено короткозамкнутой обмоткой на подобие, медной гильзы. Задержка во времени происходит благодаря этой гильзе, которая препятствует увеличению магнитного потока и включению якоря главного реле. Устройство можно устанавливать на временной отрезок, который составляет пять секунд. Такие типы используются в электроприводах с целью их разгона или торможения.
Электромагнитное реле
Электронные
Электромагнитные устройства обладают функцией программирования задержки времени. Выпускаются аналоговые и цифровые виды. Приспособление контролирует процессы в электронных схемах, производит отсчет установленного количества импульсов, регулирует разряд и заряд конденсаторов. Такие устройства широко применяются в быту.
Пневматические
Реле называется пневматическим благодаря содержанию в своем механизме пневматического катаракта. Посредством специального регулировочного винта изменяется диаметр отверстия, которое поглощает воздух, в результате чего происходит задержка во времени. Такой аппарат можно запрограммировать на шестидесятисекундную задержку. Это изделие можно применять для автоматического управления электрооборудованием, а также для управления электроприводом, его разгоном и торможением.
Моторные
Данные типы используются для защиты воздушных линий при их повторном подключении. Основным элементом данного устройства является синхронный двигатель, который осуществляет свою работы с помощью электрической сети переменного тока, имеющей частоту в 50 Герц. Кроме этого в механизм реле входит электромагнит, посредством которого осуществляется сцепление двигателя и редуктора. Прибор способен произвести задержку времени от десяти секунд до нескольких часов.
С часовым механизмом
В основе такого реле лежит пружина. Электромагнит, входящий в конструкцию, приводит данную пружину в действие. На специальной шкале устанавливается необходимое время, по истечению которого контакты реле замыкаются. Временной промежуток может быть установлен на величину от 0,1 до 20 секунд.
Реле времени с часовым механизмом
Переходим к принципу работы схемы
После подачи питания цепочка R1–C3 генерирует стартовый импульс, длительностью примерно 100мс для микросхемы DD1, с которого выход OUT микросхемы устанавливается в лог.1, включая тем самым оптосимистор VS1, симистор VS2 и подключая нагрузку к сети 220В. С этого же момента начинается отсчет времени.
Время выдержки таймера задается цепочкой R3–R6–C2. Время зарядки конденсатора C2 до напряжения отключения выход OUT микросхемы DD1 в логический 0 определяется формулой:
t = 1,1*(R3+R6)*C2
Резистор R6 ограничивает минимальное время задержки 3 сек. Конденсатор C1 необходим для фильтрации помех в питании микросхемы DD1 и должен располагаться максимально к ней близко.
Резистор R4 задает ток светодиода оптосимистора и при применении аналогов MOC3043, например MOC3042 или MOC3041 должен быть уменьшен, так как им необходим больший ток для работы.
Данная схема
может применяться и для коммутации пускателей, но учтите, что в случаях малых токов пускателей возможно ложное срабатывание или их жужжание в отключенном режиме, так как они могут включаться через цепочку R5–C5. В таком случае, эта цепочка требует коррекции по номиналам.
Такое устройство можно купить сразу в готовом виде, либо применить ненужный от какого-либо устройства: роутера, модема, телефона или подобного. В таком случае устройство реле заметно упростится.
Трансформатор T1 можно заменить на любой другой с номинальным входным напряжением 220 Вольт, выходным — 12 Вольт.
Если схема реле задержки выключения
вас заинтересовала и вы бы хотели скачать файл с изображением разведенной печатной платы — оставляйте ваши комментарии.
Задержка отключения и включения реле с помощью конденсатора и резистора 12В
Не обязательно прибегать к использованию интегральных таймеров по типу NE555 если требуется всего лишь задержка перед старт/стоп. Использование конденсатора в паре с резистором и транзистором решит задачу без сложных ИС. Воспользуйтесь схемой ниже
Это классическая схема с использованием конденсатора, резистора, диода и биполярного транзистора. В схеме используется транзистор n-p-n типа. Работает она так: после подачи напряжение на резистор N сопротивления, начинает заряжаться конденсатор N емкости. При достижении напряжение смещения диоды открываются, а затем открывается управляющий эмиттерный p-n переход транзистора, который «открывает» транзистор и ток начинает течь в направлении коллектор-эмиттер.
Работает наш полупроводник в активном режиме. Пока управляющая базой величина тока не выйдет из этого режима, коэффициент усиления не приобретет нисходящую форму. Так продолжается пока величина тока вовсе не переступит порога отсечения — переход коллектор-эмиттер закроется. При включении происходит все да наоборот.
Для сборки рекомендуется использовать транзистор КТ827 с n-p-n переходом. Диод подойдет КД105Б или аналогичный по параметрам. Конденсатор и резистор подбирается в каждом случае индивидуально, об этом ниже.
Таймер циклического включения-выключения. Циклическое реле времени своими руками
схема на 12 и 220 вольт
В современном оборудовании часто необходим таймер, т. е. устройство, которое сработает не сразу, а через промежуток времени, поэтому его еще называют реле задержки. Прибор создает временные задержки включения или выключения других устройств. Его не обязательно приобретать в магазине, ведь грамотно сконструированное самодельное реле времени будет эффективно выполнять свои функции.
Сфера применения реле времени
Области использования таймера:
- регуляторы;
- датчики;
- автоматика;
- различные механизмы.
Все данные устройства делятся на 2 класса:
- Циклические.
- Промежуточные.
Первое считается самостоятельным прибором. Он подает сигнал через заданный временной промежуток. В автоматических системах циклическое устройство включает и отключает необходимые механизмы. С его помощью управляют освещением:
- на улице;
- в аквариуме;
- в теплице.
Циклический таймер является неотъемлемым устройством в системе «Умный дом». Его применяют для выполнения следующих задач:
- Включение и выключение отопления.
- Напоминание о событиях.
- В строго указанное время включает необходимые устройства: стиральную машинку, чайник, свет и др.
Кроме вышеуказанных, есть еще отрасли, в которых эксплуатируется циклическое реле задержки:
- наука;
- медицина;
- робототехника.
Промежуточное реле используется для дискретных схем и служит вспомогательным устройством. Оно осуществляет автоматическое прерывание электрической цепи. Сфера применения промежуточного таймера реле времени начинается там, где необходимы усиление сигнала и гальваническая развязка электрической цепи. Промежуточные таймеры разделяются на виды в зависимости от конструктивного исполнения:
- Пневматические. Срабатывание реле после поступление сигнала не происходит мгновенно, максимальная время срабатывания — до одной минуты. Используется в цепях управления металлорежущих станков. Таймер управляет приводами для ступенчатой регулировки.
- Моторные. Диапазон установки временной задержки начинается с пары секунд и заканчивается десятками часов. Реле задержки являются частью цепей защиты воздушных линий электропередач.
- Электромагнитные. Предназначены для цепей постоянного тока. С их помощью происходят разгон и торможение электропривода.
- С часовым механизмом. Основной элемент — взведенная пружина. Время регулирования — от 0,1 до 20 секунд. Используются в релейной защите воздушных линий электропередач.
- Электронные. Принцип действия построен на физических процессах (периодические импульсы, заряд, разряд емкости).
Схемы различных реле времени
Существуют разные варианты исполнения реле времени, схема каждого вида имеет свои особенности. Таймеры можно изготовить самостоятельно. Перед тем как сделать реле времени своими руками, необходимо изучить его устройство. Схемы простых реле времени:
- на транзисторах;
- на микросхемах;
- для выходного питания 220 В.
Опишем каждую из них более подробно.
Схема на транзисторах
Необходимые радиодетали:
- Транзистор КТ 3102 (или КТ 315) — 2 шт.
- Конденсатор.
- Резистор номиналом 100 кОм (R1). Также понадобится еще 2 резистора (R2 и R3), сопротивление которых будет подбираться вместе с емкостью в зависимости от времени срабатывания таймера.
- Кнопка.
При подключении схемы к источнику питания начнет заряжаться конденсатор через резисторы R2 и R3 и эммитер транзистора. Последний откроется, поэтому на сопротивлении будет падать напряжение. В результате откроется второй транзистор, что приведет к срабатыванию электромагнитного реле.
При заряде емкости ток будет уменьшаться. Это вызовет снижение эммитерного тока и падения напряжения на сопротивлении до того уровня, которое приведет к закрытию транзисторов и отпускания реле. Чтобы запустить таймер заново, потребуется кратковременное нажатие кнопки, которое вызовет полную разрядку емкости.
Для увеличения временной задержки используют схему на полевом транзисторе с изолированным затвором.
На базе микросхем
Применение микросхем уберет необходимость разряжать конденсатор и подбирать номиналы радиодеталей для выставления необходимого времени срабатывания.
Необходимые электронные компоненты для реле времени на 12 вольт:
- резисторы номиналом 100 Ом, 100 кОм, 510 кОм;
- диод 1N4148;
- емкость на 4700 мкФ и 16 В;
- кнопка;
- микросхема TL 431.
Положительный полюс источника питания должен соединяться с кнопкой, параллельно к которой подключен один контакт реле. Последний также подключается к резистору 100 Ом. С другой стороны рези
Модификации выключателей
При помощи устройств, оборудованных таймером, можно управлять разными процессами на участках электрической цепи. Приборы нашли широкое применение в частных домовладениях, квартирах, на предприятиях. Производители выпускают широкий ассортимент выключателей с таймерами, которые можно сгруппировать в четыре обширные категории: таймеры-сторожа, выключатели, реагирующие на движение, кнопочные модели и приборы отключения вентиляции.
Принцип работы таймера-сторожа
Чтобы обезопасить жилье от несанкционированного доступа, пользователи могут установить таймер-сторож. Модель позволяет организовать визуальное присутствие хозяев в доме или квартире. Устройство незаменимо, когда жилье на длительное время остается без присмотра. Благодаря встроенной программе таймер будет периодически включать и выключать свет в разных комнатах в порядке, заданном пользователем. С улицы кажется, что в жилище кто-то постоянно находится, что помогает предотвратить проникновение злоумышленников. Нельзя утверждать, что таймер-сторож полностью защитит дом/квартиру, но он определенно оказывает эффективную помощь в системе охраны недвижимости.

Выключатель света с датчиком движения
Устройство с таймером и датчиком, реагирующим на движение, эффективно устанавливать в квартире или доме. При перемещении человека по комнате инфракрасный датчик улавливает движение и включает свет. Это удобно, поскольку прибор плавно включает осветительные приборы, что благоприятно сказывается на работе ламп и светильников. Параметры выключателя с выдержкой времени и датчиком:
- уровень регулировки чувствительности;
- пороговое значение параметров освещения;
- ограничение на время работы лампы.
Есть выключатели, которые содержат все три указанные функции, а также существуют модели, выполняющие одну из опций, к примеру, чувствительность к движению или время работы энергозависимого устройства.

Выключатель кнопочный с таймером
Модели кнопочного типа срабатывают при механическом нажатии на кнопку — освещение включается и выключается автоматически через установленный промежуток времени. Различают устройства с возможностью задавать временной интервал в пределах суток или недели. Удобно устанавливать в таких помещениях, как прихожая, туалет, монтировать приспособления для срабатывания в гаражах или подвалах, внедрять в электрическую цепь, чтобы освещать с заданными промежутками времени лестничный пролет.
Модель с таймером отключения для систем вентиляции
В жилых домах и квартирах в санузлах и на кухнях обязательно оборудуют вытяжные системы вентиляции. Чтобы рационально использовать возможности вентиляционной системы, можно установить вентилятор с таймером отключения, который через определенный интервал времени отключает устройство. Такая схема позволяет рационально использовать энергоресурсы и поддерживать оптимальный уровень влажности в помещениях с постоянными испарениями.

Оптимизация режимов энергосбережения в сочетании с опцией «умный дом» — прекрасная возможность организовать комфортные условия проживания и сэкономить денежные средства по счетам за электроэнергию. Благодаря настройке таймера на определенный временной интервал владельцы жилья могут не переживать, если случайно оставили включенным свет — таймер сработает и разомкнет электрическую цепь.
Как работает реле времени?
Основной деталью реле времени является блок управления, выполненный в виде электронного таймера. Его настройка производится вручную на определенное время, по истечении которого на исполнительный механизм подается сигнал, размыкающий цепь.

Современные приборы выпускаются в электронном варианте, однако, до сих пор встречаются и старые механические образцы. Конструкция таймера выполнена в виде микросхемы, реагирующей на импульсы различной величины. Появление этих импульсов вызывается нажатием клавиш, расположенных на панели управления.
Механическое реле времени работает по такому же принципу. Здесь также имеются контакты, установленные в определенное положение. Они могут быть сомкнутыми или разомкнутыми. Когда регулятор механизма поворачивается, происходит смена положения контактов таймера. В результате, электрическая цепь замыкается или размыкается. Постепенно контакты возвращаются в исходное положение. Время возврата зависит от величины угла поворота регулятора.
Существуют так называемые интеллектуальные реле, подключаемые к компьютеру через специальный выход. В этом случае программирование временных режимов может производиться в более широком диапазоне.
Схема термореле
Терморегулятор в холодильной установке играет роль устройства, поддерживающего работу в заданном температурном режиме путем периодического включения и отключения компрессора. На современном этапе применяется 2 вида термореле:
Механические устройства используются в старых холодильниках, а также у таких современных производителей, как Indesit, Stinol, Atlant.
Схема механического терморегулятора
Данное устройство манометрического вида. Сильфон и его трубка (запаянная гофрированная металлическая емкость) заполнены фреоном либо хлорметилом, находящимся в виде пара. Давление рабочей среды прямо пропорционально изменяется при изменении температуры. В конце трубки фреон находится в жидком состоянии и прижимается к испарителю.
При увеличении температурного показателя, возрастает давление сильфона на пружину, срабатывает рычаг, контакт замыкается. При уменьшении температуры все происходит наоборот. Режим размыкания контакта зависит от усилия пружины, которое регулируется ручкой управления.
Электронные термостаты используются в холодильниках таких производителей, как Samsung, Beko, LG.
Механические термореле в своей работе опираются на температуру в испарителе, а электронные собратья – на температуру воздуха в камере. Положительным моментом электронных моделей является возможность индикации температуры (то есть человек может визуально оценить работу термостата) и меньшая погрешность.

Схема электронного термостата
Регулятором температуры в данной схеме служит термодатчик LM335. Устройство является стабилитроном, чувствительным к изменениям температуры. Климат в камере холодильника регулируется переменным сопротивлением R4. При повышении температуры воздуха на выходе компаратора TLC271 появляется сигнал, открывающий транзистор KT3102, который запускает холодильник. Соответственно при понижении температуры, на выходе компаратора появляется ноль, компрессор выключается.
Область применения устройств
Таймеры используются во многих устройствах, окружающих современного человека. Зачастую, в жизни, требуется автоматизация циклов запуска и остановки различного оборудования.
Схема подключения реле времени настолько проста, что позволяет применять такой контроллер работы в широком спектре бытовой и производственной аппаратуры, запуская или выключая оборудование через определенные периоды. Примерами использования служат стиральные машины, микроволновки, станки, светофоры, уличное освещение, системы полива и управления отоплением дома. Современное реле времени
Реле времени применяются настолько давно, что даже информации о первом инженере, введшим такие функции в свое оборудование, найти не удалось. Первое упоминание и попытка разделения систем контроля времени работы по принципу действия была предпринята в 1958 году, в книге В. Большова «Электронные реле времени».
Показательно, что даже тогда необходимость периодического запуска и отключения оборудования была принято за данность. В книге предлагалось разделить таймеры на часовые, воздушные, электронные и электромагнитные, от вида механизма функционирования. Реле времени, использовавшиеся в СССР
В современной жизни, отключающие и контролирующие питание оборудования таймеры, а это другое название такого прибора, используются повсеместно, как для управления производственными процессами, так и бытовой электроникой.
Особенно важны реле времени в системах «умного дома», в которых они отмеряют временные промежутки и контролируют те или иные процессы. Самый простой пример – автоматический свет в подъездах жилых домов. Датчик, при обнаружении движения дает сигнал на запуск таймера, который зажигает освещение. Если длительный период нет сигнала от сенсора, срабатывает реле времени и свет гаснет. Одна из схем подключения реле времени к освещению подъезда
Это интересно: Независимый расцепитель или реле напряжения — что лучше выбрать
Микроконтроллеры
Современные электронные микроконтроллеры могут совершать в одну секунду несколько миллионов операций. И это большое достижение науки. Если есть необходимость задержать время до бесконечности, то всего лишь необходимо зациклить операцию. Но есть у этой стороны дела и отрицательная сторона. То есть, получается так, что микроконтроллер кроме этой операции больше ничего делать не будет. А если появляется необходимость сделать выдержку времени не на одну секунду, а на одну минуту. Как же тогда? Ведь процессор будет простаивать, приборы греться, будут выполняться команды, которые никому не нужны.
Чтобы добиться этого, необходимо в микроконтроллер установить таймер, а лучше несколько. Что же собой представляет это реле времени в микроконтроллерах? Если не вдаваться глубоко в конструкцию и принцип работы, то это, по сути, обычный счетчик двоичного типа, который считает импульсы. Последние вырабатывает специальная схема, установленная в микроконтроллер. Кстати, в семействе серии 8051 импульс выходит при выполнении каждой отдельной команды. Поэтому реле просто считает количество выполненных команд. А вот процессор в это время занимается выполнением всей программы.

Схема реле времени с задержкой выключения света
Чтобы было понятно:
- Производится запуск счетчика от нулевого уровня. Реле начинает считать команды.
- Один импульс – одна единица¸ которая увеличивает содержание счетчика.
- Как только счетчик заполнится полностью, происходит его обнуление. Это и есть время задержки.
Но, как сделать выдержку короче? И здесь все достаточно просто. Для примера возьмем восьмиразрядный таймер, у которого переполнение счетчика будет происходить через 256 импульсов с любой периодичностью. Чтобы укоротить выдержку времени, необходимо начать считать импульсы не с нулевой отметки, а с промежуточной, например, с 150. Здесь главное правильно провести настройку.
Но и тут есть один нюанс. Одна операция будет производиться за 255 микросекунд. А ведь наша задача увеличить выдержку до минуты. Все дело в том, что переполнение счетчика – это своеобразное большое событие. Оно способствует прерыванию всего процесса, то есть, работы всей программы. Процессор на это реагирует мгновенно, он тут же переходит на подпрограмму. Последняя из всех выдержек может сложить большое количество разных вариантов, и в этом плане временной показатель ничем не ограничен.
Закорачивание катушки
Рисунок 2. Схема получения выдержки времени у электромагнитных реле времени с различными вариантами включения втягивающей катушки.
При включении реле РВ якорь притягивается очень быстро (время заряда реле 0,8 сек). При отключении создается выдержка времени, при этом отключение реле может осуществляться как путем разрыва цепи катушки, так и путем ее закорачивания (рис. 2а). Выдержка времени при закорачивании катушки получается по следующей причине. Для отпадения якоря (и, следовательно, срабатывания контактов реле) необходимо, чтобы поток в магнитной системе исчез или уменьшился до определенной величины, что и происходит при прекращении питания катушки реле, т. е. при ее отключении.
Если же шунтировать катушку реле (например, параллельным включением каких-либо контактов другого промежуточного реле РП), то вследствие самоиндукции в контуре, образуемом катушкой реле и контактом РП, поддерживается некоторое время ток. Следовательно, магнитный поток и сила притяжения якоря к сердечнику тоже будут затухать постепенно. Сопротивление R в цепи катушки должно быть предусмотрено для предотвращения короткого замыкания (в том случае, если в этой цепи нет других потребителей).
Идея 3. На базе микросхем
Это более сложный вариант, чем с использованием транзисторов, но цифровое реле не требует нажатия кнопки для начала нового цикла, они более устойчивы. Циклическое реле позволяет выполнять несколько операций в автоматическом режиме, за счет наличия микросхемы существует источник внутреннего опорного питания, можно значительно увеличить пределы задержки времени.

Рис. 7. На базе микросхемы КР512ПС10
Посмотрите на рисунок, приведенная здесь схема рассчитана на работу в цепи 220 В. Для ее реализации вам понадобятся резисторы разного номинала, указанные на схеме, диодный мост, пара транзисторов, полупроводниковые элементы, конденсаторы, промежуточное реле, микросхема.
Ее принцип действия идентичен с описанным ранее вариантом на двух транзисторах с той разницей, что в цепи управления временной задержкой появляется микросхема. С помощью которой заряд конденсатора может накапливаться в десятки раз дольше, соответственно, получается возможность увеличения времени задержки.
Процесс сборки не представляет особых трудностей для опытных радиолюбителей, имеющих навыки пайки и чтения схем. Однако для новичков такое реле времени может представлять определенную сложность, поэтому им следует внимательно относиться к процессу.
Неисправности агрегата Индезит
Проверить реле холодильника Индезит нужно при повышении температуры как в морозильной, так и в холодильной камере. Вполне возможно, что нарушен порядок перемещения хладагента, который регулируется компрессором. Спровоцировать это может неисправность в пусковом механизме, одним из симптомов которой являются перебои запуска.
Подобные проблемы провоцируются «залипанием» контактов, неправильным подключением клемм или выходом из строя температурного датчика. Поступление неверной информации на пусковое реле вызывает переход мотора-компрессора в режим ожидания, вследствие чего температура воздуха в холодильнике повышается. Также снижение работоспособности бытового прибора часто обеспечивают сами хозяева, неправильно его эксплуатируя.
Самостоятельный ремонт или диагностика – это тоже риск, так как непредумышленное повреждение какой-нибудь детали способно вывести агрегат Индезит из рабочего режима. Поэтому для того, чтобы проверить реле компрессора холодильника, лучше вызвать мастера из сервисного центра.
Настройка электронно-механических аналоговых реле
Системы промышленной автоматики, а также различные бытовые модули часто оснащаются электромеханическими устройствами, конструкция которых предусматривает настройку при помощи потенциометров.
Электромеханический тип устройства отсчёта времени с регулировкой параметров потенциометрами. Существуют различные конфигурации подобных приборов, что делает возможным применять их в схемах разной сложности
На передней панели корпуса таких устройств располагается шток потенциометра (или несколько штоков), предназначенный под вращение лезвием отвёртки. По окружности штока (штоков) наносится размеченная шкала значений установки.
Прорезь на штоке под лезвие отвёртки является своеобразным указателем, изменяющим своё положение при вращении штока. Установкой этого указателя напротив определённых значений размеченной шкалы достигается настройка нужного параметра.
Многоканальный прибор электронно-механического типа. Настраивается легко и просто путём вращения потенциометров с помощью отвёртки. На фронтальной панели также имеется светодиодная индикация состояния
Приборы подобного типа (например, NTE8) нашли широкое применение в схемах управления вентиляционными системами, отопительными модулями, приборами искусственного освещения.
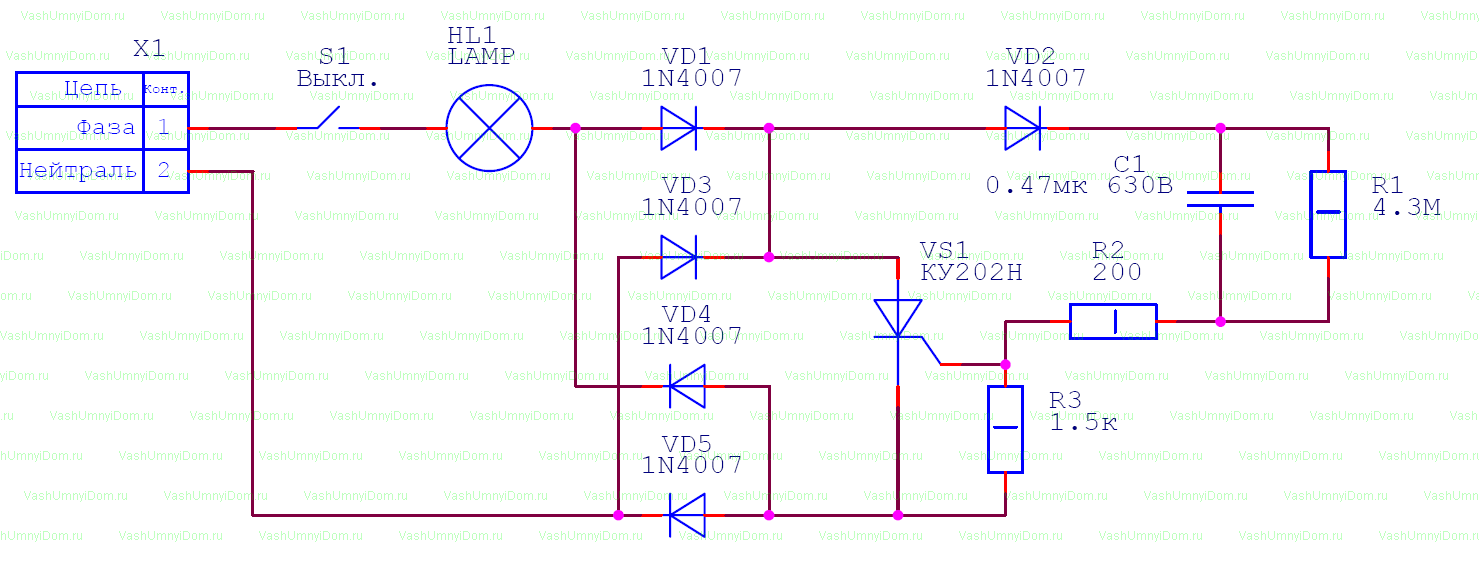
Простое реле времени на 220 В
Данное реле выдержки времени на 220 Вольт является гальванически не развязанным и является простейшим. В качестве элемента коммутации применяется тиристор.
Как мы говорили, тиристор позволяет коммутировать нагрузку, нечувствительную к форме напряжения питания: лампу накаливания, тен, галогеновую лампу и тому подобное.
Нельзя подключить светодиодный драйвер или энергосберегайку типа КЛЛ, любой электронный прибор, имеющий на входе трансформатор.
Минимум деталей схемы и простота схема позволят собрать это схему любому, израсходовав не более 50–100 руб.

Схема работает так же просто, как и выглядит. Если замкнуть контакт S1, то начнется постепенная зарядка C1. В процессе заряда этого конденсатора, тиристор VS1 будет открыт.
На нагрузке HL1 будет сетевое напряжение. Как только конденсатор зарядится, тиристор VS1 закроется и ток через него проходить перестанет. Наш прибор завершить работу и произойдет выключение нагрузки.
Схема содержит такие детали:
диодный мост, выполняющий функцию подачи на тиристор выпрямленного тока: состоит из диодов с максимальным током не ниже 1А и имеющего обратный показатель напряжения не ниже 400В (1N4007);

тиристор серии BT151 (если у вас завалялись КУ 202Н или КУ 202М — применяйте);

- сопротивление R1 — 4.3 МОм, мощностью 1Вт;
- сопротивление R2 200 Ом, 1Вт;
- R3 такой же мощности, 1.5 кОм;
- конденсатор устройства С1 на 0.47 мкФ, на 630В или большее напряжение;
- нагрузка HL1 мощностью не более 200 Вт; при применении ламп накаливания, и в том числе галогенных ламп помните, что стартовый ток при включении может превышать рабочий в 10 раз, хотя это продолжается не так долго.
- выключатель или тумблер S1.
Так как весь принцип работы этого реле сводится к зарядке конденсатора, то изменяя емкость конденсатора проще всего изменить время включения реле.
Из-за простоты данного устройства дать простую формулу расчета времени выдержки невозможно, так как время зависит от параметров конкретного тиристора, сопротивлений резисторов, ёмкости конденсатора.





