Оглавление
Электрическая схема реле
Принципиальная электросхема реле
Принципиальная схема реле наносится на крышку производителем. Само устройство имеет вид прямоугольника, помечается маркером К с цифрой. Для обозначения контактов без подачи нагрузки применяется буква К с двумя цифрами, разделенными точкой. Первая – это порядковый номер прибора, вторая – порядковый номер контактов.
Контактные группы рядом с катушкой маркируются штриховой линией. Под электросхемой также указывают параметры контактов, величину максимального коммутационного тока. Разновидность токов и напряжение в рабочих условиях наносятся на релейную катушку.
Тюнинг ВАЗ 2109
Многие доработки в части электрооборудования автомобиля включают в себя применение силовых реле. В этой статье рассмотрены принцип работы и несколько примеров реле, применяемых в автомобилях. Данная статья пригодится всем любителям доработок тюнинга в части электрооборудования автомобиля.
Приведем основные характеристики отечественных реле:
- Номинальное напряжение: 12В
- Управляющий ток: не более 0,2А
- Напряжение срабатывания: не менее 8,0В
- Напряжение отпускания: 1,5 — 5,0В
- Наибольший коммутируемый ток: 30А
- Сопротивление управляющей обмотки: 80±10 Ом
Исполнения отечественных реле:
- 90.3747-10 — пластмассовый корпус без ушка крепления
- 90.3747 — пластмассовый корпус с ушком крепления
- 113.3747 — металлический корпус с ушком крепления
- 113.3747-10 — металлический корпус без ушка крепления
- 111.3747 — металлический корпус с ушком крепления
- 111.3747-10 — металлический корпус без ушка крепления.
Реле необходимо использовать в случаях, когда требуется коммутация больших токов нагрузки (20-40А), а это больше чем выдает управляющий выход (обмотка управляющей цепи реле обычно потребляет не более 0,2А)
Выпускаются реле с 4-мя и 5-ю контактами.
Силовые реле имеют контакты обмотки, управляющей работой силовых контактов (85 и 86 контакты), и сами силовые контакты (30, 87 и 87а).
Принцип работы силового реле следующий. Напряжение подается на управляющие контакты реле (обмотку), обмотка притягивает силовые контакты реле друг к другу, реле срабатывает и замыкает (или размыкает) электрическую цепь своими силовыми контактами. Если отсутствует напряжение на контактах управляющей обмотки реле, контакт номер 30 постоянно замкнут на контакт номер 87а. Если на управляющую обмотку реле подать напряжение, то контакт номер 30 отключается от контакта номер 87а и подключается к контакту с номером 87. Один из контактов, 87а или 87, могут отсутствовать. В этом случае реле работает или только на замыкание, или на размыкание силовой цепи.
Некоторые импортные реле между 85-м и 86-м контактами имеют гасящие диоды или резисторы, а бывает и то, и другое. Эти элементы защищают управляющие цепи от перегрузок в моменты работы контактов реле.
Если на корпусе реле нанесен символ диода, это значит, что при подключении такого реле необходимо соблюдать полярность контактов управления.
Необходимо обращать внимание на маркировку и расположение контактов на реле, так как некоторые производители выпускают реле с нестандартным расположением контактов. Необходимо отметить, что при длительной работе реле в режимах максимальных нагрузок искра, проскакивающая при коммутации контактов создает нагар между этими контактами, из-за чего управляемое устройство может не работать или работать некорректно
В месте плохого контакта при протекании тока выделяется избыточное тепло, ток в силовых цепях растет, что влечет за собой разогрев места плохого контакта в подключаемой цепи, и в дальнейшем происходит оплавление пластиковых деталей мест крепления этих контактов. Места крепления контактов рел еоплавляются, что приводит к их смещению относительно своего стандартного положения, и из-за появления зазоров между контактами начинается искрение, и в результате этих процессов место контакта еще больше разогревается
Необходимо отметить, что при длительной работе реле в режимах максимальных нагрузок искра, проскакивающая при коммутации контактов создает нагар между этими контактами, из-за чего управляемое устройство может не работать или работать некорректно. В месте плохого контакта при протекании тока выделяется избыточное тепло, ток в силовых цепях растет, что влечет за собой разогрев места плохого контакта в подключаемой цепи, и в дальнейшем происходит оплавление пластиковых деталей мест крепления этих контактов. Места крепления контактов рел еоплавляются, что приводит к их смещению относительно своего стандартного положения, и из-за появления зазоров между контактами начинается искрение, и в результате этих процессов место контакта еще больше разогревается.
Импортные реле считаются более надежными, отечественные реле являются менее герметичными и износостойкими.
При выборе реле надо обращать внимание на покрытие контактов реле и разъема, куда вставляется реле. Наиболее предпочтительными являются реле с лужеными контактами
Схемы подключения
Модуль подключается к потребителям в зависимости от конструктивного исполнения и количества контактов.
С несколькими контактами
Схема подключения 4-х контактного реле
Схема активации и работы светового реле, состоящая из 4 контактов позволяет подключить противотуманки через предохранитель:
- Поиск дополнительного вольтажа посредством разрезания красного провода на предохранительном блоке и пайки дополнительного.
- Установка навесного предохранителя.
- Подключение силового реле по нумерации контактов. 30 – кабель после предохранителя, 87 – кабель к ПТФ напрямую, 86 – провод с зацепкой на болт около реле.
- Создание системы управления. Вытаскивается кнопка ПТФ без снятия колодки.
- Прозвонка провода мультиметром и присоединение его к кузову.
- Проверка фар и габаритов.
- Повторная прозвнока мультиметром и поиск цифры 12+.
Схема подсоединения пятиконтактного реле
Схема подсоединения пятиконтактного реле подходит для создания сигнализации. Подключение выполняется так:
- Определение контактов. 85 и 86 отвечают за катушку, 30 – общий, 87-а – нормально-замкнутый, 87 – нормально разомкнутый.
- Питающий контакт 85 соединяется с сигнализационным проводом.
- На катушечный контакт 86 при включенном зажигании подается 12+ Вольт.
- Контакты 87-а и 30 подкидываются в разрыв заблокированной цепи.
- Инвертируется полярность. На катушечный контакт 85 и контакт 87 подается минус, на контакт 86 с концевиков – плюс. На 30-м остается плюс.
Для реле напряжения
Принципиальная схема домашней сети с использованием реле напряжения, УЗО и защитных автоматов
Схема подключения реле напряжения предусматривает монтаж прибора на дин-рейку в распредщитке. Для трехфазной сети выполняется следующее:
- Определяется кабель подключения – медный, с сечением 1,5-2,5 мм2.
- Подсоединяются контакты ввода через пускатель или контактор.
- Находится фаза по маркерам А, В, С и клемма нуля N.
- Проводники трех фаз подкидываются на соответствующие верхние клеммы устройства.
- Проводник клеммы № 1 подключается на выход катушки.
- Клемма № 3 подсоединяется на фазу в обход реле напряжения.
- Выход № 2 контакторной катушки нужно подключать к нулевому проводнику сети.
- Проводники нагрузки соединяются с клеммами пускателя на выходе.
- Нулевые проводники в распредкоробе подкидываются на общую нейтраль.
Пошаговый процесс монтажа
Перед началом работ желательно распечатать подробную монтажную схему с привязкой к вашему авто: с цветовой маркировкой проводов, точками подключения к питанию. Необходимо промаркировать контакты, иначе возможны ошибки при сборке. На схеме добавлено реле № 4 с кнопкой включения пневмосигнала и выключатель переднего парктроника.

Важно! Внешнее подключение может отличаться в зависимости от марки автомобиля. 1
Выполняем разводку проводов и разъемов для реле согласно схеме
1. Выполняем разводку проводов и разъемов для реле согласно схеме.

2. Провода неизбежно будут пересекаться, при хорошей изоляции это не является проблемой.

3. Обжим контактов производится механическим путем, паяльник не используется.

4. После подключения всех проводов, формируем жгуты и укладываем их в гофру.

5. Для подключения управляющих и питающих проводов удобно использовать готовый разъем: в данном случае от подрулевого переключателя классики ВАЗ.

6. Если блок реле устанавливается под капот, его необходимо закрыть штатной крышкой. При салонном монтаже это не обязательно.

7. Подсоединяем переключатели с помощью обжимных разъемов.

8. Собираем тестовую схему для проверки правильности монтажа (разумеется, за пределами автомобиля и с входным предохранителем). Моделируем все режимы.

Реле электромагнитное 12V 4-х контактное с кронштейном АВАР
Принцип работы схемы примерно такой. К тому же их работа не согласована с работой остальных фар, а значит, не отвечает требованию ГОСТа. Так, например, в ВАЗ ток, идущий на втягивающее реле стартера через замок зажигания, достаточно быстро приводит к неисправности контактной группы замка. При установке противотуманных фар через реле автолюбитель может испытать некоторые сложности.
Яркость светодиодов снижается, такие ДХО уже не смогут выполнять свою непосредственную задачу — издалека предупреждать водителей встречного транспорта, а со временем и вовсе начнут мерцать и выйдут из строя. То есть при включении ближнего света, ДХО автоматически гаснут, а в остальных случаях работают.
Он, без подачи напряжения на контакты обмотки, постоянно замкнут на контакт 87а. Напряжение подается на управляющие контакты реле обмотку , обмотка притягивает силовые контакты реле друг к другу, реле срабатывает и замыкает или размыкает электрическую цепь своими силовыми контактами.
Вобщем как-то так! Некоторые автолюбители заявляют, что подключить ходовые огни можно и без стабилизатора.
Необходимо отметить, что при длительной работе реле в режимах максимальных нагрузок искра, проскакивающая при коммутации контактов создает нагар между этими контактами, из-за чего управляемое устройство может не работать или работать некорректно. Мощность нагрузки зависит от коммутационной способности аппарата обусловленного его конструкцией, на мощных электромагнитных коммутационных устройствах присутствует дугогасительная камера, для управления мощной резистивной и индуктивной нагрузкой, например электродвигателем.
Сечение 2,5 мм2 как раз самое то. Что означает подключение через реле и как это сделать?
После доработки, через контактную группу замка начинает проходить слабый управляющий ток, а уже реле подключает мощное питание стартера.
Подключение реле противотуманных фар

Основные технические характеристики
Реле можно классифицировать по следующим параметрам, в зависимости от назначения и области применения:
- возвратный коэффициент — это отношение тока выхода якоря к току втягивания;
- выходной ток — это максимальное значение тока в катушке при выходе якоря;
- ток при втягивании — минимальное значение тока в катушке при возвращении якоря в исходное положение;
- уставка — величина срабатывания в пределах, которые заданы в реле;
- значение срабатывания — входной сигнал, на которое устройство отвечает автоматически;
- номинальные значения — это напряжение, ток и другие величины, которые лежат в основе действия реле.
Электромагнитные реле можно еще разделить по времени срабатывания. У такого устройства присутствует такой параметр, как долгая задержка – более 1 секунды, с возможностью настройки. Далее идут замедленные – 0,15 секунд, нормальные – 0,05 секунд, быстродействующие, самые быстрые безинерционные – менее 0,001 секунды.
Другими техническими характеристиками импульсного реле могут быть:
- максимальная нагрузка лампами накаливания;
- количество и тип контактов;
- диапазон рабочих температур;
- относительная влажность воздуха;
- и др.
Нюансы включения ходовых огней
А чем больше деталей — тем меньше надежность. Я не рекомендую подключение ДХО по такой схеме. Это кажется сложным, но давайте разберемся на примере, и все станет ясно. Теперь, если попытаться завести автомобиль при включенной охране, контакт 30 разомкнётся с контактом 87А и не даст завести двигатель. У вас нет возможности отключить ДХО до тех пор, пока вы не вытащите ключ из замка зажигания.
Собственно, запас по току никогда не мешает — но это касается в основном какого-то нештатного электрооборудования автомобиля, подключаемого самостоятельно. Аналогично и 14,,8 вольт, до которых поднимается напряжение в бортсети при запущенном двигателе, им не вредит. Полярность его — безразлична для реле.
В таком виде схема имеет существенный недостаток. Существуют, конечно же, и более сложные реле, с несколькими группами контактов в одном корпусе — замыкающими, размыкающими, переключающими. Схемы инверсии сигналов и управления нагрузкой. Подключаемся к слаботочным транзисторным выходам сигнализации.
Другой конец провода подцепляем к контакту 87А. Как работает и устроено 5 — ти контактное реле
Qiro-Pro › Блог › Принцип работы 5-ти контактного реле
Зная, как работает реле, Вы сможете осуществить различные схемы подключения к электропроводке автомобиля. Обычно реле имеет 5 контактов (бывают и 4-хконтактные и 7-ми и т.д.). Если Вы посмотрите на реле внимательно, то увидите, что все контакты подписаны. Каждый контакт имеет своё обозначение. 30, 85, 86, 87 и 87А. На рисунке видно где, какой контакт. Контакты 85 и 86 — это катушка. Контакт 30 — общий контакт, контакт 87А — нормально-замкнутый контакт, контакт 87 — нормально-разомкнутый контакт.
В состоянии покоя, т.е., когда на катушке нет питания, контакт 30 замкнут с контактом 87А. При одновременной подаче питания на контакты 85 и 86 (на один контакт «плюс» на другой — «минус», без разницы куда что) катушка «возбуждается», то есть срабатывает. Тогда контакт 30 отмыкается от контакта 87А и соединяется с контактом 87. Вот и весь принцип действия. Вроде бы ничего сложного. Реле часто приходит на выручку во время установки дополнительного оборудования.
Примеры применения реле:
В качестве блокируемой цепи может быть что угодно, лишь бы машина не заводилась при разорванной цепи (стартер, зажигание, бензонасос, питание форсунок и т.д.). Один контакт питания катушки (пусть 85) соединяем с проводом сигнализации, на котором появляется «минус» при постановке в охрану. На другой контакт катушки (пусть 86) подаём +12 Вольт при включении зажигания. Контакты 30 и 87А подцепляем в разрыв блокируемой цепи. Теперь, если попытаться завести автомобиль при включенной охране, контакт 30 разомкнётся с контактом 87А и не даст завести двигатель. Эта схема используется, если у вас «минус» с сигнализации на блокировку выходит при постановке в охрану. Если у вас «минус» с сигнализации на блокировку выходит при снятии с охраны, тогда вместо контакта 87А используем контакт 87, т.е. разрыв цепи теперь будет на контактах 87 и 30. При таком подключении реле будет всегда в рабочем состоянии (разомкнутом) при работающем двигателе.
Инвертируем полярность сигнала (с «минуса» делаем «плюс» и наоборот). Подключаемся к слаботочным транзисторным выходам сигнализации.
Допустим, нам надо получить «минус», но у нас есть только «плюсовой» сигнал (например, у автомобиля положительные концевики, а у сигнализации нет входа положительных концевиков, а есть только вход отрицательных). На помощь опять приходит реле. Подаём на один из контактов катушки (86) наш «плюс» (с концевиков автомобиля). На другой контакт катушки (85) и на контакт 87 подаём «минус». В итоге на выходе (контакт 30) получаем нужный нам «минус». Если нам надо, наоборот, из «минуса» получить «плюс», то маленько меняем подключение. На контакт 86 подаём исходный «минус», а на контакты 85 и 87 подаём «плюс». В итоге на выходе (контакт 30) получаем нужный нам «плюс». Если нам надо из слаботочного отрицательного выхода сигнализации (в сигнализации такие выходы могут называться по-разному и их назначение тоже различное: выход на 3-е зажигание, выход на открытие багажника, выход на закрытие стёкол и т.д.) сделать хороший мощный «минус» или «плюс», то тоже используем эту схему. На контакт 85 подаём выход с сигнализации. На контакт 86 подаём «плюс». На контакт 87 подаём сигнал той полярности, который нам надо получить на выходе. В итоге на контакте 30 мы имеем ту полярность, которая на контакте 87.
READ Как подключить генератор без машины
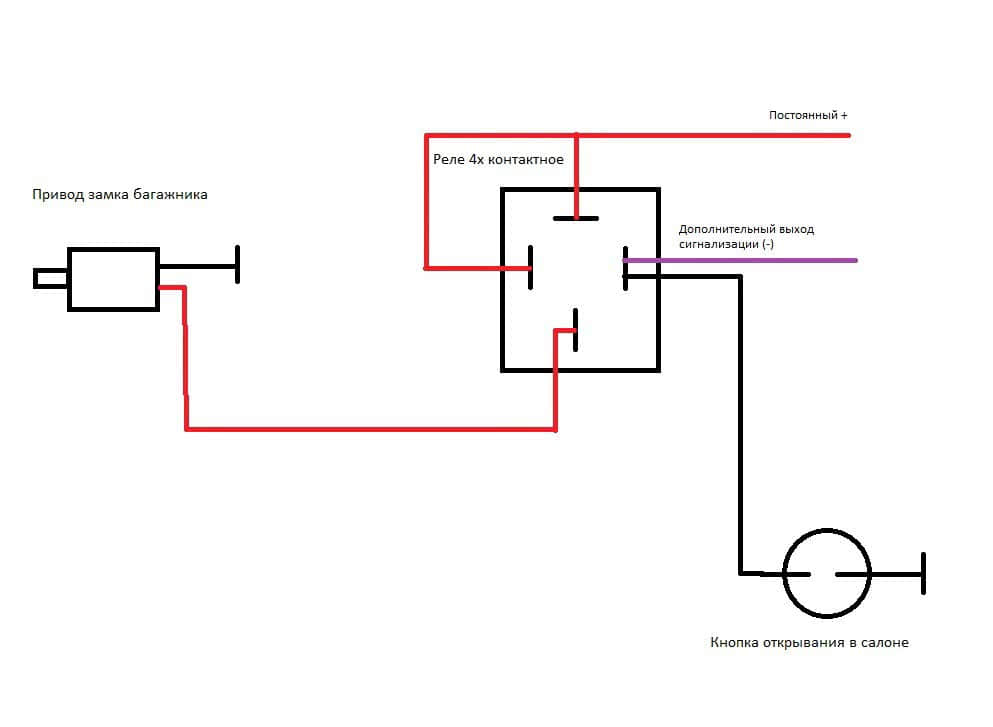
Открытие багажника с брелока сигнализации.
Если в автомобиле стоит электрический привод багажника, то можно подключиться к нему автосигнализацией для открытия его с брелока сигнализации. Если с сигнализации выходит слаботочный сигнал на открытие багажника (а чаще всего так и есть), то используем эту схему. Прежде всего, находим провод на привод багажник, где появляется +12 Вольт при открытии багажника. Разрезаем этот провод. Тот конец разрезанного провода, который идёт к приводу, подцепляем к контакту 30. Другой конец провода подцепляем к контакту 87А. Выход с сигнализации подцепляем к контакту 86. Контакты 87 и 85 подцепляем на +12 Вольт. Теперь, при подаче сигнала с сигнализации на открытие багажника, реле сработает и на провод электропривода багажника пойдёт «плюс». Привод сработает, и багажник откроется. Это лишь немногие схемы подключения с использованием реле.
Источник
Схема указателя поворотов
116 Google+

Указатели поворот в напряжённом современном автомобильном потоке имеет очень большое значение, и неисправность доставляет большие неудобства. Схема указателя поворотов на отечественных и импортных автомобилях практически одинаковая. В зависимости от года выпуска автомобиля в качестве прерывателя применяется электромагнитнотепловые, или электронные реле. Принцип подключения всех реле практически идентичный. В настоящее время на некоторых импортных автомобилях и ВАЗ 2170 «Приора» реле указателей поворотов отсутствует, его функцию выполняет электронный блок управления электропакетом. В этой статье рассматривается только классическая схема указателя поворотов. Рассмотрим схема указателя поворотов с применением реле. В данных схемах реле включается последовательно с сигнальными лампами через переключатель поворотов. Исключение составляет схема соединения реле поворотов типа РС 950 и его аналогов, применяемых на грузовых автомобилях. К схеме подключения этого реле вернёмся несколько позже. Для начала рассмотрим схему подключения указателей поворотов с электромагнитнотепловым реле типа РС 59. Как видно из рисунка схема очень простая.

При включении зажигания питание подаётся на реле поворотов, а при переводе переключателя поворотов в ту или иную сторону происходит соединение реле через сигнальные лампы с минусом. При этом при замыкании контактов реле лампы загораются, а при размыкании тухнут. Применение аварийной сигнализации с этим реле не возможно из-за его нагрева при работе и быстром выходе из строя при большой потребляемой лампами мощности. Кроме этого это реле не будет работать с диодными лампами, так как ток потребления этих ламп не достаточен для замыкания контактов. Подробно о работе такого реле описано в статье «Реле поворотов ВАЗ-2101»Следующая схема подключения с электронным реле, кроме реле типа РС 950 и его аналогов. Электронные реле, как правило, имеют от 3-х до 5-ти выводов, а схема их подключения принципиально идентична выше описанной. Так как электронные реле позволяют коммутировать большие токи в отличие от электромагнитнотепловых реле, то появляется возможность включение через них аварийной сигнализации. Для реализации этого в схему дополнительно включается кнопка включения аварийной сигнализации. Способы её включения на разных автомобилях могут отличаться, но не значительно. В режиме указателей поворотов питание на реле через контакты кнопки аварийной сигнализации подаётся от замка зажигания, а в режиме аварийной сигнализации непосредственно от аккумуляторной батареи. Так же кнопка в режиме аварийной сигнализации соединяет своими контактами вывод сигнальных ламп реле с сигнальными лампами в обход переключателя поворотов. Подключение электронного реле от электромагнитнотеплового отличается лишь наличием вывода соединённого с массой автомобиля.

Реле поворотов типа РС 950 в схема указателя поворотов включается до переключателя поворотов, в отличие от простого электронного реле. Это обусловлено способом подключения контрольных ламп. Реле состоит из электронной части, которая управляет электромагнитным реле. При включении поворотов одного из бортов автомобиля импульсы тока от электромагнитного реле подаются на переключатель поворотов, дальше через выводы реле поворотов, катушки электромагнитных реле или герконы контрольных ламп, поступают на сигнальные лампы. Ниже приведена принципиальная схема подключения реле.admin 03/12/2013«Если Вы заметили ошибку в тексте, пожалуйста выделите это место мышкой и нажмите CTRL+ENTER» «Если статья была Вам полезна, поделитесь ссылкой на неё в соцсетях»
avtolektron.ru
Как подключить через реле. Схемы
Начинающим автоэлектрикам и людям, дорабатывающим свой автомобиль, зачастую сложно понять фразу «подключить через реле». Что означает подключение через реле и как это сделать? Разберемся в этом.
Прежде чем изучать схему подключения какого-либо автомобильного устройства через реле, нужно знать, что такое реле вообще и как оно работает. Об этом подробно написано здесь
. После того, как вы поймете принцип работы этого несложного устройства, разобраться с его подключением будет гораздо легче.
Общий смысл подключения через реле – нагрузка на выключатель, который управляет устанавливаемым оборудованием. Все мощные потребители электричества в автомобиле (например, лампы фар, стартер, бензонасос, подогрев заднего стекла, электроусилитель руля) подключены через реле. Благодаря этому, данными устройствами можно управлять маленькими красивыми кнопочками вместо грубых и больших рубильников. Кроме этого, в отдельных случаях, реле позволяет экономить на проводах.
Реле подключают в «разрыв» электрической цепи. Рассмотрим установку реле на примере бензонасоса. Питание на него подается блоком управления двигателем (дальше – компьютером) и, чтобы дорожки платы компьютера выдержали ток, потребляемый насосом, их пришлось бы делать чересчур мощными. Прохождение сильного тока рядом с чувствительными электронными компонентами компьютера, может влиять на их работу. Чтобы избежать подобных проблем, между компьютером и бензонасосом устанавливается реле и компьютер подключается не к насосу, а к этому маленькому «помощнику».
Реле как бы разделяет провод, идущий от блока предохранителей к насосу на две части, которые могут замыкаться внутри реле при подаче напряжения на управляющие контакты магнита. Как уже было сказано в статье про устройство реле, управляющий ток очень мал и никак не сможет повредить компьютеру. Компьютер подает напряжение на управляющие контакты реле, а уже оно «соединяет» внутри себя силовую цепь и подключает бензонасос.
По такому же принципу реле устанавливается и на любые другие потребители электричества в автомобиле. Рассмотрим подключение противотуманок.
Провода на противотуманные фары идут от блока предохранителей, но по пути они проходят через реле. Управляет процессом включения/выключения фар кнопка на торпеде. При ее нажатии напряжение подается на один из управляющих контактов реле, и оно замыкает силовую цепь – лампы в фарах зажигаются. Второй управляющий контакт реле – «массовый», то есть по нему напряжение уходит на кузов автомобиля, создавая электрическую цепь.
Используя данную схему можно подключить практически любое мощное устройство и управлять им небольшой красивой клавишей. В некоторых случаях реле может стать спасением от заводских недоработок. Так, например, в ВАЗ-2106 ток, идущий на втягивающее реле стартера через замок зажигания, достаточно быстро приводит к неисправности контактной группы замка
. Избавляются от данной неприятности установкой промежуточного реле и изменением питания втягивающего реле. После доработки, через контактную группу замка начинает проходить слабый управляющий ток, а уже реле подключает мощное питание стартера.
Принцип работы и внешний вид
Если говорить обобщенно, реле представляет собой электрический механизм, замыкающий или разрывающий электрическую цепь. Его работа осуществляется исходя из электрических или других параметров, которые на него действуют.
Выбирая режим работы реле нужно руководствоваться частотой включений, величиной тока, а также характером испытываемых нагрузок.
Конструкция состоит из следующих компонентов:
- Катушки.Катушка является медным проводом, который намотан на немагнитный материал; может находиться в тканевой изоляции или быть покрытым специальным лаком, который не пропускает электричество;
- Сердечника.Он содержит железо и приходит в действие при проходе тока через витки катушки;
- Подвижного якоря.Такой якорь является пластиной, крепящейся к якорю, он воздействует на замыкающие контакты;
- Контактной системы.Она является переключателем состояния цепи.
В основе работы реле – электромагнитная сила, появляющаяся в сердечнике катушки при пропускании через нее тока.
Катушка является втягивающим устройством, в котором сердечник связан с подвижным якорем. Он и приводит в действие силовые контакты. А к катушке можно дополнительно подключать резистор для увеличения точности срабатывания.
Установка более мощного звукового сигнала через реле Yamaha YBR 125
Guest
Решил поменять звуковой сигнал на более мощный.
Известно два типа звуковых сигналов: шумовой безрупорный и тональный рупорный. Считается, что безрупорные сигналы более пронзительные и неприятные для слуха, и рекомендуются для применения на трассах и в шумных условиях. Рупорные (улитки) больше подходят для городских условий. Рупорные сигналы устанавливаются, как правило, парами (высокий и низкий тона). Для себя я остановился на безрупорном варианте (громком и пронзительном).
В магазине автозапчастей был куплен гудок от нового ВАЗа, большой и с двумя клеммами ((+) и (-), от старых идут «улитки» с одним контактом (+) и заземлением на массу). Стоимость сего девайса составила 120 руб. Поскольку родной сигнал был рассчитан на силу тока всего в 1.5А, а новый – 5А, то решил подключить его через реле, чтобы не испортить стандартную кнопку. Купил в тех же автозапчастях простейшее 4х контактное реле на 30А (60 руб.). Так же понадобятся примерно 1.5 метра провода и 4 клеммы («мама», с изоляцией).
Примерная схема подключения в прикрепленном файле (скопировано с www.niva.faq.msk.ru). Подписи контактов на реле соответствуют рисунку.
Применительно к YBR: Снимаем со штатного гудка провода. Розовый идет к кнопке сигнала (-), коричневый — от аккумулятора (+). В штатной схеме сигнал постоянно запитывается (даже при выключенном зажигании), что совсем не есть гуд в наших влажных климатических условиях.
Подключаем розовый провод на контакт 85
реле, коричневый на контакт86 . Теперь при нажатии на кнопку сигнала слышится щелчок – реле замыкает контакты30 и87 .
Зачищаем коричневый провод и приматываем к нему короткий проводок. Подключаем его к контакту 30
. Теперь (+) постоянно подается на контакты86 и30 . Берем 2 длинных провода. Один подключаем к контакту87 , второй – к ближайшему (-). Я в данном случае просто зачистил розовый провод и подключил второй провод к нему. Накидываем этм провода на контакты гудка. Все готово, можно пугать соседей /images/smilies/wink.gif
Теперь по поводу размещения. Реле привинтил на место штатного сигнала (оно с ушком, как раз под стандартную гайку). Сам звуковой сигнал прикрепил слева под декоративный воздухозаборник (там, где он установлен у европейской версии), под стандартное крепление. Использовал кронштейны, которые были в комплекте (просто согнул их на 90 градусов в верхней части).





