Оглавление
Преимущества и недостатки реле контроля фаз российского производства
Многие считают, что при необходимости установки подобного оборудования лучше приобретать импортные модели. Однако здесь именно тот случай, когда можно вспомнить поговорку «где родился, там и пригодился». Конечно, оборудование «ЕЛ» не лишено недостатков, однако и достоинства таких устройств значительны. Попробуем разобраться с этим вопросом, перечислив плюсы и минусы реле «ЕЛ», перед зарубежными аналогами.
Зарубежный производитель изготавливает более аккуратные моделиФОТО: electroautomatica.ru
Достоинства:
- более низкая стоимость. Зарубежные аналоги имеют цену в 2 и более раз выше;
- некоторые из импортных реле требуют отдельного питания;
- диапазон рабочих температур устройств зарубежного производства редко переступает нижнюю границу в -25ºС, что для нашего климата явно недостаточно;
- импортные аналоги не выдерживают работу в тяжёлых условиях метрополитена или сталелитейных производств. Их работа в этих случаях становится нестабильной, что может привести к серьёзной аварии.
Недостатки:
- довольно большое выделение тепла при работе. Особенно это заметно при плотной установке в электрошкафах небольшого объёма;
- нестабильная работа устройств с аналоговой обработкой сигнала при слипании фаз;
- несовершенный, ещё времён Советов дизайн. Хотя некоторые производители уже стараются его улучшить или же переходят на использование корпусов зарубежного производства.
Реле контроля напряжения — устройство и принцип работы
Достаточно часто даже в современных домах и квартирах напряжение в электрических цепях и сетях может скакать в довольно-таки больших пределах. Естественно, такие скачки отрицательно скажутся на работе бытовой техники и на ее долговечности. Для предотвращения таких ситуаций используют реле контроля напряжения. Причиной же таких скачков может быть обрыв провода или его провисание, вследствие чего фазный провод касается нулевого. Буквально за несколько секунд, еще до того как сработает защита, могут сгореть компьютеры, холодильники, телевизоры и прочая бытовая техника.
Что представляет собой реле контроля напряжения? Это многополюсное устройство ( от двух до четырех полюсов), которое предназначено для автоматического выключения и включения разных электрических устройств (обогреватели, холодильники, магнитолы и прочее). Для автоматического управления в реле контроля напряжения используют специально запрограммированные микропроцессоры и микроконтроллеры, которые являются и датчиками температуры, силы тока, напряжения, просадки напряжения, а также отвечают за сам процесс отключения устройства и время его отключения.
Следует уточнить, что по конструкции и по условиям применения, в зависимости от количества фаз, различают реле контроля напряжения однофазное и трехфазное. Трехфазное защищает электрические устройства от перегрузок и от возможности просадки нагрузки в случае ошибки в чередовании фаз, измеряет действующие значения фазных и линейных напряжений в электрических сетях с изолированной или глухозаземленной нейтралью, управляет коммутационным аппаратом цепи питания нагрузки (в частности, катушкой магнитного пускателя). Как реле контроля напряжения трехфазное, так и устройство однофазное осуществляют наблюдение за силовыми контактами магнитного пускателя или контактора как до, так и после включения и отключения нагрузки, контролируют состояние исправности и работоспособности этих контактов. Прибор отключается в случаях подгорания или слипания контактов. Реле контроля напряжения может включиться через специально заданное пользователем время после устранения неполадок.
Работает реле довольно просто. С помощью кнопок на корпусе необходимо задать пороговые ( максимальное и минимальное) значения напряжения, при которых будет разрыватся цепь. Стандартные значения — это 170 В и 240 В. По умолчанию реле сработает через 0,02 секунды. Такая высочайшая скорость работы отключает напряжение до того, как будут поражены приборы и техника. Однако реле контроля напряжения не защищает от ударов молнии.
Есть два типа подобного реле: для одной розетки и для дома в общем. Последние наиболее распространены. Приборы различаются по нагрузке и по допустимой силе тока.
При выборе и самостоятельном монтаже реле контроля напряжения следует обратить пристальное внимания на инструкцию по установке. По большому счету, схемы подключения одинаковые, однако в зависимости от производителя некоторые детали могут отличаться.
10 очаровательных звездных детей, которые сегодня выглядят совсем иначе Время летит, и однажды маленькие знаменитости становятся взрослыми личностями, которых уже не узнать. Миловидные мальчишки и девчонки превращаются в с.
Непростительные ошибки в фильмах, которых вы, вероятно, никогда не замечали Наверное, найдется очень мало людей, которые бы не любили смотреть фильмы. Однако даже в лучшем кино встречаются ошибки, которые могут заметить зрител.
Каково быть девственницей в 30 лет? Каково, интересно, женщинам, которые не занимались сексом практически до достижения среднего возраста.
Зачем нужен крошечный карман на джинсах? Все знают, что есть крошечный карман на джинсах, но мало кто задумывался, зачем он может быть нужен. Интересно, что первоначально он был местом для хр.
Эти 10 мелочей мужчина всегда замечает в женщине Думаете, ваш мужчина ничего не смыслит в женской психологии? Это не так. От взгляда любящего вас партнера не укроется ни единая мелочь. И вот 10 вещей.
7 частей тела, которые не следует трогать руками Думайте о своем теле, как о храме: вы можете его использовать, но есть некоторые священные места, которые нельзя трогать руками. Исследования показыва.
Реле контроля пропадания фаз РПФ
Реле контроля и пропадания фаз РПФ с контролем асимметрии фаз. Реле контроля фаз, в данном случае — реле пропадания фазы РПФ — это одно из наиболее простых и надежных устройств для контроля за питанием для трехфазных нагрузок, с целью их защиты от поломки.
РПФ контролирует такие аварийные ситуации как — пропадание одной или нескольких фаз, слипание фаз, перекос напряжений по фазам (асимметрия фаз). Все параметры защиты и временные интервалы срабатывания защиты запрограммированы в энергонезависимой памяти устройства.
Управление защитным отключением 3-фазной нагрузки осуществляется через собственное реле 10А, путем управления питанием внешнего контактора. На DIN-рейку, ширина — 2 модуля.
Назначение и область применения
Реле контроля фаз РПФ — это электронное микропроцессорное устройство, которое используется для защиты трехфазного бытового или производственного оборудования в результате аварийных внештатных ситуаций в сети 380В, которые могут возникнуть как в результате нового монтажа, так и в режиме текущей эксплуатации. Это позволяет спокойно эксплуатировать трехфазное оборудования, зная, что оно не выйдет из строя в самый неподходящий момент.
Как работает реле контроля фаз
Реле контроля и пропадания фаз РПФ работает в режиме текущего контроля 3-фазной сети и в нормальном режиме — подает питание на обмотку внешнего устройства коммутации, через контакты собственного силового реле, находящегося внутри прибора. Как только произошло нарушение параметров питания нашей трехфазной нагрузки, происходит размыкание питания на внешний контактор, который аварийно отключает наше оборудование.
Какие параметры контролирует РПФ
Реле пропадания фазы РПФ — контролирует основные характеристики питающей сети 380В, которые могут привести к следующим последствиям:
- пропадание одной или нескольких фаз — может привести к выходу из строя большую часть трехфазного оборудования, в особенности электродвигатели, входящие в состав большого количества оборудования 380В
- слипание фаз — может вывести из строя абсолютное большинство электрических устройств
- перекос напряжений (асимметрия) по фазам — может привести к неправильному эксплуатационному режиму работы и вследствие чего перегрев обмоток электродвигателей и трансформаторов вплоть до выхода из строя
Краткие технические характеристики РПФ
- Контроль наличия всех трех фаз – есть
- Контроль «слипания» фаз – есть
- Контроль асимметрии фаз – есть
- Допустимый перекос напряжений по фазам – 45 вольт
- Время защитного отключения – 2-6 сек.
- Время повторного включения (автовозврат) – 10 сек.
- Номинал собственного исполнительного реле – 10 А
- Размер на din-рейке — 2 модуля
Подробнее — во вкладке «характеристики» и в — инструкции по эксплуатации реле пропадания фаз РПФ.
Достоинства и недостатки
Достоинства:
- Высокое качество и надежность
- Простое в установке и подключении
- Предустановленные заводские настройки
- Низкая стоимость в сравнении с более сложными
Гарантия: 24 мес.
| Тип прибора | |
| Трехфазная защита 380В | на DIN-рейку в РЩ |
| Технические характеристики | |
| Максимальный ток активной нагрузки, А | 10 (управление контактором) |
| Максимальная мощность нагрузки, Вт | 2200 (обмотка контактора) |
| Рабочее напряжение прибора, В | 380 В, линейное ~40-430, 50 Гц |
| Функция контроля пропадания одной или нескольких фаз | есть |
| Функция контроля слипания фаз | есть |
| Функция контроля асимметрии (перекоса) фаз | есть |
| Асимметрия фаз (фиксированная) Uасимм, В | 45 |
| Время задержки отключения при пропадании фазы, сек | 2 |
| Время задержки отключения при «слипании» фаз, сек | 2 |
| Время задержки отключения при асимметрии фаз, сек | 6 |
| Время задержки включения при нормализации характеристик, сек | 10 |
| Энергонезависимая память настроек | да |
| Режимы работы | |
| Количество режимов скорости работы | 1 (один) |
| «Стандартный» режим быстроты срабатывания | есть (по умолчанию) |
| Задержка отключения при обрыве или «слипании» фаз, сек | 2 |
| Защитное отключение при асимметрии фаз (фиксированное), сек | 6 |
| Вес, размеры, энергопотребление | |
| Габаритные размеры (Д х Ш х В), мм | 90х35х63 |
| Вес, кг | 0,090 |
| Ширина на DIN-рейке, модулей по 17,5 мм | 2 |
| Потребляемая мощность (не более), Вт | 0,5 |
| Защита и гарантия | |
| Степень защитного исполнения | IP20 |
| Гарантия | 24 мес. |
Применение трехфазных реле контроля
Основной функцией реле напряжения является контроль над разностью потенциалов или напряжением в трехфазных электрических сетях, рассчитанных на 380 В. Обычные колебания напряжения, происходящие в небольших пределах, не наносят вреда проводке, подключенным приборам и оборудованию. Однако в случае скачков в сторону увеличения или уменьшения, могут возникнуть большие проблемы.

Под действием слишком высокого напряжения изоляция проводов и кабелей перегревается и в конце концов расплавляется. Наступает и перегорание бытовой техники, включенной в трехфазную цепь. Если же напряжение слишком маленькое, это приводит к снижению мощности и последующим сбоям в работе электронной аппаратуры. В некоторых случаях приборы перестают работать и самостоятельно выключаются.
Особенно тяжелые последствия наступают для электродвигателей, которые в результате падения напряжения очень часто сгорают. В связи с этим, необходим постоянный контроль над состоянием фаз, осуществляемый с помощью трехфазного реле контроля напряжения, установленного в сети.
Переходим к принципу работы схемы
После подачи питания цепочка R1–C3 генерирует стартовый импульс, длительностью примерно 100мс для микросхемы DD1, с которого выход OUT микросхемы устанавливается в лог.1, включая тем самым оптосимистор VS1, симистор VS2 и подключая нагрузку к сети 220В. С этого же момента начинается отсчет времени.
Время выдержки таймера задается цепочкой R3–R6–C2. Время зарядки конденсатора C2 до напряжения отключения выход OUT микросхемы DD1 в логический 0 определяется формулой:
t = 1,1*(R3+R6)*C2
Резистор R6 ограничивает минимальное время задержки 3 сек. Конденсатор C1 необходим для фильтрации помех в питании микросхемы DD1 и должен располагаться максимально к ней близко.
Резистор R4 задает ток светодиода оптосимистора и при применении аналогов MOC3043, например MOC3042 или MOC3041 должен быть уменьшен, так как им необходим больший ток для работы.
Данная схема может применяться и для коммутации пускателей, но учтите, что в случаях малых токов пускателей возможно ложное срабатывание или их жужжание в отключенном режиме, так как они могут включаться через цепочку R5–C5. В таком случае, эта цепочка требует коррекции по номиналам.
Такое устройство можно купить сразу в готовом виде, либо применить ненужный от какого-либо устройства: роутера, модема, телефона или подобного. В таком случае устройство реле заметно упростится.
Трансформатор T1 можно заменить на любой другой с номинальным входным напряжением 220 Вольт, выходным — 12 Вольт.
Если схема реле задержки выключения вас заинтересовала и вы бы хотели скачать файл с изображением разведенной печатной платы — оставляйте ваши комментарии.
Ввод 2
Здесь автомат на вводе я сфотографировал:
2 – Вводной автомат (рубильник) до счетчика
А электрощиток имел такой вид:

2 – внешний вид электрощитка
На счетчике стоит магнитная пломба. Для чего она нужна – отсылаю к статье про Способы кражи электроэнергии. Но ещё раз говорю – жить нужно честно!
2 – Магнитная пломба на трехфазном счетчике
Внешний вид места, где будет разрыв для подключения наших реле контроля напряжения:

2 – выходы счетчика
Поближе, нас интересует верхнее подключение к рубильнику, слева:

2 – провода между счетчиком и переключателем, куда будет подключаться трехфазное реле напряжения
Там ещё мешается вольтметр, но его придётся оставить.
Показан процесс сборки второго щитка с тремя реле контроля напряжения Барьер:

2 – Трехфазное реле контроля напряжения на основе реле Барьер
Вот каким образом подключен этот щиток:

2 – Подключение реле напряжения в разрыв после счетчика
Это соединение очень важно, поскольку через него идёт всё питание офиса. Поэтому я его сделал через клеммные колодки (зажимы) винтового типа
Синие провода, которые раньше шли на клеммы переключателя, теперь через клеммы уходят на щиток реле напряжения. А с выходов Барьеров провода подключаются напрямую к клеммам переключателя.
Соединения в щитке показаны на фото:

2 – Соединения в щитке трехфазного реле контроля напряжения
По вводному кабелю идут три фазы и ноль. По нулевому проводу ток более чем в 100 раз меньше, чем по фазным, поэтому им можно пренебречь.
Во втором, выходном кабеле используется три жилы, четвертая – запасная (резерв).
В итоге, токи в кабелях одинаковы, кабель используется на 75%, что оптимально с точки зрения перегрева.
Вторая электрощитовая приняла такой вид:

2 – Электрощитовая с новым щитком
Поближе наш щиток:

2 – Щиток с трехфазным реле контроля напряжения
Настройка рабочих режимов
Независимо от типа реле, различают три основных параметра для настройки:
- Верхний предел напряжения Umax — отвечает за максимально допустимое значение в сети, превышение которого приведет к отключению электричества.
- Нижний предел напряжения Umin — отвечает за минимально допустимое значение в сети. Снижение показания ниже заданной цифры приведет к отключению нагрузки.
- Время задержки на включение — время повторного включения питания после отключения. Устройство включается только в том случае, если напряжение находится в пределах установленных значений. Как правило, время задержки устанавливается в секундах.
Для изменения параметров используют механические или цифровые кнопки, расположенные на переднем корпусе устройства. Как правильно изменить настройки прибора описано в инструкции по эксплуатации.
Watch this video on YouTube
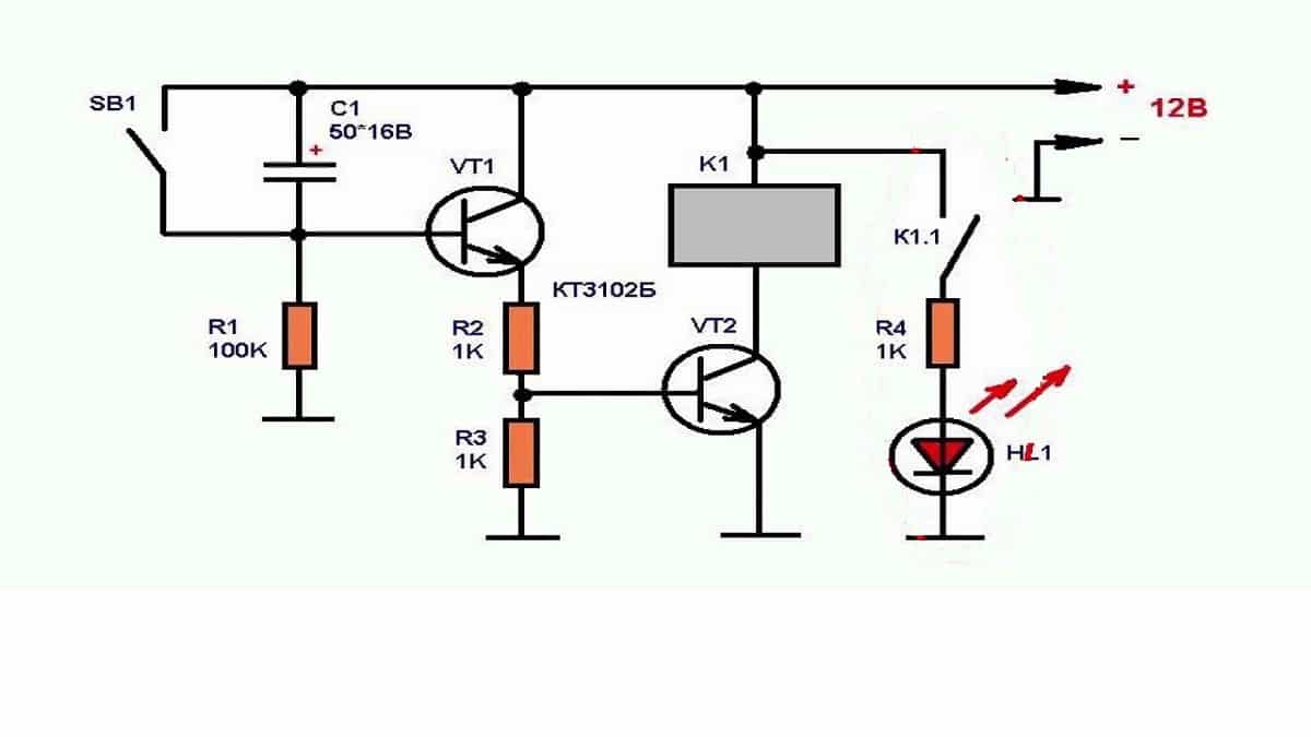
Идея 2. На транзисторах
Принцип действия такого реле времени основывается на использовании полупроводниковых приборов для задачи временного промежутка. На практике могут использоваться схемы как с одним транзистором, так и с большим числом. Наиболее актуальные для самостоятельного изготовления реле времени на двух транзисторах – они характеризуются лучшей стабильностью и управляемостью.
Пример такого электронного устройства приведен на рисунке ниже:

Рис. 5. На транзисторах
Для ее практической реализации вам понадобится обзавестись следующими элементами:
- резисторами – одним на 100 кОм и тремя на 1 кОм;
- двумя транзисторами КТ3102Б или идентичными;
- конденсатором для создания задержки выключения/включения;
- кнопка для запуска реле времени;
- промежуточное реле или коммутатор;
- светодиод для сигнализации состояния;
- печатная плата для сборки всех деталей.
Принцип работы такого реле времени заключается в подаче напряжения 12 В на емкостной элемент C1. После чего происходит зарядка конденсатора до определенного потенциала, величины которого будет достаточно для открытия транзистора VT1.
Ток заряда для емкостного элемента определяется сопротивлением ветви C1 – R1 – чем больше сопротивление, тем меньше ток, а время накопления заряда больше. Соответственно, для повышения или уменьшения времени включения или выключения нагрузки можно использовать переменный резистор для R1.

Рис. 6. Установить переменный резистор
После разряда емкости на базу транзистора VT1 поступит сигнал открытия, и электрический ток начнет протекать через эмиттер и коллектор, резисторы R2 и R3. Эти номиналы резисторов подбираются для открытия второго транзистора VT2, работающего в режиме электронного ключа на включение основной нагрузки.
Открытый VT2 подает напряжение на обмотку реле K1, сердечник в нем притягивается и производит операции с нагрузкой. Одна из пар контактов электромагнитного реле воздействует своими контактами на цепь питания светодиода, сигнализирующего о состоянии устройства.
Кнопка SB1 в цепи позволяет обнулить заряд конденсатора – это обязательная процедура пере каждым последующим пуском, что составляет определенные трудности, которые решаются установкой микросхем.
Ввод 1
У заказчика есть 4 ввода на два здания, все они имеют отличия, буду обращать внимание читателей по ходу статьи. Первый ввод
В электрощитовой увидел такую картину:
Первый ввод. В электрощитовой увидел такую картину:

1 – электрощитовая
Вверху слева – щиток с вводным рубильником, трехполюсный автомат D80.
Подробнее внутренности щитка:

1 – внутренности электрощита
Вверху – Трехфазный счетчик Энергомера, цифровой вольтметр Digitop ВМ-3, переключатель улица-генератор.
Вот поближе первый ряд, он будет очень важен для нас, поскольку там будут происходить все подключения:

1 – Выходы счетчика на переключатель
На рубильнике, вверху слева – провода (белый, голубой, коричневый), в разрыв которых нужно будет включить нашу схему реле защиты. Вот это место, ещё ближе:

1 – Переключатель счетчик-генератор
Гибкие провода справа на рубильнике – от генератора, который установлен на крыше здания.
Не смотря на то, что электрощит этот собирала солидная фирма, сразу видно грубую ошибку – обратите внимание на автоматы 25 Ампер:

1 – Грубая ошибка в выборе защитных автоматов
И если в правой части фото провод сечением 2,5 мм² понять и простить можно, то шесть проводков 1,5 мм² ни в какие ворота уже не лезет. Тут бы понизить номинал до 13 или 10А, но надо разбираться с нагрузкой, да и не за этим я пришёл на этот объект. Кому интересно – подробно рассматриваю эту проблему в статье про выбор автоматов в квартирный щиток. Там же – много ссылок на релевантные статьи.
Ладно, приступаем к сборке нашей схемы, которую я вынес в отдельный щиток:

Процесс сборки электрощита 1
Провод для монтажа использовал ПВ1, одножильный, сечением 4 мм². А точнее – распущенный на жилы ВВГ4х4. Подключал в разрыв через клеммное соединение под винт, сфотографировать не получилось, ниже ещё примеры будут.
Вот что в итоге получилось:
1 – Окончательный вид трехфазного реле контроля напряжения
Напечатал на обратной стороне крышки инструкцию по эксплуатации и настройке для пользователей. Текст приведу ниже.
Как исходно был устроен щиток в подъезде
В щиток (он последний, на 5-м этаже) приходит 3 магистральных фазы, каждая – на свою квартиру. И ноль.
Вот как выглядит этажный щиток в нашей хрущёвке 1979 года постройки:
Этажный щит, кода будет установлено реле напряжения
Состояние нуля в этажном щитке крайне неважнецкое:
Подключение магистрального нуля в этажном щитке
Мой провод в норме, а обгоревший – соседский. Но отгорание вон тех белых «однофазных» нулей не так страшно. Главное – состояние магистрального нуля. Он на фото коричневый, приходит снизу, выглядит нормально. Именно его обрыв очень опасен, причем в любом месте – от подстанции до места его последнего подключения (на фото – черный винт).
Дальше этот ноль подключен к корпусу этажного щитка, то есть, если говорить строго, коричневый провод – это совмещенный PEN проводник, который на фото разделяется на N (белые провода через винтовую клеммы) и PE (выше, прикручен на болт щитка, туда же, куда и желтый провод).
Принцип работы
Схема управления асинхронным двигателем с применением промежуточного реле
Основа функционирования – слаженное взаимодействие магнитного потока катушки и подвижного якоря, который этим потоком намагничивается. Якорь удерживается пружиной и не касается сердечника, пока на обмотку не будет подано напряжение.
Когда начинает проходить ток, магнитное поле намагничивает сердечник. Он притягивает якорь, форсируя натяжение пружины. Подвижные контакты на якоре перемещаются, замыкаясь или размыкаясь с неподвижными контактами. После отключения напряжения ток исчезает, сердечник размагничивается, возвратная пружина возвращает якорь и контакты в исходное положение.
Применительно к назначению реле контакты могут быть нормально разомкнутые, нормально замкнутые и перекидные. Один прибор может иметь сразу несколько групп контактов. Такая конструкция позволяет одновременно управлять несколькими электрическими цепями.
К контактам предъявляются особые требования. Они должны обладать хорошей электропроводностью, низким переходным сопротивлением, без склонности к привариванию, а также иметь большую износоустойчивость и длительный срок работы.
Изготавливают контакты из сплава твердых и тугоплавких металлов, металлокерамических составов. Чаще их делают из серебра. Материал имеет низкое сопротивление, высокую электропроводность, неплохие технологические свойства, к тому же он сравнительно недорогой.
На схемах катушка реле обозначается в виде прямоугольника с буквой «К» и порядковым номером. Контакты прописываются такой же буквой, но с двумя цифрами. Из них первая означает порядковый номер реле, а вторая – номер контактной группы, к которой оно относится. Цифры прописываются через точку. Контакты соединяются прямой штриховой линией, если они расположены рядом.
Схема АВР с применением реле контроля фаз ЕЛ-11Е.
Подключение реле серии ЕЛ очень простое и не представляет особых затруднений: к клеммам L1, L2, L3 подключаются фазы А, В, С соответственно, а через контакты 15-16 и 25-28 напряжение подается в цепь управления катушек контакторов, где в зависимости от состояния электрической сети реле управляет работой контакторов замыканием или размыканием этих контактов.
На рисунке ниже изображена схема АВР, обеспечивающая бесперебойное снабжение трехфазным питающим напряжением потребителей. Схема собрана на двух контакторах КМ1 и КМ2, реле контроля фаз KV1, трехполюсных автоматических выключателей QF1, QF2 и SF1, однополюсного автоматического выключателя SF2 и двух ламп накаливания HL1 и HL2, обеспечивающих индикацию работы АВР.
Рассмотрим работу схемы.
Первым в работу запускаем основной ввод включением автоматических выключателей QF1 и SF1, после чего трехфазное напряжение основного ввода подается на входные клеммы реле L1, L2, L3. Если напряжение основного ввода в норме, то контакт реле KV1.1 замыкается и через него фаза А поступает на левый по схеме вывод катушки контактора КМ1, контактор срабатывает, его силовые контакты КМ1 замыкаются и через них трехфазное сетевое напряжение А3, В3, С3 поступает к потребителю.
Одновременно с этим нормально-замкнутые контакты реле KV1.2 и контактора КМ1.1 размыкаются и разрывают цепь питания катушки КМ2, а нормально-разомкнутый контакт КМ1.2 замыкается и включает лампу HL1, сигнализирующую о работе основного ввода.
Теперь включаем автоматы QF2 и SF2 и запускаем резервный ввод.
Напряжение резервного ввода А2, В2, С2 поступает на верхние клеммы силовых контактов контактора КМ2 и остается там дежурить. Фаза А2 через автомат SF2 поступает на левые по схеме клеммы контактов КМ1.1 и КМ2.2 и также остается на них дежурить. При этом никаких изменений в работе АВР не происходит, так как в данный момент работает основной ввод.
При возникновении аварийной ситуации на основном вводе реле KV1 переключает потребителя на резервный ввод: контакт реле KV1.1 (25-28) размыкается и прекращает подачу питания на катушку контактора КМ1, отчего контактор обесточивается, его силовые контакты КМ1 размыкаются и напряжение основного ввода перестает поступать к потребителю. Об этом также сигнализирует лампа HL1, которая гаснет при размыкании контакта КМ1.2.
Одновременно с этим нормально-замкнутые контакты реле KV1.2 (15-16) и контактора КМ1.1 становятся замкнутыми и через них фаза А2 поступает на катушку контактора КМ2, контактор срабатывает и теперь через его силовые контакты КМ2 трехфазное сетевое напряжение А3, В3, С3 поступает к потребителю.
Также нормально-замкнутый контакт КМ2.1 размыкается и разрывает цепь питания катушки контактора КМ1, а контакт КМ2.2 замыкается и включает лампу HL2, которая сигнализирует о работе резервного ввода.
При восстановлении параметров сетевого напряжения на основном вводе реле контроля фаз автоматически переключит потребителя с резервного ввода на основной.
В рамках этой части статьи мы рассмотрели стандартную схему АВР, реализованную на реле серии ЕЛ. Как уже было сказано выше, отечественной промышленностью выпускается достаточное количество различных типов реле контроля фаз, но принцип построения схем и работа автоматического ввода резерва с использованием подобных реле остается неизменным – будь то трех или четырехпроводная электрическая сеть. Главное надо понимать, что для каждого конкретного случая выбирается конкретный тип реле контроля фаз.
На этом хочу закончить статью о простых системах АВР, выполненных с применением контакторов и реле контроля фаз.
Удачи!
Литература:
Паспорт: реле контроля трехфазного напряжения ЕЛ-11Е, ЕЛ-12Е, ЕЛ-13Е. ТУ 3425-007-49874443-07.
Недостатки стабилизаторов
Несмотря на выраженные преимущества стабилизаторов, они имеют серьезные недостатки, ограничивающие их использование:
- Значительные размеры. Этот параметр прямо зависит от мощности прибора. Даже при минимальном количестве бытовой техники на входе нужно ставить стабилизатор, который не поместится в стандартный электрический щиток. Для него необходимо выделить отдельное место.
- Необходимость эффективного охлаждения аппарата, т.к. при работе его основные элементы и корпус нагреваются.
- Высокая цена, возрастающая с увеличением мощности.
- Необходимость надежной защиты от пыли и влаги. Электромагнитное поле внутреннего трансформатора активно притягивает пыль, а потому необходимо максимально оградить стабилизатор от запыления.
- Повышенный уровень шума, что требует дополнительной звукоизоляции или вынесение стабилизатора за пределы жилого помещения.
- Чувствительность электроники стабилизатора к помехам в электрической сети.
Схемы подключения реле напряжения наиболее известных брендов
Разобравшись в общих чертах, каким образом выполняется монтаж РН, попробуем понять, как подключаются некоторые модели наиболее популярных в России марок. Попутно ознакомимся с отзывами от реальных владельцев об этих устройствах, которые редакция Seti.guru смогла найти на просторах сети Интернет.
Проверка реле напряжения без монтажа
Реле напряжения «Зубр»: что предлагает производитель
Изначально производилось такое оборудование в Донецке, но сегодня можно найти изделия российского производства. Однако, несмотря на то, что делаются российские и донецкие приборы из одних запчастей, называется реле напряжения «ZUBR» производства России иначе – «RBUZ», т.е. наоборот. Почему так произошло? На момент перевода производства в РФ уже была зарегистрирована компания «Зубр», именно поэтому пришлось менять название. Но на качестве продукции это никак не отразилось.
Предлагаем ознакомиться с отзывами об изделиях данной фирмы.
Отзыв о реле напряжения ДС Электроникс ZUBR D63:
Подробнее на Отзовик:
Еще один отзыв о реле напряжения ДС Электроникс ZUBR D63:
Подробнее на Отзовик: http://otzovik.com/review_2034684.html
Предлагаем ознакомиться со схемой подключения этого РН.
Реле напряжения «УЗМ 51М»: схема подключения и особенности
Прекрасно зарекомендовавшее себя оборудование, обладающее такими качествами, как:
- простота монтажа;
- большие номинальные токи (до 63А);
- автоматическое включение, задаваемое пользователем (10 сек. или 6 мин);
- используется со всеми типами заземления;
- диапазон температур − от -40 до +55°С.
Минусом можно назвать габариты устройства, которое занимает 2 стандартных места на дин-рейке и равно 35 см. Однако отзывы о приборе говорят о том, что этот недостаток несущественен.
УЗМ 51М
Также предлагаем ознакомиться со схемой подключения подобного оборудования.
Производит ли известейший бренд «Legrand» подобное оборудование
Марка, давно заслужившая популярность в России. Сразу оговоримся, что, несмотря на широкую линейку автоматики, непосредственно РН фирма не производит. Единственное, что есть у бренда, – это довольно качественные контакторы, отличающиеся сравнительно невысокой стоимостью, в сравнении с остальными известными брендами. Судя по отзывам, потребители в восторге от подобного оборудования.
Отзыв о контакторе IEK КМИ-34012:
Подробнее на Отзовик:
Однофазное реле напряжения АВВ
Идеальное оборудование по соотношению «цена−качество». Больший упор компания делает на трёхфазные РН, но в линейке можно найти и однофазные устройства. Компания уже не первый год на российском рынке. Популярность бренда обусловлена широкой линейкой изделий, невысокой стоимостью, надёжностью производимой продукции. Схема подключения оборудования этой фирмы практически не отличается от предыдущих. Её можно увидеть на боковой стенке реле.
«РН 113» от компании «Новатек»: двойственное впечатление
Качество этой российской фирмы-производителя доказано временем, однако, смущает одно обстоятельство. Согласно заявленным техническим параметрам, устройство выдерживает ток до 32А. Произведя нехитрые расчёты, команда редакции Seti.guru пришла к выводу, что для такого тока потребуется провод сечением 6 мм². И вот здесь вся загвоздка – контакты РН113 не рассчитаны на такие жилы. Они довольно слабые, обжать кабель сечением 6 мм² неспособны. Но обычный потребитель, бытовая техника которого не работает со столь высокими токами, недостатком это не считает. Об этом говорит и множество положительных отзывов, найденных нами в сети Интернет.
Отзыв о реле напряжения Новатек-Электро РН-113:
Подробнее на Отзовик:https://otzovik.com/review_4913700.html
Еще один отзыв о реле напряжения Новатек-Электро РН-113:
Подробнее на Отзовик: https://otzovik.com/review_5333583.html
Ниже представлена схема подключения реле напряжения РН 113.
Плюсы и минусы отечественных реле
Разработчикам и наладчикам оборудования периодически приходится выбирать между отечественными и зарубежными производителями автоматики. С одной стороны, все хочется сделать дешевле, а с другой — надежнее. Для правильного выбора необходимо учесть плюсы и минусы каждого из вариантов.
Достоинства российских реле контроля:
- Низкая цена. Импортные РКФ стоят минимум в 2 раза больше.
- Возможность действия устройства при температурах ниже –25°C. У зарубежных такая выносливость встречается реже.
- Российские реле серии ЕЛ не требуют дополнительного питания 24 В. Большинству же зарубежных требуется дополнительный источник напряжения.
Устройства производства Электротехнической Компании Меандр
Недостатки российских РКФ:
- Высокое тепловыделение. Это указывает на ненадежность силовых контактов или большое потребление тока собственных нужд.
- Некорректность работы аналоговых цепей РКФ. Чувствительность к внешним помехам.
- Устаревший внешний вид. Хотя в последнее десятилетие в плане дизайна отечественной автоматики наблюдается «оттепель».
Как избежать 3 ошибок при установке РН
Неопытные электромонтёры иногда допускают следующие ошибки:
- Неправильное подключение проводов к клеммам реле. Не будет включаться совсем или при включении произойдёт короткое замыкание.
- Подключены только подходящие провода. Реле будет срабатывать, но аппаратура останется незащищённой.
- К одной клемме подключены разные провода одножильные разного сечения, одно- и многожильные или медный вместе с алюминиевым. Это приведёт к плохому контакту, нагреву клеммы с выгоранием устройства.
Избежать их поможет изучение инструкции к устройству и ПУЭ (Правил Устройства Электроустановок).





