Оглавление
Разновидности
Домофонную систему подключают четырёхжильным и трёхжильным кабелем. Всё зависит от расстояния между домофоном и ауидитрубкой или видеодомофоном. На больших промежутках создаются помехи, для этого учитываются технические свойства использованных проводов. Для устройства домофонной аппаратуры используются следующие разновидности: витая пара, коаксиальный и комбинированный провод.
Кабель UTP
В его структуре может быть от одной до нескольких пар. Все проводники изолированы друг от друга. Кабель разделён на 7 категорий и носит название «витая пара». Отличается каждый класс частотным диапазоном. В домофонной системе используют «витую пару» категории САТ 5. Она имеет 4 медные жилы различного цвета, скрученные определённым шагом. Экрана в этом типе нет, так как используются свойства витой пары для борьбы с помехами во время передачи дифференциальных сигналов.
Категория 5 нашла своё активное применение в телефонии и для трансляции видеосигналов. Рекламно-информационные системы широко используют передачу сигналов по витой паре в транспортных средствах, торговых центрах, развлекательных площадках. Прочная полиэтиленовая изоляция позволяет марку САТ 5 использовать на улице.
Плюсы:
- Доступная цена.
- Универсальность использования.
- Возможность передачи двух сигналов по одному проводу.
- Простота монтажа.
Минусы:
- Зависимость от электромагнитных наводок (затухание и искажение сигнала).
- Низкий уровень безопасности во время передачи информации (радиоперехват и через контакты витой пары).
- Подверженность проводников высокой частоте тока (ослабление сигнала).
Технические характеристики:
- Рабочая температура в диапазоне (+60 минус 55) градусов.
- Волновое сопротивление 100 Ом.
- Максимальное рабочее напряжение 125 В.
- Диапазон частот 0,772 – 100 МГц.
- Диаметр жилы 0,51054 мм.
Коаксиальный кабель
Основу его составляет медный проводник, сверху слой изоляции, далее металлическая оплётка и всё это покрывается изоляцией в виде пластиковой оболочки. Коаксиальный провод предназначен для передачи высокочастотных сигналов.

В свою очередь, он подразделяется на «толстый» (диаметр 1,2 см) и «тонкий» (диаметр 0,5 см) тип. Последний вариант («тонкий») отличается своей гибкостью и простотой укладки в стену.
Плюсы:
- Малое затухание.
- Стабильность свойств.
- Доступная цена.
- Высокая пропускная способность.
- Помехозащищённость выше, чем у витой пары.
Минусы:
- Ограниченная полоса пропускания.
- Сложность монтажа (толстого типа).
- Трудность в установке коннекторов.
- Высокая цена коннекторов.
- Лёгкость повреждения.
Технические характеристики:
- Минимальны потери и прочность сигнала.
- Используется на расстоянии свыше 50 метров.
- Волновое сопротивление 50 Ом.
Кабель КВК-В (П)–2
Это комбинированный тип используется для проводного соединения домофона на большие расстояния. В структуру этого типа входят 3 тонкие жилы, все они разного цвета с медной оплёткой и экраном. Использовать его оптимально для аппаратуры на улице, когда расстояние превышает 50 метров. Такой вариант позволяет одновременно передавать сигналы управления и питать его.

Плюсы:
- Долгий срок службы (15 лет).
- Устойчивый тип к внешним повреждениям.
- Простота монтажа.
- Стойкость к солнечным излучениям.
Минусы: уровень затухания 4 дБ.
Технические характеристики:
- Максимальное напряжение 220 В.
- Допустимое расстояние 450 м.
- Частотный диапазон 10–40 МГц.
- Коэффициент затухания 4 дБ/ 100 м.
Цифроаналоговые домофонные системы.
На сегодняшний день широко используются Польские домофоны от компаний RAINMANN (Райнман), LASKOMEX, PROEL. Не отстают от них и наши Российские ветераны «VIZIT», «CIFRAL» и «Метаком», работающие на этом рынке с начала 90-х годов.

Цифроаналоговые (цифровые) домофонные системы достаточно надежны и просты в монтаже. Они рассчитаны на подключение до 255 трубок, но из-за своей дороговизны, по отношению к координатным домофонам, цифровые пользуются небольшим спросом у населения, и как следствие, у фирм, занимающихся их установкой.
Для установки цифровой домофонной системы прокладывается линия двухжильным проводом, к которому параллельно подключаются абонентские трубки с обязательным соблюдением полярности.

Здесь принцип действия такой:
При наборе номера квартиры, центральный процессор панели домофона формирует и посылает сигнал в двухпроводную линию в виде цифрового кода. Трубка, к которой адресован этот сигнал, распознает его и подключается к линии.
Каждая абонентская трубка в такой системе оснащена специальной цифровой микросхемой, которая программируется перемычками (джамперами) на конкретный номер квартиры. Джамперы расположены на специальной панельке, которая находится на плате внутри трубки. И чтобы установить код номера квартиры, придется разобрать трубку.
Возле панельки напротив каждого джампера есть цифры, с помощью которых и программируется микросхема.
Сумма цифр замкнутых перемычек соответствует номеру квартиры.
Например. Чтобы установить код квартиры с №38, надо замкнуть джамперы с цифрами 32, 4, 2. Остальные перемычки должны быть разомкнуты.
И если Вам придется менять трубку самому, то достаточно будет выставить джамперы, как они были установлены в старой трубке, или из имеющихся цифр подобрать номер квартиры.
Как видите, система довольно таки простая, но не лишена недостатков.
Первый – это эксплуатация.
Допустим, в линии или в трубке происходит короткое замыкание — тогда система становится полностью неработоспособной. А чтобы определить, где именно произошла неисправность, придется побегать и попотеть. Это удача, если в этот момент все жители подъезда оказались дома. А если кто-то уехал на выходные загород или на море.
Естественно, все это определяется, находится, устраняется и усовершенствуется.
Компания RAINMANN выпустила этажные контроллеры RN-FC5, которые так же, как и абонентские трубки подключаются к двухпроводной линии системы. А уже непосредственно к контроллерам подключаются абонентские трубки.

Этажные контроллеры рассчитаны на подключение к ним от 1 до 5 трубок. Контроллер опрашивает каждую трубку, которая к нему подключена, и в случае выявления неисправности сигнализирует и отключает неисправный участок из системы. Чтобы обеспечить связь со всеми 254 абонентами, таких контроллеров надо 64 штуки.
Как правило, это приводит к удорожанию комплекта оборудования и усложнению схемы, а значит, к уменьшению надежности системы из-за того, что добавляются дополнительные элементы, которые могут выйти из строя, или где-нибудь нарушится контакт. Да и ремонт или покупка цифровой трубки выходит дороже, чем аналоговой – это второй недостаток.
Но, не смотря на эти недостатки, цифровые системы на Российском рынке существуют, пользуются спросом, и прекрасно конкурируют с координатно-матричными домофонами за счет своих функциональных возможностей. Тем более, тот же этажный контроллер RN-FC5, позволяет использовать обычные трубки координатных домофонов в цифровых системах.
Интересное от ESpec
Поделиться новостью в соцсетях.
Для их подключения могут использоваться схемы с двумя коммутаторами, одним модулем соединения, на несколько абонентов и т. Далее размещаете внутри блок управления замком и подключаете к нему провода: Два выведенных конца от БУЗ заводите на родные клеммы замка в любой последовательности.
Обрезаем провода до нужной длины, они должны быть на см снаружи, подсоединяем к панели. Slinex RD — еще одна беспроводная модель, сходная с предыдущей. В минимальной комплектации она оснащена клавишей подачи сигнала и кнопками набора адреса, в более сложных — модулями распознавания отпечатков пальцев, голоса или сетчатки глаза.
Если вы все-таки скручиваете жилы, то обязательно пропаивайте их и защищайте термоусадкой. Блок коммутации и питания Эти блоки — сердце всей домофонной системы. Далее фиксируем устройство винтами.
Заводим и фиксируем трубку в штробе и приводим в эстетический вид, при помощи цемента и шпаклевки. Простая схема видеодомофона Самый доступный вариант создается при подключении монитора видеодомофона непосредственно к вызывной панели, расположенной около входной двери.
Электромеханический замок Устройство крепится на не открывающуюся часть двери или на стену. В антивандальных модификациях видеодомофона используются конструкции, способные противодействовать практически любым злоумышленным механическим воздействиям. Внешние антивандальные IP камеры имеют прочный металлический корпус и устанавливаются вне зоны досягаемости для человека.
Устройства, которыми связь велась поочередно в симплексном порядке уже практически изжиты. А также в руководстве указывается такая важная информация, как высота расположения вызывной панели, оптимальный угол обзора камеры градусов и сечение кабеля. Единственный минус — для установки передающего устройства из пары, необходим дополнительный коммутационный шкафчик.
В этом случае первая цифра после IP отвечает за уровень защиты от пыли, а вторая — от влаги. Панель управления домофона устанавливается внутри помещения. При выборе стоит учесть 2 основных пункта. Через обмотку электромагнита постоянно протекает электрический ток, обеспечивающий притяжение створки в закрытом положении.
Какие провода закладывать, подключение домофона установка видеодомофона (видеодомофон для квартиры)
Специалисты по установке
Во времена развития технологий и оборудования совершенствуются и компании, которые занимаются установкой и обслуживанием современной техники.
Чтобы не стать жертвой некачественной работы, придется все же потратить часть времени для изучения отзывов о предполагаемом исполнителе. При возможности посмотреть фотографии сданных объектов, можно позвонить и поинтересоваться ценами на видеодомофон с установкой. Услышав консультацию, постараться оценить профессионализм сотрудников, не стоит стесняться задавать различные вопросы, так как дело касается собственное безопасности.
Если есть знакомые или друзья, которые уже пользуются данной системой, то можно поинтересоваться, сколько стоит установка видеодомофона и сравнить цену с предложением разных фирм. Ориентировочно встречается следующая стоимость работ:
- Установка вызывной панели у квартирной двери – 7000 рублей и выше;
- Для частных домов – 10 000 рублей и выше;
- Для офисов – 18 000 рублей и выше.
https://youtube.com/watch?v=4ez0jo-wqrw
Также актуально поинтересоваться видением специалистов, как установить видеодомофон более компактно и правильно, где расположить основные и дополнительные компоненты системы. А уже потом сопоставить полученную информацию и создать оптимальный вариант, который будет удобен абоненту и практичен с точки зрения профессионалов. В процессе монтажа лучше будет ознакомиться с маршрутом, по которому проложен кабель для подключения видеодомофона, чтобы при возможном ремонте или других работах со стенами, не повредить его и нарушить сигнал.
Когда все составляющие соединены между собой, необходимо проверить работоспособность всей системы, подав в нее питание. Вызывная панель видеодомофона должна отправить сигнал на монитор после нажатия на кнопку звонка. Звуковое сопровождение при этом оповестит владельца квартиры, монитор становится активным и на нем отображается картинка с камеры. Если есть дополнительные подсоединения в виде еще одной камеры, следует сразу же проверить ее, переключив режим просмотра на мониторе. Следующим шагом проверки будет аудио сигнал, стоит уточнить у человека за дверью, насколько хорошее качество звука и его громкость, в ответ самостоятельно оценить те же параметры, но уже со стороны монитора.

Специалист, выполнявший установку видеодомофона, обязан продемонстрировать полную работу всей системы со всеми дополнительными компонентами, если они имеют место быть. В случае каких-либо неисправностей или плохого качества изображения необходимо устранить дефект.
Основные типы и производители
По своему функционалу домофонные системы можно условно разделить на два основных типа:
- аудиодомофоны;
- видеодомофоны.
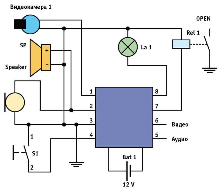
Аудиодомофоны позволяют идентифицировать посетителя по голосу. Владельцы видеодомофонов могут произвести идентификацию, как по голосу, так и визуально. Вдобавок многие домофонные системы с видеокамерами могут выполнять функцию видеорегистратора, записывая видеоинформацию на внутренние или внешние носители. Как ни странно, схемы подключения перечисленных СКУД отличаются в незначительной степени. Основное отличие в установке видеодомофонов заключается в необходимости передавать видеосигнал. Для этого требуется проложить два дополнительных провода между вызывным устройством и домофоном.
Следует заметить, что производители домофонов предлагают устройства, в которых связь между отдельными элементами домофонной системы осуществляется по радиоканалу или через сеть интернет. Для таких систем не требуется прокладывать длинные провода, но дополнительные модули связи заметно увеличивают стоимость СКУД.
Что касается производителей домофонов, то на нашем рынке устойчивую репутацию имеют такие торговые марки как: COMMAX, CTV, Falcon Eye, Kocom, Tantos и другие. Продукты одной ценовой категории от этих компаний имеют похожий функционал и сопоставимые технические характеристики.
Это интересно: Как выполнить подключение домашнего кинотеатра к телевизору: описываем со всех сторон
Конструкция домофона
Главным требованием ко внешним панелям является высокая прочность корпуса, чтобы устройство могло противостоять погодным условиям. На основе предлагаемых элементов можно создать малопользовательские и многопользовательские домофонные системы любой конфигурации.
Причем имеется возможность организовать управление двумя замками.
Для этого нужно найти маленький короб от которого идут кабеля в соответствии с количеством квартир на площадке. Ниже я представил стандартный комплект поставки электромеханического и электромагнитного замка.
Прочность — корпус панели может быть сделан из пластика или металла в зависимости от вида. Все кабеля, особенно витая пара с экранирующей оплёткой, должны быть надёжно заземлены. Алгоритмы работы «цифрового» и четырехпроводного домофонов разобраны по полочкам, примерные параметры сигналов определены. Slinex SLIP — эта модель считается лучшим домофоном для частного дома.
Соответственно теряется звук, появляются помехи на видео. Одними из наиболее распространенных являются чипы Dallas Touch Memory одноименного производителя. Подключаем жилы к щитку.

Они практически исключают вероятность взлома. Чем это чревато? Настройка ПО У большинства производителей программное обеспечение для видеонаблюдения отличается не только от конкурентов, но и у различных модельных рядов. Теперь попробуем разобраться как генерируется вызывной сигнал и сигнал открытия двери.
Для качественной передачи видеоинформации на удаленные расстояния лучше всего подходит коаксиальный кабель, обладающий волновым сопротивлением в 75 Ом. В нашем случае это 10В. Далее размещаете внутри блок управления замком и подключаете к нему провода: Два выведенных конца от БУЗ заводите на родные клеммы замка в любой последовательности. Среди них домофонные системы, позволяющие дистанционно контролировать посетителей и управлять их доступом, пользуются популярностью, а их конструкции постоянно совершенствуются.
К ней предъявляются меньшие требования по антивандальной защите. Механический доводчик двери Это один из необходимых элементов домофонной системы, работающий автоматически для приведения двери в закрытое положение после прохода через нее посетителя в любую сторону. Более затратная с точки зрения монтажных материалов. Каких-то особенных требований, кроме надежности к блокам питания не предъявляется.
Вызывная антивандальная панель Tantos Stich
Какие комплектующие потребуются?
В базовый набор предлагаемый производителями обычно входят домофонная трубка со встроенным или внешним блоком питания и вызывное устройство в антивандальном исполнении. Видеодомофонный комплект включает видеотерминал, устанавливаемый в доме, и устройство вызова со встроенной видеокамерой. В обоих случаях в вызывном устройстве имеется встроенный контакт позволяющий управлять электрическим замком.
Минимальный набор устройств позволяет производить идентификацию вызывающего, но для того чтобы впустить или не пустить его на контролируемую территорию нужен замок. Электрические замки бывают двух типов:
- электромагнитные;
- электромеханические.
Электромагнитные замки удерживаются в запертом состоянии при протекании через встроенную катушку электрического тока. Электромагнитные замки в силу своей конструкции имеют следующую особенность: при исчезновении напряжения они автоматически открываются. Поэтому для эксплуатации этого типа замков в условиях нестабильной нужен резервный источник тока. В качестве такого источника можно применить аккумулятор или использовать источник бесперебойного питания.
Электромеханические замки защелкиваются механически, а открываются с помощью встроенного электромагнита. Встречаются две разновидности электромеханических замков: электрические защелки и замки с цилиндром для ключа. Последний вариант представляется более предпочтительным для загородного дома. Он позволяет владельцу ключа открывать калитку или дверь самостоятельно, когда в доме никого нет.
Электрические замки потребляют довольно большой ток. Поэтому для них необходим отдельный блок питания. В последнее время на рынке появились накопители БУЗ (блоки управления замками), которыми можно заменить блоки питания электромагнитных замков. БУЗ представляет собой накопитель энергии, который может заряжаться от маломощного источника напряжения. В момент подачи сигнала на открывание замка БУЗ отдает накопленную энергию электромагниту.
В нашей стране довольно суровый климат. Во время сильных морозов калитку не всегда удается открыть обычным ключом. Для дублирования механических ключей можно использовать электронные ключи (чипы). Для того чтобы обеспечить идентификацию с помощью электронного ключа потребуется считывающее устройство и контролер замка.
Для открывания калитки изнутри домовой территории понадобится кнопка наружной установки с нормально разомкнутым контактом. Ее монтируют непосредственно рядом с калиткой.
Еще для корректной работы дверного замка на входную дверь или калитку необходимо установить дверной доводчик.
Подытожим: полный набор для установки домофона в частном доме будет состоять из:
- домофонной трубки;
- вызывного устройства;
- электромеханического замка;
- блока питания или БУЗа;
- считывателя;
- контроллера;
- кнопка;
- доводчика двери.
Приобретая оборудование разных производителей, обращайте внимание на совместимость электронных блоков по рабочему току и напряжению! Еще обратите внимание на диапазон рабочих температур электронного оборудования, которое будет размещено на улице.
Кроме перечисленного оборудования для подключения домофона в частном доме понадобятся соединительные провода. В качестве силового провода для блока питания замка можно применить кабель с медными жилами в двойной изоляцией ВВГнг 2х0.75. В качестве слаботочных (сигнальных) проводов можно использовать витую пару, применяемую в компьютерных сетях. Большей помехоустойчивостью обладают экранированные варианты витой пары – FTP или STP. Промышленность выпускает специализированные кабели для СКУД. Кабель КСПВ хорошо подходит для аудиодомофонов. Кабели с одной экранированной жилой ШВЭВ и ШВЭП используются для систем видеонаблюдения, включая видеодомофоны.
На заметку! Буква «П» в аббревиатуре кабеля ШВЭП означает, что кабель подвесной. Он пригоден для открытой прокладки.
Для прокладки кабелей в земле или вдоль забора потребуется так называемая «гофра» или прямые пластиковые трубы. Для наружной прокладки проводов по стенам зданий можно использовать пластиковые кабельные каналы.
Из мелочей можно упомянуть наконечники для оконцовывания многопроволочных проводов, термоусадочные трубки различного диаметра, изоляционную ленту, клеммники, скобы и стяжки для крепления проводов.
Схема подключения домофона
Монтажная схема аудиодомофона
Любой домофон – это переговорная трубка, панель вызова, видео- и аудиоаппаратура, электронный или электромеханический замок, коммутатор. Рассмотрим, как работает каждый из перечисленных выше элементов:
- Переговорная трубка цифрового аппарата должна находиться в квартире, чтобы хозяин принимал сигналы и мог открыть дверь. Стандартное подключение предусматривает обязательное подключение к замку.
- Панель вызова служит для набора номера квартиры или вызова в частный дом. Это устройство с кнопками набора, оно может оснащаться дешифратором, который считывает код с электронных ключей или специальных карточек, может иметь подсветку или визуальный определитель номера квартиры. Последний редко используется в системах контроля доступа к жилью, чаще его монтируют в охранных системах промышленных сооружений.
- Электронный или электромеханический замок домофона служит для контроля состояния входной двери подъезда или ворот частного дома. Чаще устанавливается с электромагнитным замком и цифровой домофон. Магнитный замок легко открывается с улицы, но профессионалы утверждают, что он надежнее электромеханического с металлическими ригелями, которые приводятся в движение электродвигателем.
- Модуль коммутатора передает сигнал вызова от панели абоненту.
Как устанавливать и подключать домофон
Девайс с электромагнитным замком
Электромагнитные замки крепятся на дверь разными способами:
- В подготовленную нишу (вырез), при этом прочные элементы корпуса накладываются на дверное полотно. Это решение не требует наличия столярного опыта, но со стальной дверью могут возникнуть сложности, так как понадобятся навыки сварщика и слесаря.
- Во внутреннюю полость деревянной или металлической двери. Контактная магнитная площадка должна быть выведена на один уровень с поверхностью дверного полотна.
Второй вариант обуславливает высокую точность монтажа, но требует профессионального столярного опыта – паз для замка рекомендуется вырезать аккуратно и строго по размерам. Крепится замок метизами. Корпус его приваривать к двери запрещено – устройство придется ремонтировать, менять или регулировать для более высокой точности расположения ригелей.
Кабель для подачи напряжения на замок следует крепить или по торцу дверного полотна, или под наличниками дверной рамы. Таким же образом укладывают электромагистраль внутри накладного кабель-канала.
Аппарат контроля доступа без замка
Домофон без замка – распространенный в частных домах способ подключения, поэтому смонтировать такую схему может и дилетант. Для монтажа наружного и внутреннего блоков к коммутатору прокладывают кабель, состоящий из четырех жил, или два двужильных провода. Две жилы используются для подачи напряжения питания, две оставшиеся – для подачи аудио- и видеосигналов.
Как будет подключаться домофон, зависит от выбора хозяина дома. Если удобнее выйти на улицу и открыть ворота, то возможен монтаж без электромеханического или магнитного замка. Но более удобный вариант – аппаратура с замком, управление которым будет производиться через кнопку на домофоне. Подключение видеодомофона без замка
Также можно не монтировать видеоаппаратуру, а вместо камеры установить дополнительную вызовную панель. Такое решение применяется при охране участков большой площади, где есть несколько ворот или калиток. Иногда устанавливают видеокамеру наблюдения вместо второй панели вызова, что позволяет владельцу быстрее решить, открывать калитку или оставить ее запертой.
Порядок установки домофона
Перед тем как начать монтажные работы необходимо составить план размещения элементов домофонной системы
Особенно важно продумать место размещения разговорной трубки или видеотерминала. Они должны располагаться в том месте, где чаще всего находятся люди в течение дня
Возможно, таким местом окажется кухня.
Составив план и оценив необходимое количество провода, производят прокладку силового и сигнальных кабелей. Затем монтируют элементы СКУД. На следующем этапе производят электрические соединения и проверку работоспособности домофона.
Прокладка кабелей
Провода и кабели следует прокладывать в гофрированных гибких трубах, пластиковых или металлических. Гофру можно использовать при наружной прокладке проводов и при прокладке в стенах, за гипсокартонном. Для прокладки кабелей в земле можно применить полиэтиленовые трубы низкого давления. Глубина прокладки кабеля в земле должна составлять не менее 40 – 60 см. При наружной прокладке по стенам провода укладываю кабель каналы.
Внимание! Прокладывая кабели для домофона, следует помнить, что слаботочные и силовые кабели нельзя прокладывать в одной трубе. Близкое расположение силовых и сигнальных кабелей может привести к наводкам, которые будут проявляться в виде звукового фона сети или помех на изображении.. Три совета
Оставляйте небольшой запас на концах кабельных линий. Это облегчит монтаж и позволит облегчить ремонт
Три совета. Оставляйте небольшой запас на концах кабельных линий. Это облегчит монтаж и позволит облегчить ремонт.
Если линию приходится делать из нескольких кусков, выполняйте паяные соединения и защищайте их с помощью термоусадочных трубок.
Прокладывая провод к электромеханическому замку наденьте на место изгиба гибкую защиту.
Монтаж вызывной панели
При монтаже панели вызова видеодомофона постарайтесь обеспечить максимальный обзор перед калиткой и прилегающей территорией. Возможно, для этого вызывную панель придется развернуть в сторону калитки.
Монтаж разговорной трубки
Обычно в комплект поставки домофонных трубок входят элементы крепежа и дополнительные аксессуары. Поэтому серьезных проблем с установкой трубки быть не должно. Смонтируйте рядом с трубкой электрическую розетку и установите терминал на высоте удобной для всех членов семьи.
Монтаж контроллера
Контроллер размещают вблизи вызывного устройства и считывателя электронных ключей. Контроллер можно поместить в герметичный бокс или спрятать в нише за вызывным устройством. Главное чтобы он был надежно защищен от воздействия влаги и прямых солнечных лучей.
Подключение и наладка
Соединение блоков домофонной системы следует выполнять согласно с монтажной схемой. Чтобы не случилось ошибок, помечайте цвета проводников и их назначение на чертеже. Если вы используете кабели с многопроволочными жилами, напрессовывайте на них наконечники. Применение наконечников улучшает надежность контактов.
Как показывает практика, правильно собранные схемы домофонов начинают работать сразу и в дополнительной наладке не нуждаются.
Программирование электронных ключей
При использовании контроллера считывателя ключей имеется возможность «программирования» чипов. Процедуру можно выполнить с помощью, так называемого мастер ключа или путем перевода контроллера в режим программирования с помощью перемычек.
Программирование с помощью матер ключа выполняется следующим образом. Вначале к считывателю подносится мастер ключ. При этом котроллер переводится в режим программирования. После этого к считывателю подносится «программируемый» ключ. В этот момент контроллер запоминает номер ключа. Тем самым «программируемый» ключ поучает разрешение на открытие двери.
В отсутствии мастер ключа контроллер можно перевести в режим программирования с помощью переключения перемычек. Подробно об этой процедуре можно узнать из технической документации.





