Оглавление
Содержание
Монтажно-технологическая схема теплого пола 1 — вентиль шарового типа, установленный на подающую линию; 2 — вентиль шарового типа, на выходе; 3 — очищающий фильтр; 4 — клапан на обратную линию; 5 — трехходовая смесительная запорная арматура; 6 — клапан для перезапуска; 7 — насос, обеспечивающий циркуляцию рабочей жидкости; 8 — кран, перекрывающий обратный коллектор; 9 — запорная арматура, перекрывающая вход в подающий коллектор; 10 — корпус обратного коллектора; 12 — запорная арматура шарового типа, перекрывающая обратку; 13 — вентили для перекрытия подачи; 14 — кран для стравливания воздуха; 15 — дренажная запорная арматура; 16 — батарея центрального отопления. Очень помогли, ещё и объяснили много, теперь пытаюсь сама разбираться, но иногда ещё обращаюсь к этой компании за консультацией.


Общая классификация
Каких-либо стандартов в изображении условных графических обозначениях этих схем нет. Потом эта косичка аккуратно собирается и прокладывается по корпусу по стенке шкафа, провода прокладываются до того элемента, куда должны идти по монтажной схеме, то есть с одного элемента до другого. Сначала определим порядок работы люстры. При подходе общей линии к элементам каждую линию связи вновь изображают отдельной линией.
Вообще, в мои обязанности входило только монтаж схемы, а настройку уже выполнял другой специалист. Обычно кглавным относят цепи обмоток якорей двигателей постоянного тока, обмоток статоров асинхронных двигателей и т. Этот вид схем дает общее представление о работе электроустановки. Схема используется для непосредственного производства работ или для изготовления изделия. Средний проводник обозначают буквой М.
Как читать электрические схемы
Электросхемы? — разберется даже школьник!
Правильное чтение схем дает возможность понять, каким образом элементы взаимодействуют между собой и как протекают все рабочие процессы.
Безусловно, что для понимания работы сложных электросистем по схемам вам предстоит изучить и другие обозначения. Условное обозначение датчиков также может отличаться, но все они обычно подписаны, как и все другие элементы, преобразующие энергию в электрической сети автомобиля.
У автоматических выключателей на изображении указывается тип расцепителя. Иногда пунктирную линию вообще не рисуют, а у контактов просто указывают принадлежность к реле K1.
Поэтому каждый начинающий электрик должен в первую очередь овладеть способностями чтения разнообразных принципиальных схем. В различных схемах изображение таких элементов может меняться, но элементы всегда подписаны и интуитивно понятно нарисованы, по-этому, ниже будут приведены только некоторые из них, иначе эта статья растянется надолго. Этот важнейший вопрос, к сожалению, часто недооценивают, поэтому одной из основных задач чтения схемы является проверка: сможет ли устройство прийти из любого промежуточного состояния в рабочее и не произойдут ли при этом непредвиденные оперативные переключения.
Условные обозначения
Тиристоры — полууправляемые ключи, учимся читать схемы Давайте рассмотрим схему с не менее важным и распространенным элементом — тиристором. Плавкие предохранители изображаются в виде прямоугольника с отводами. Проследив пути протекания тока от плюса к минусу и использовав знания о том, как работает биполярный транзистор мы делаем выводы о характере работы.
Второй незнакомый элемент на схеме — это конденсатор, здесь используется для сглаживания пульсаций выпрямленного напряжения. При отсутствии перегрева, контакт теплового реле 2-KK замкнут.
Обозначения в схемах
Очень важно подчеркнуть, что если не придерживаться при чтении схемы определенной целенаправленности, то можно затратить много времени, ничего не решив. Вход в систему обычно обозначается двумя стрелочками, а выход — проводами с двумя точками на концах
Вам нужно знать как показано сопротивление, конденсатор, трансформатор, разъединитель, точки входа и выхода из схемы, полупроводники, катушки индуктивности.
Схемы не всегда читают слева направо и сверху вниз, лучше идти от источника питания. Для показа выводов обмоток используются однолинейные и многолинейные изображения. Во многих случаях оно требует глубоких знаний, владения методикой чтения и умения анализировать полученные сведения. В некоторых электросхемах есть отдельное описание каждой колодки и расписано назначение проводов, подводимых к ней. Как читать электрические схемы. Радиодетали маркировка обозначение
Разновидности электрических схем
Какие бывают электрические схемы? Они отличаются по различным критериям, однако на чертежах должны быть отмечены четко, правильно, после тщательной проверки. Электросхема – это изображение графического вида, на котором отображены связи между приборами электроснабжения, за счет чтения которого, можно ознакомиться с тем, как работает электротехническое устройство.

К элементам такой схемы относят:
- Обмотку электрической машины;
- Катушку с контакторами в реле;
- Контакты в электрооборудовании;
- Резистор и не только.
Благодаря условному графическому изображению, проводится отображение тех элементов в электрической цепи, которые отвечают за получение, преобразование и управление потоками напряжения в сети.
В зависимости от того, для чего предназначена схема, она может быть структурной, функциональной, принципиальной или полной, монтажной. Если схема однолинейная и упрощенная, то провода и места связи изображаются в виде одной линии. За счет отрезков, которые будут пересекать линию под углом в 45ᵒ, показывается то, какое количество проводов и жил кабеля там должно присутствовать.
Используемые по ГОСТу обозначения
ГОСТом регулируются следующие виды обозначений:
- поправки и надписи, правила исполнения электросхем, комплектность и виды документов (указаны в ЕСКД (Единая система конструкторской документации 2006-2013 гг.);
- общие требования к выполнению схем, их типы и виды (ГОСТ 2.701-2008).
Документы определяют УГО – условно-графическое обозначение отдельных деталей, линий их взаимосвязи, функциональных групп и устройств. Большинство изображений выполняются с помощью программного обеспечения, которое можно скачать из сети. Можно воспользоваться онлайн-версиями конструкторов, разработанных с учетом требований стандартов. При необходимости допускается использовать не стандартизированные УГО.

Условные графические обозначения.
На чертежах (рядом или внутри УГО, в разрыве или по концам линий взаимосвязи, на свободных полях) располагаются текстовые данные, характер которых определяется назначением принципиальных схем.
Почему полезно разбираться в автоэлектрике
Даже если у вас не технический склад ума или ваш доход позволяет вам не задумываться о таких мирских мелочах — замена обычного сгоревшего предохранителя в долгом пути позволит вам значительно облегчить жизнь. Я уж не говорю о тех случаях, когда сервисмэны, не желая разбираться в проблеме вашего автомобиля, призывают вас менять все датчики подряд, тратя на эту «карусель» значительные суммы денег (что кстати иногда не гарантирует положительного результата). Поэтому, я предлагаю вам не сдаваться раньше времени и попробовать самостоятельно диагностировать поломку вашего автомобиля, а для этого было бы неплохо иметь под рукой электрические схемы, и самое главное — уметь их читать и понимать.
Виды электрических схем и назначение каждой
В следующих разделах рассказано о том, какие схемы бывают. Эти документы описывают функциональное назначение радиотехнических устройств и отдельных компонентов, алгоритмы работы. Их используют в процессе сборки, для поиска неисправностей и ремонта. Для удобства пользователей применяют специальное разделение на несколько групп.
Что такое структурная электрическая схема

Кинескопный телевизор
Эта схема объясняет структуру устройства, целевое назначение отдельных компонентов и взаимные связи между ними. Такие чертежи создают на первичной стадии подготовки проекта. Отдельные блоки обозначают прямоугольниками, в которые вписывают название соответствующих функциональных компонентов. Стрелками указывают путь обработки исходного сигнала, ход иных рабочих процессов.
Для объяснения сложных процессов дополнительно размещают значения электрических величин в контрольных точках, диаграммы, графики, иные материалы.
Функциональная электрическая схема: отличия и важные определения

Тиристорное пусковое устройство
Как видно по чертежу, разница с предыдущим типом документации заключается в более подробном представлении отдельных частей. На чертеже указывают не только функциональные узлы, но и отдельные электротехнические изделия. Общие данные дополняют картинками с формой сигналов, значениями силы тока и амплитуды напряжения, другими пояснениями.

Однолинейная электрическая схема
Этим термином обозначают особую технологию создания чертежей. Несколько проводов в кабеле обозначают одной линией. На рисунке показан пример двухфазного электропитания жилого объекта недвижимости. Количество проводников отмечено косыми чёрточками и стандартными обозначениями L и N (фаза и рабочий нуль, соответственно). Отдельно указаны цепи заземления (PE). Такой приём снижает сложность чертежей, упрощает изучение сложных схем.
Как пользуются монтажной электрической схемой

Чертежи этой категории упрощают выполнение монтажных операций
Такие схемы дополняют сведениями о размещении (особенностях) отдельных функциональных компонентов. Указывают:
- высоту розеток над уровнем пола;
- необходимое исполнение выключателей для помещений с повышенной влажностью;
- козырьки и другие защитные средства при установке изделий на открытом воздухе.
В некоторых ситуациях комплект дополняют чертежами с описанием общестроительных и отделочных работ, инструкциями по проверке и наладке.
Что это такое: принципиальная электрическая схема

Устройство ручного управления пожарными насосами со световой и звуковой сигнализацией
Такие чертежи отличаются максимальной информативностью, так как содержат описание всех элементов и электрических цепей. В этом примере приведена пояснительная записка, содержащая сведения о рабочем алгоритме и особенностях конкретного проекта. В таблицу занесены данные о марках насосов, особенностях иных компонентов. С помощью диаграммы уточнена функциональность контактной группы.

Принципиальная электрическая схема телевизоров «Витязь»
Объединённая схема

Электрическое оборудование автомобиля
Подобные рисунки (чертежи) применяют для описания сложных устройств. Объединяют несколько типов схем с оформлением по действующим правилам.
Выбор типа
Это не говоря о глупости установки в ЩУ ещё шины N, добавляющей ни чем не оправданных 2-ва контактных соединения. Примечание: для выбора автоматического выключателя воспользуйтесь нашим онлайн калькулятором расчета автоматического выключателя по мощности. Скрытая проводка подразделяется на сменяемую и несменяемую. В приведенном электрощитке вводной автоматический выключатель установленный до электросчетчика , а так же УЗИП и PE шинка должны иметь устройства для возможности их опломбировки представителем энергоснабжающей организации с целью исключения возможности хищения электроэнергии.
В этом случае провода и кабели укладывают в специальные штробы, прорезанные в стенах, полах или потолке, после чего они замуровываются цементным раствором или другими строительными материалами.
Вернуться к содержанию Как правильно выполнить разводку электрической проводки Если вы решили, что правильная разводка электрики в квартире вам по плечу, то для начала необходимо выбрать тип разводки, который подойдет под нужды хозяев жилья. Схема электрической разводки в квартире Проектирование электропроводки в квартире практически ничем не отличается от тех же работ, выполняемых для частного дома.
В том случае, если Вы решили сделать схему проводки в доме трехфазной на В , придется выбрать другие элементы сети по характеристикам, однако принцип разводки кабеля по комнатам останется таким же.
После этого можно выбирать все составляющие и комплектующие, покупать их, а также счетчик, автоматы и кабели.
А максимально для этого варианта предоставляется 15 килоВатт.
Она не позволит запутаться при выполнении работ по монтажу и ошибиться в выборе комплектующих изделий по техническим характеристикам.
Схема электропроводки в квартире. Архитектура электропроводки.

Учимся читать схемы с транзисторами
На данном чертеже мы видим транзистор VT1 и двигатель M1. Для определенности будем применять транзистор типа 2N2222, который работает в режиме электронного ключа.

Чтобы транзистор открылся, нужно на его базу подать положительный потенциал относительно эмиттера – для n—p—n типа; для p—n—p типа нужно подавать отрицательный потенциал относительно эмиттера.
Кнопка SA1 с фиксацией, то есть он сохраняет свое положение после нажатия. Двигатель M1 постоянного тока.
В исходном состоянии цепь разомкнута контактами SA1. При нажатии кнопки SA1 создается несколько путей протеканию тока. Первый путь – «+» GB1 – контакты SA1 – резистор R1 – переход база-эмиттер транзистора VT1 – «-» GB1. Под действием протекающего тока через переход база-эмиттер транзистор открывается и образуется второй путь току – «+»GB1 – SA1 – катушка реле K1 – коллектор-эмиттер VT1 – «-» GB1.
Получив питание, реле K1 замыкает свои разомкнутые контакты K1.1 в цепи двигателя M1. Таким образом, создается третий путь: «+» GB1 – SA1 – K1.1 – M1 – «-» GB1.
Теперь давайте все подытожим. Для того чтобы научиться читать электрические схемы, на первых порах достаточно лишь четко понимать законы Кирхгофа, Ома, электромагнитной индукции; способы соединения резисторов, конденсаторов; также следует знать назначение всех элементом. Также поначалу следует собирать те устройства, на которые имеются максимально подробные описания назначения отдельных компонентов и узлов.
Разобраться в общем подходе к разработке электронных устройств по чертежам, с множеством практических и наглядных примеров поможет мой очень полезный для начинающих курс Как читать электрические схемы и создавать электронные устройства. Пройдя данный курс, Вы сразу почувствуете, что перешли от новичка на новый уровень.
Защитные автоматы и электропроводка
Перед тем как подключить электроплиту самостоятельно, необходимо провести осмотр электрощита, чтобы выяснить, способны ли провода выдержать повышенную нагрузку
Нужно обратить внимание и на другие обязательные (защитные) приборы. Если один из них отсутствует, то его необходимо купить и установить
Лучше эту покупку совершать в то же время, когда приобретается электроплита.
Приборы

Защитный автомат и отдельный УЗО в электрощите — первый возможный вариант-дуэт. Второй — дифавтомат, в котором совмещены оба устройства. Главный критерий для защитного автомата — номинал, который выбирают, ориентируясь на максимальное потребление тока электроплитой. Как правило, оно находится в пределах 40-50 А, но точное значение можно узнать, только изучив паспорт оборудования.
Номиналы для автоматов — 40, 50 и 63 А. Больший показатель — оптимальное решение. В этом случае риск ложного отключения прибора значительно снижается. Например, если максимальное потребление прибора оставляет 40-43 А, то лучше выбрать автомат, рассчитанный на 50 ампер. Но есть и другая сторона: очень редко случается, когда работают все конфорки и духовка, поэтому высокая мощность автомата может не потребоваться. Поэтому выбор между экономией и абсолютной безопасностью остается прерогативой будущих владельцев электроплиты.
Проводка

В этом случае каких-то жестких, невыполнимых требований тоже нет. Исключение составляют алюминиевые проводники, которые лучше вообще не рассматривать в роли домашней электропроводки. В старых домах, где использовались такие небезопасные изделия, перед установкой электроприбора лучше проводку полностью поменять. Единственный вариант замены — медные изделия. Их сечение должно соответствовать силе тока и мощности прибора:
- сечение 2,5 мм2 будет нормой для плит мощностью 3-5 кВт;
- для агрегатов 5-7,5 кВт — 4 мм2;
- для 7,5-10 кВт — 6 мм2.
Трехфазные системы электроснабжения требуют пятижильных проводов сечением 2,5 мм2. Если говорить об оптимальном варианте, который рассматривают еще до приобретения электроплиты, то сечение проводки зависит от расстояния между плитой и щитком. Если оно составляет минимум 12 метров, то подойдет провод ВВГнг, имеющий сечение 4 мм2. Когда дистанция больше, то лучше покупать ВВГнг 6 мм2. В этом случае проблем при эксплуатации прибора любой мощности проблем уже гарантированно не возникнет. Для подключения к розетке оптимален гибкий, прочный кабель КГ.

Порядок разработки монтажной электрической схемы
Объединенная Ну и последней из применяемых в распределительных сетях электросхемой является объединенная, которая может включать в себя несколько видов и типов документов.
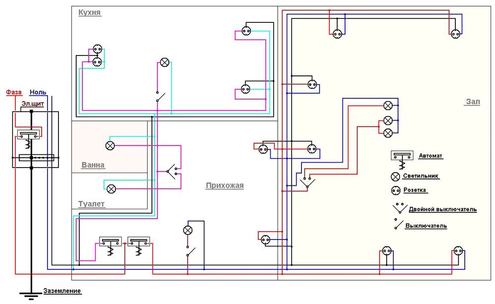
Первая обеспечивает поступление электричества в зал и прихожую, вторая предназначена для санузла, кухни и ванной комнаты. Структурные электрические схемы Разрабатываются на первом этапе проектирования. Например, для пуска электродвигателя нужно включить.
Прежде чем приступать к монтажу, прикиньте в голове, как будете прокладывать жгуты проводов внутри шкафа. Графическое обозначение элементов и соединяющие их линии связи необходимо стремиться располагать на схеме таким образом, чтобы обеспечить наилучшее представление о взаимодействии её составных частей.
Схема питающей и распределительной сетей могут изображаться на отдельных листах либо на одном, если распределительная сеть состоит из небольшого числа групп питания. Изображения проводов выполняются линиями прямого направления и маркируются тем же способом, как и на принципиальной схеме. Пример такой схемы показан ниже.
См. также: Подключение двухклавишного выключателя двухжильным проводом
Назначение каждой электросхемы
Однако схемы питающей сети системы электропитания иногда целесообразно выполнять в однолинейном изображении, так как в этом случае достигается сокращение объема графических работ и уменьшение размеров схемы без какой-либо потери наглядности и удобства пользования ею рис. Монтаж Монтажник обычно занимается соединением деталей в корпусе шкафа между собой проводами. Схемы служат основанием для разработки других конструкторских документов, например, схем соединений монтажных и чертежей. Данная схема приведена в качестве примера, чтобы наглядно показать, как имея перед собой графическое изображение проекта, определить его слабые стороны.
В конструкторской документации к любому электротехническому оборудованию в обязательном порядке включается монтажная схема. Из перечисленных там стандартов ГОСТ 2. На этапе разработки позволяют составить аналитическую модель устройства, дающую представление о его функциональном назначении того или иного узла.
Никогда не снимайте изоляцию с провода больше, чем это нужно, это во первых не красиво, во вторых, может случайно коротнуть, если провода располагаются рядом. На чертеже обязательно обозначают функциональные узлы, их связь. Работа схемы. Общая схема по своей сути похожа на схему подключения [2, п.
Основное отличие заключается в том, что функциональная схема более детально показывает принцип работы устройства изделия, установки. Принципиальная электросхема может быть как общей, так и однолинейной. Циклограммы работы аппаратуры, таблицы применяемости, пояснения и примечания помещают на принципиальных электрических схемах только в случаях, когда они необходимы и способствуют более лёгкому прочтению схемы. На основе схем данного типа производится сборка электрооборудования или его составных узлов.
КОМПАС Электрик Часть 2 Разработка схемы принципиальной Э3
Основные отличия современной проводки
В конце прошлого столетия нынешние домашние технологии совершили значительные прорывы. В дополнение к телевизорам, компьютерам, системам безопасности и видеокамерам для наблюдения, в доме теперь находятся мощные приборы и средства беспроводной связи. Из-за этого, хотя принцип действия оборудования не изменился, прокладка проводов стала более сложной.

Электропроводка
Трудности возникают с начальной стадии создания проекта. Чтобы правильно нарисовать схему электропроводки в доме, нужно заранее рассчитать мощность всех приборов-потребителей. В то же время необходимо учитывать и освещение на всей площади квартиры или дома.
Если не планировать расположение кабелей заранее, то впоследствии они будут тянуться вдоль пола или виснуть на поверхности стены. При хорошем раскладе их можно скрыть под плинтусом.
В дополнение к большому количеству более мощных современных устройств появилось еще одно отличие: совместно с сетью электропитания, всегда есть слаботочная система, которая уже давно включает в себя линии для подключения телефона, телевизора и компьютера к общей сети.
Обе системы (питания и слаботочная) не могут быть разделены, потому что все приборы питаются от 220 В.
Низковольтная цепь включает в себя три сети: компьютер, телефон и телевидение. Каждая из них имеет свои провода и вспомогательные устройства.
Число работающих в один момент времени приборов также стало больше. Если раньше было достаточно установить люстру в вестибюле, то теперь система освещения, используемая многими людьми, включает в себя прожекторы и освещение в дополнение к люстре.
Из-за увеличения мощности старые кабели больше не применяются, а размер распределительной платы значительно увеличился.

Схема подключения проводки
Способы ввода электричества
Если проводку в доме можно проложить самостоятельно, то вводный кабель подключают только представители сетевой компании. Процедура выполняется после проверки заземляющего контура и приборов учета. Работы осуществляют 2 способами.
По воздуху
Такой способ считается более простым и дешевым. В таком случае от опоры ЛЭП протягивают самонесущий изолированный провод (СИП). Такой метод подключения к централизованной сети не всегда можно использовать ввиду ограничения расстояния от дома до столба. Кроме того, воздушный кабель выглядит неэстетично, может повреждаться из-за сильного ветра. При большом расстоянии от столба до дома устанавливают дополнительную опору, иначе кабель провисает.
Ввод электричества по воздуху — самый простой и дешевый способ.
Подземный монтаж
Укладка вводного кабеля в землю — более надежный метод. Провод заглубляют на 80-100 см, защищают пластиковой или стальной трубой. При использовании этого варианта требуется отверстие в фундаменте.
ЭКЧ. Описание и маркировка
Если взять меньшего сечения, то не факт, что они выдержат.
Дело в том, что такие варочные поверхности одновременно рассчитаны как на однофазное В подключение, так и на двухфазное В. Но её надёжность не в пример хуже.
Так что перед включением обязательно еще раз проверьте, правильно ли прикручены провода фаза и ноль. На плите должны быть соединены одной перемычкой контакты 1,2,3 — это будет фаза красный или коричневый проводники , второй — контакты 4 и 5 — это нейтраль или ноль голубой или синий , шестой контакт — это земля зеленый или желто-зеленый. Первые две конфорки плиты являются именно ТЭНами, т.
Чаще всего используют подключение при помощи розетки и вилки. Это клеммы 4 и 5; И клемма заземления, помеченная специальным значком. Также снимается фиксирующая планка, придерживающая кабель.
Электричество, сантехника, установка бытовой техники. Просто о сложном
Особенно, если розетка уже смонтирована. Все остальное — аналогично.
Лучше для начала сфотографировать их на смартфон или цифровую камеру, чтобы знать, как выполнять подключение в обратном порядке. Обычно розетки для электроплиты имеют специальную форму.
При установке его ручки в первое положение замкнутся контакты Р и Р На каждую конфорку плиты идет свой переключатель.
Так выглядит вилка для подключения электроплиты Прижимные винты на контактах ослабляются, Проводники, если они многожильные, скручиваются в жгут. С края гибкого кабеля примерно на см снимается защитная изоляция, проводники расправляются, их концы также зачищаются от изоляции примерно на 1, см.
Ремонт электроплитки 2
Правила прочтения схем и работы по ним
Для того чтобы быстро и правильно читать электросхемы, нужно:
- Знать условно-графические обозначения элементов: конденсаторов, резисторов, катушек индуктивности, реле, двигателей, выключателей, батарей, ламп и других.
- Уметь мысленно разделять сложные цепи на простые, пользоваться дополнительно структурными и функциональными разновидностями схем. Изучать чертежи следует систематизированно, в соответствии с логикой работы устройства. Если на документах имеются ссылки на другие источники, необходимо ознакомиться и с ними.
- Изучение работы схемы может потребовать построить диаграммы взаимодействия отдельных участков цепи, отражающих очередность срабатывания телеметрии, автоматики, защиты.
Эта информация поможет оценить вероятность неисправностей элементов, отсутствия должных контактов или возникновения ложных связей.
Обозначения радиодеталей на принципиальных схемах
УГО — это условно графическое изображения радиодетали на схеме. Некоторые УГО различаются друг от друга.
Например, в США обозначение резисторов отличается от СНГ и Европы.
Из-за этого меняется восприятие схемы.
Однако внешне и по обозначениям они похожи. Или например, транзисторы. Где-то они чертятся с кругами, а где-то без. Могут различаться размеры и угол стрелок. В таблице представлены УГО отечественных радиодеталей.
УГО
Название
Биполярный n-p-n транзистор
Биполярный p-n-p транзистор
Однопереходный транзистор с n базой
Однопереходный транзистор с p базой
Обмотка реле
Заземление
Диод
Диодный мост
Диод Шотки
Двуханодный стабилитрон
Двунаправленный стабилитрон
Обращенный диод
Стабилитрон
Туннельный диод
Варикап
Катушка индуктивности
Катушка индуктивности с подстраиваемым сердечником
Катушка индуктивности с сердечником
Классический трансформатор
Обмотка
Регулируемый сердечник
Электролитический конденсатор
Неполярный конденсатор
Опорный конденсатор
Переменный конденсатор
Подстроечный конденсатор
Двухпозиционный переключатель
Герконовый переключатель
Размыкающий переключатель
Замыкающий переключатель
Полевой транзистор с каналом n типа
Полевой транзистор с каналом p типа
Быстродействующий плавкий предохранитель
Инерционно-плавкий предохранитель
Плавкий предохранитель
Пробивной предохранитель
Термическая катушка
Тугоплавкий предохранитель
Выключатель-предохранитель
Разрядник
Разрядник двухэлектродный
Разрядник электрохимический
Разрядник ионный
Разрядник роговой
Разрядник шаровой
Разрядник симметричный
Разрядник трехэлектродный
Разрядник трубчатый
Разрядник угольный
Разрядник вакуумный
Разрядник вентильный
Гнездо телефонное
Разъем
Разъем
Переменный резистор
Подстроечный резистор
Резистор
Резистор 0,125 Вт
Резистор 0,25 Вт
Резистор 0,5 Вт
Резистор 1 Вт
Резистор 2 Вт
Резистор 5 Вт
Динистор проводящий в обратном направлении
Динистор запираемый в обратном направлении
Диодный симметричный тиристор
Тетродный тиристор
Тиристор с управлением по катоду
Тиристор с управлением по аноду
Тиристор с управлением по катоду
Тиристор триодный симметричный
Запираемый тиристор с управлением по аноду
Запираемый тиристор с управлением по катоду
Диодная оптопара
Фотодиод
Фототиристор
Фототранзистор
Резистивная оптопара
Светодиод
Тиристорная оптопара
Какими буквами обозначаются радиодетали на схемах
| Буквенное обозначение на схеме | Радиодеталь |
| R | Резисторы (переменный, подстроечный и постоянный) |
| VD | Диоды (стабилитрон, мост, варикап и т.д.) |
| C | Конденсаторы (неполярный, электролитический, переменный и т.д.) |
| L | Катушки и дроссели |
| SA | Переключатели |
| FU | Предохранители |
| FV | Разрядники |
| X | Разъемы |
| K | Реле |
| VS | Тиристоры (тетродные, динисторы, фототиристоры и т.п.) |
| VT | Транзисторы (биполярные, полевые) |
| HL | Светодиоды |
| U | Оптопары |
Post Views:
3 305
Соединение между собой элементов цепи
Правильное составление схемы электропроводки в квартире во многом зависит от основных знаний электротехники. Без определенного минимума, не рекомендуется заниматься этой достаточно сложной работой. Наиболее оптимальным вариантом считается составление монтажной схемы электриком-профессионалом. Помимо составления детального плана, электрик может по ходу дела устранить выявленные неисправности или заменить изношенную электропроводку.
Перед тем как проектировать и составлять схему электрических сетей для квартиры, необходимо выяснить, какие способы соединений применяются.
- Последовательное соединение. В этой схеме каждый элемент следует за предыдущим, здесь нет стыков в виде отдельных узлов. В качестве примера можно привести елочную гирлянду, где на одном проводе последовательно расположены все осветительные устройства. Однако, если в цепи поврежден хотя-бы один элемент, то все остальные лампочки также перестанут работать. Эту особенность нужно обязательно учитывать при составлении схемы.
- Параллельное подключение. В данном случае элементы не соединяются между собой, а группируются в отдельные узлы. При выходе из строя любого из потребителей, электрическая цепь будет и дальше функционировать, обеспечивая током другие элементы системы.
- Смешанный способ подключения. На одном и том же участке цепи одновременно используется параллельное и последовательное соединение.





