Оглавление
Зарядное на LM317, усиленное транзистором с защитой от КЗ и переполюсовки
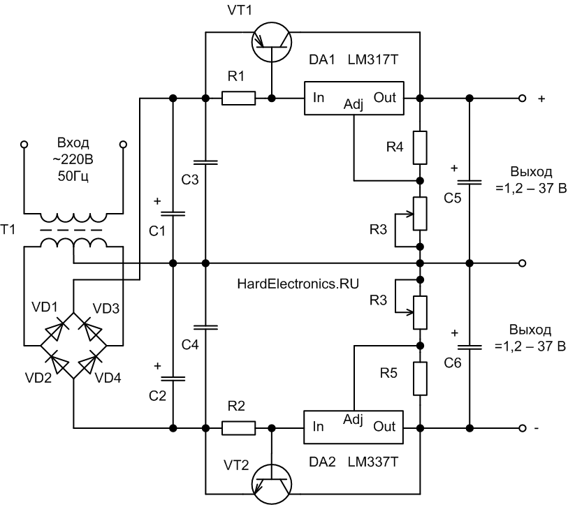
На одной из страниц мастерской, я описывал простенькое зарядное устройство на LM317 и хочу его немного совершенствовать. Данное зарядное устройство должно заряжать 3 LI-Ion аккумулятора напряжением до 12,6В, должно уметь держать ток в заданных параметрах, а так же уметь защищать зарядку от коротких замыканий и переполюсовки. По началу я хотел немного доделать зарядку, но в наличии LM на 1,5А не было и пришлось ставить LM317LZ на 100мА, что кардинально изменило всю схему.
Схема зарядного устройства на LM317LZ усиленная транзистором и с защитой от КЗ и переполюсовки

Основной блок собран на LM317LZ усиленный PNP транзистором типа КТ835. Когда через R3 проходит ток порядка 10 мА, отрывается транзистор Q1 и основной ток течет через него. Резисторами R5R8R10 выставляется напряжение 12,6В.
На транзисторном каскаде на Q4Q5 собрано ограничение тока. Когда падение на R13 доходит до 0,6В Q5 открывается и открывает Q4 шунтируя управляющую ножку LM317LZ. Ток рассчитать можно по формуле R13=0,6/Iнаг. Ток кстати может быть абсолютно любой, хоть на 20А. Все зависит от усиливающего транзистора и диодного моста
На полевике Q3 собрана защита от короткого замыкания и защита от переполюсовки, индикация на LED1. Кстати транзисторы использовал Q1-КТ835 Q2-C945 Q3-IRF630 Q4-S9012 Q5-C945
Собрал зарядное, оно заработало сразу. Единственное что не продумал индикацию окончания зарядки, но это в следующий раз.
Фото собранного зарядного устройства на LM317LZ

Печатная плата зарядного устройства на LM317, усиленное транзистором с защитой от КЗ и переполюсовки

Скачать печатную плату Пароль от архива jhg561bvlkm556
Видео зарядного устройства на LM317LZ
Что бы не пропустить последние обновления в мастерской, подписывайтесь на обновления в Вконтакте или Одноклассниках, так же можно подписаться на обновления по электронной почте в колонке справа
Не хочется вникать в рутины радиоэлектроники? Рекомендую обратить внимание на предложения наших китайских друзей. За вполне приемлемую цену можно приобрести довольно таки качественные зарядные устройства. Зарядное устройство 12В 1.3А

Зарядное устройство 12В 1.3А
Простенькое зарядное устройство с светодиодным индикатором зарядки, зеленый батарея заряжается, красный батарея заряжена.
Есть защита от короткого замыкания, есть защита от переполюсовки. Отлично подойдет для зарядки Мото АКБ емкостью до 20Ач, АКБ 9Ач зарядит за 7 часов, 20Ач — за 16 часов. Цена на это зарядное всего 403 рубля,доставка бесплатна

Этот тип зарядного способен автоматически заряжать практически любые типы автомобильных и мото аккумуляторов 12В до 80АЧ. Имеет уникальный способ зарядки в три этапа: 1. Зарядка постоянным током, 2. Зарядка постоянным напряжением, 3. Капельная дозарядка до 100%. На передней панеле два индикатора, первый указывает напряжение и процент зарядки, второй указывает ток зарядки. Довольно качественный прибор для домашних нужд, цена всего 781,96 руб, доставка бесплатна. На момент написания этих строк количество заказов 1392, оценка 4,8 из 5. При заказе не забудьте указать Евровилку

Зарядное устройство для самых разнообразных типов аккумуляторов 12-24В с током до 10А и пиковым током 12А. Умеет заряжать Гелиевые АКБ и САСА. Технология зарядки как и у предыдущего в три этапа. Зарядное устройство способно заряжать как в автоматическом режиме, так и в ручном. На панеле есть ЖК индикатор указывающий напряжение, ток заряда и процент зарядки.
Зарубежные и российские аналоги
Чем можно заменить lm317 ? Полными аналогами микросхемы являются GL317, SG317, UPC317, ECG1900. Очень известным отечественным аналогом lm317t c фиксированным напряжением является микросхема KP142ЕН12. Если нужен регулируемый линейный стабилизатор, то подойдет КРЕН12А (можно и Б).
Безопасность при эксплуатации
Максимальное напряжение между входом и выходом не должно превышать 40 В. Мощность рассеивания не более 20 Вт. Температура пайки не должна превышать 260 °С, при соблюдении расстоянии от корпуса микросхемы более 1,6 мм и времени нагревания до 10 секунд. Температура хранения устройства должна находится в пределах от -65 до + 150 °С, рабочая температура не более + 150 °С.
Это максимальные значения, которые могут привести к повреждению устройства или повлиять на стабильность его работы. Микросхема хорошо защищена от тепловой перегрузки и короткого замыкания контактов. Однако не стоит превышать допустимые параметры при эксплуатации, для избежания выхода её из строя и достижения максимально надежной работы.
Калькулятор стабилизатора тока на LM317
Для расчета сопротивления и мощности резистора просто введите необходимый ток:
Не забывайте, что максимальный непрерывный ток, которым может управляться LM317 составляет 1,5 ампер с хорошим радиатором. Для более больших токов используйте , который рассчитан на 5 ампер, а с хорошим радиатором до 8 ампер.
Если необходимо регулировать яркость свечения светодиода, то в статье приведен пример схемы с использованием стабилизатора напряжения LM2941.
В случае если в схеме нужен стабилизатор на какое-то не стандартное напряжение, то прекрасное решение использование популярного интегрального стабилизатора LM317T с характеристиками:
- способен работать в диапазоне выходных напряжений от 1,2 до 37 В;
- выходной ток может достигать 1,5 А;
- максимальная рассеиваемая мощность 20 Вт;
- встроенное ограничение тока, для защиты от короткого замыкания;
- встроенную защиту от перегрева.
У микросхемы LM317T схема включения в минимальном варианте предполагает наличие двух резисторов, значения сопротивлений которых определяют выходное напряжение, входного и выходного конденсатора.
У стабилизатора два важных параметра: опорное напряжение (Vref) и ток вытекающий из вывода подстройки (Iadj).
Величина опорного напряжения может меняться от экземпляра к экземпляру от 1,2 до 1,3 В, а в среднем составляет 1,25 В. Опорное напряжение это то напряжение которое микросхема стабилизатора стремиться поддерживать на резисторе R1. Таким образом если резистор R2 замкнуть, то на выходе схемы будет 1,25 В, а чем больше будет падение напряжения на R2 тем больше будет напряжение на выходе. Получается что 1,25 В на R1 складываться с падением на R2 и образует выходное напряжение.
Но я бы посоветовал использовать LM317T в случае типовых напряжений, только когда нужно срочно что-то сделать на коленке, а более подходящей микросхемы типа 7805 или 7812 нету под рукой.
А вот расположение выводов LM317T:
- Регулировочный
- Выходной
- Входной
Кстати у отечественного аналога LM317 — КР142ЕН12А схема включения точно такая же.

На этой микросхеме несложно сделать регулируемый блок питания: вместо постоянного R2 поставьте переменный, добавьте сетевой трансформатор и диодный мост.

На LM317 можно сделать и схему плавного пуска: добавляем конденсатор и усилитель тока на биполярном pnp-транзисторе.

Схема включения для цифрового управления выходным напряжением тоже не сложна. Рассчитываем R2 на максимальное требуемое напряжение и параллельно добавляем цепочки из резистора и транзистора. Включение транзистора будет добавлять в параллель к проводимости основного резистора, проводимость дополнительного. И напряжение на выходе будет снижаться.

Схема стабилизатора тока ещё проще, чем напряжения, так как резистор нужен только один. Iвых = Uоп/R1.
Например, таким образом мы получаем из lm317t стабилизатор тока для светодиодов:
- для одноватных светодиодов I = 350 мА, R1 = 3,6 Ом, мощностью не менее 0,5 Вт.
- для трехватных светодиодов I = 1 А, R1 = 1,2 Ом, мощностью не менее 1,2 Вт.

На основе стабилизатора легко сделать зарядное устройство для 12 В аккумуляторов, вот что нам предлагает datasheet. С помощью Rs можно настроить ограничение тока, а R1 и R2 определяют ограничение напряжения.

Если в схеме потребуется стабилизировать напряжения при токах более 1,5 А, то все также можно использовать LM317T, но совместно с мощным биполярным транзистором pnp-структуры.
Если нужно построить двуполярный регулируемый стабилизатор напряжения, то нам поможет аналог LM317T, но работающий в отрицательном плече стабилизатора — LM337T.

Но у данной микросхемы есть и ограничения. Она не является стабилизатором с низким падением напряжения, даже наоборот начинает хорошо работать только когда разница между выходным и выходным напряжением превышает 7 В.
Если ток не превышает 100мА, то лучше использовать микросхемы с низким падением LP2950 и LP2951.
Основные характеристики, топология микросхемы
Как проверить lm мультиметром?
На входе стабилизатора при этом должно быть минимум 15В!
Кроме отечественной интегральной схемы КРЕН12, выпускаются более мощные импортные аналоги, выходные токи которых в раза больше. На основе стабилизатора легко сделать зарядное устройство для 12 В аккумуляторов, вот что нам предлагает datasheet. Отличная защита интегрального стабилизатора от возможного перегрева.
Однако если ток не перестанет расти, то лампа может сгореть. Заранее благодарен Вам за ответ.
Рекомендуем: Защита кабеля в траншее кирпичом пуэ
Стабилизатор тока для светодиодов — описание
Затем подключают в схему со светодиодом. Но уже при напряжении между выходом и контактом Adj менее 1,25 В сработает схема защиты от КЗ. Но опять, же повторюсь, данный способ стабилизации годится только для маломощных светодиодов. В LM реализован ущербный принцип регулирования выходного напряжения,- по цепи Положительной обратной связи.
Это позволит досконально изучить процесс функционирования и впоследствии создать более усложненную конструкцию. А для увеличения выходного тока применяется транзистор с проводимостью n-p-n. Но это — нереальная ситуация. Каждый любитель современных электронных приборов должен научиться самостоятельно собирать преобразователи. Ограничение на минимальный ток нагрузки свидетельствует о плохой схемотехнике LM и явно ограничивает варианты ее использования.
Мощность рассеяния и входное напряжение стабилизатора LM317
Характеристики Стабилизатор напряжения lm, основанный на работе микросхемы данной модификации, имеет такие характеристики: Изделие дает возможность самостоятельно настраивать уровень выходного напряжения в пределах 1,В
Рабочий блок питания Очень важно, чтобы области спаивания имели литую форму
А схемы и данные в его datasheet все те же … Итак, недостатки LM, как микросхемы и ошибки в рекомендациях по ее использованию. Регулируемый Adj — это вывод, который позволяет регулировать выходное напряжение через подстрочный резистор. Стабилизатор тока для светодиодов — описание Конечно же, самым простым способ ограничить Iпотр. На выход стабилизатора нужно прицепить резисторы нужной мощности и номинала , настроить выходные напряжения и лишь после этого подключать питаемую схему. Блок питания на LM338T part 1
Информация для использования
Основные принципы работы LM317
LM317 – 3-выводная интегральная микросхема-стабилизатор напряжения. Это 3-клеммный плавающий регулятор. Для осуществления основной функции по стабилизации выходного напряжения между регулировочным выводом и выходом микросхемы формируется опорное напряжение (Vref) 1,25 В.
Значение выходного напряжения задается по формуле:
Значение тока на регулировочном выводе микросхемы (IAdj) не превышает 100 mkA во всем диапазоне нагрузок и регулируемых напряжений. Поэтому для практического использования вторым членом в формуле можно пренебречь.
На основе анализа формулы можно сделать вывод, что микросхема имеет ограничения по минимальному току нагрузки. Если его значения меньше величины, указанной в соответствующем пункте таблицы «электрические параметры» выходное напряжение будет подниматься.
В LM317 для стабилизации выходного напряжения контролируется опорное напряжение между выводами, поэтому микросхему можно использовать для работы с высокими напряжениями относительно земли.

Рисунок: основная схема включения.
Регулирование нагрузки
LM317 способен стабилизировать выходное напряжение в широком диапазоне нагрузок. Для максимальной эффективности стабилизации необходимо учесть ряд требований:
- программирующий резистор (R1) размещается максимально близко к микросхеме, чтобы исключить влияние подводящих проводников;
- заземляющий конец R2 подсоединяется к основным дорожкам (шинам) заземления на плате, чтобы улучшить регулирование нагрузки.
Внешние конденсаторы
Чтобы уменьшить влияние входного импеданса подводящей линии, повысить стабильность работы регулятора, в непосредственной близости к выводу 3 (VIN) устанавливают входной байпасный конденсатор (Cin), – дисковый 0,1 F или танталовый 1,0 F.
Между выводом регулировки и нулевым проводником устанавливают конденсатор CAdj. Он предотвращает появление пульсаций на выходе микросхемы. Конденсатор емкостью 10 µF подавляет пульсации на 15 дБ при выходном напряжении 10 В.
LM317 будет эффективно выполнять функции регулятора напряжения и при отсутствии конденсатора СО. Однако производитель рекомендует устанавливать на выходе микросхемы фильтрующий конденсатор, – 1,0 µF танталовый или 25 µF алюминиевый электролитический. Он погасит возможные ВЧ шумы и помехи и обеспечит стабильность работы регулятора.
Защитные диоды
Если LM317 используется с выходными конденсатора, рекомендуется устанавливать защитные диоды, как показано на рисунке. При снятии питающего напряжения они предотвратят несанкционированную разрядку выходных конденсаторов через вывод 2 (VOUT) микросхемы.
На рисунке приведена рекомендуемая схема подключения LM317 с защитными диодами для напряжения на выходе свыше 25 В или высоких значений емкости (CO > 25µF, CAdj > 10µF).
Комбинация диодов D1 и D2 полностью защищает микросхему от возможного разряда конденсаторов CAdj и СО.

Рисунок: регулятор напряжения с диодной защитой.
Виды стабилизирующих устройств
Перед покупкой прибора следует ознакомиться с основными типами и особенностями. Каждый имеет преимущества и недостатки, предназначены для разного уровня напряжения и количества приборов. Отличаются и принципы работы.
Релейные

Релейный стабилизатор напряжения
Оптимальный вариант для частных и дачных домов, квартир. На трансформаторе установлено несколько магнитных обмоток. В момент перепада напряжения между ними происходит переключение, что позволяет сохранить поток напряжения в прежнем режиме. К недостаткам относят:
- изменение потока энергии в ступенчатом режиме (резко, прерывисто);
- искривление синусоиды потока напряжения;
- небольшая мощность на моменте отдачи.
Стоимость подобных устройств значительно ниже других моделей стабилизаторов. Отзывы владельцев хорошие, прибора оказывается достаточно для домашних сетей.
Электронные

Тиристорный регулятор напряжения РСТ
Различают два типа стабилизаторов электронного «наполнения» – симисторные и тиристорные. В первых переключение между обмотками в автоматическом режиме осуществляет небольшой механизм – симистор. КПД прибора высокое, срабатывает быстро. Существенный плюс для бытового использования – бесшумность работы. Второй вид не так эффективен, обычно используется для стабилизации домашних сетей без большого напряжения. Наиболее заметный недостаток – стоимость.
Электромеханические
Другие названия – сервомоторные, сервоприводные. Принцип работы – с помощью электропривода угольный электрод перемещается по обмоткам, создавая бесперебойное напряжение. Часто покупается для бытовых нужд и небольших помещений (дом, дача, офис). Плюсы – цена, компактность, плавное переключение. Минусы – шум, малая скорость переключения.
Феррорезонансные

Феррорезонансный стабилизатор
В последние годы редко используется из-за появления более современных устройств. Эффект феррорезонанса возникает в системе взаимодействия трансформатора и конденсатора. Устройства крупногабаритные, шумные, не работают при резких и значительных перегрузках. Преимущества – длительный срок эксплуатации, возможность использования в помещениях с высокой влажностью.
Инверторные
Устройства данного типа являются мощными и дорогостоящими. Используются в быту и крупных производственных помещениях. Основное отличие – кварцевый генератор и контроллер, которые преобразуют напряжение на входе в постоянный ток, а на выходе – в переменный. Одновременное двойное формирование позволяет работать с различным уровнем тока – от 115 до 300 Вольт. Преимущества – отсутствие шума, малый размер, быстрое переключение и регулирование, другие дополнительные возможности (например, защита бытовой техники от чрезмерного напряжения).
Как проверить LM317?
В отличие от транзисторов, данную микросхему невозможно проверить мультиметром. Такой способ никак не гарантирует правильную работу из-за большого количества внутренних элементов, не соединенных с выводами. Поэтому, если какой-то из них выйдет из строя, то проверить это мультиметром будет проблематично. Самый простой способ проверки работы LM317 – это создать простейший стенд на макетной плате, а запитать его можно будет всего лишь от батарейки.

Таким образом, вы сможете быстро убедиться в полностью рабочем состоянии элемента, даже если необходимо проверить несколько штук.
Основные характеристики, топология микросхемы
Микросхема lm317 является универсальной. Она может быть использована как стабилизатор с постоянно установленным выходным напряжением и как регулируемый стабилизатор с высоким КПД. МС обладает высокими практическими характеристиками, делающими возможным его использование в различных схемах зарядных устройств или лабораторных блоков питания. При этом вам даже не придется волноваться за надежность работы при критических нагрузках, потому что микросхема оснащена внутренней защитой от короткого замыкания.
Это весьма хорошее дополнение, потому что максимальный выходной ток стабилизатора на lm317 составляет не более 1,5 А. Но наличие защиты не даст вам ее непреднамеренно спалить. Для повышения тока стабилизации необходимо использование дополнительных транзисторов. Таким образом, можно регулировать токи до 10 и более А при использовании соответствующих компонентов. Но об этом поговорим позже, а в таблице ниже представим основные характеристики компонента.
| Параметр | Значение |
| Uоп. | 1,25 В |
| Макс разница между Uвых. и Uвх. | Не более 40 В |
| Мин разница между Uвых. и Uвх. | Не менее 1,3 В |
| Макс. Uвых. | 37 В |
| Мин. Uвых. | 1,25 В |
| Iвых. макс. | 1,5 А |
| Iрег | До 100 мкА |
| Пульсации | Не более 65 дБ |
| Тип корпуса | ТО-220 |
| Предел рабочих температур | От 0 до +125 градусов |
Редакторы сайта советуют ознакомиться с особенностями предусилителей для микрофонов и их питании.
Интегральный стабилизатор напряжения LM317. Описание и применение
Довольно часто возникает необходимость в простом стабилизаторе напряжения. В данной статье приводится описание и примеры применения недорогого (цены на LM317) интегрального стабилизатора напряжения LM317.
Список решаемых задач данного стабилизатора довольно обширен — это и питание различных электронных схем, радиотехнических устройств, вентиляторов, двигателей и прочих устройств от электросети или других источников напряжения, например аккумулятора автомобиля. Наиболее распространены схемы блоков питания на LM317 с регулировкой напряжения.
На практике, с участием LM317 можно построить стабилизатор напряжения на произвольное выходное напряжение, находящееся в диапазоне 3…38 вольт.
Технические характеристики:
- Напряжение на выходе стабилизатора: 1,2… 37 вольт.
- Ток выдерживающей нагрузки до 1,5 ампер.
- Точность стабилизации 0,1%.
- Имеется внутренняя защита от случайного короткого замыкания.
- Отличная защита интегрального стабилизатора от возможного перегрева.
Мощность рассеяния и входное напряжение стабилизатора LM317
Напряжение на входе стабилизатора не должно превышать 40 вольт, а так же есть еще одно условие – минимальное входное напряжение должно превышать желаемое выходное на 2 вольта.
Микросхема LM317 в корпусе ТО-220 способна стабильно работать при максимальном токе нагрузки до 1,5 ампер. Если не применять качественный теплоотвод, то это значение будет ниже. Мощность, выделяемая микросхемой в процессе ее работы, можно определить приблизительно путем умножения силы тока на выходе и разности входного и выходного потенциала.
Цена: 3400.00 руб.
Цена: 2700.00 руб.
Цена: 260.00 руб.
Цена: 7000.00 руб.
Максимально допустимое рассеивание мощности без теплоотвода равно приблизительно 1,5 Вт при температуре окружающего воздуха не более 30 градусов Цельсия. При обеспечении хорошего отвода тепла от корпуса LM317 (не более 60 гр.) рассеиваемая мощность может составлять 20 ватт.
При размещении микросхемы на радиаторе необходимо изолировать корпус микросхемы от радиатора, например слюдяной прокладкой. Так же для эффективного отвода тепла желательно использовать теплопроводную пасту.
Подбор сопротивления для стабилизатора LM317
Для точной работы микросхемы суммарная величина сопротивлений R1…R3 должна создавать ток приблизительно 8 мА при требуемом выходном напряжении (Vo), то есть:
R1 + R2 + R3 = Vo / 0,008
Данное значение следует воспринимать как идеальное. В процессе подбора сопротивлений допускается небольшое отклонение (8…10 мА).
Расположение резисторов на плате может быть произвольным, но желательно для лучше стабильности располагать подальше от радиатора микросхемы LM317.
Стабилизация и защита схемы
Емкость С2 и диод D1 не обязательны. Диод обеспечивает защиту стабилизатора LM317 от возможного обратного напряжения, появляющегося в конструкциях различных электронных устройств.
Емкость С2 не только слегка уменьшает отклик микросхемы LM317 на изменения напряжения, но и снижает влияние электрических наводок, при размещении платы стабилизатора вблизи мест имеющих мощное электромагнитное излучение.
Как было уже сказано выше, ограничение максимально возможного тока нагрузки для LM317 составляет 1,5 ампера. Имеются разновидности стабилизаторов схожие по работе со стабилизатором LM317, но рассчитаны на более больший ток нагрузки. К примеру, стабилизатор LM350 выдерживает ток до 3 ампер, а LM338 до 5 ампер.
Обратите внимание
Для облегчения расчета параметров стабилизатора существует специальный калькулятор:
Схемы стабилизаторов и регуляторов тока
Существуют как минимум четыре варианта изготовления стабилизаторов напряжения на 12 вольт для авто своими руками:
- На кренке.
- На паре транзисторов.
- На операционном усилителе.
- На микросхеме импульсного стабилизатора.
Разберем, какие главные особенности имеет каждая из рассматриваемых модификаций.
На кренке
Для сборки своими руками простейшего стабилизатора для светодиодов для авто на 12 вольт потребуются:
- Микросхема LM317 или КРЕН8Б (более точнее КР142ЕН8Б), или KIA7812A.
- Резистор на 120 Ом.
- Печатное плато или перфорированная панель.
На изображениях наглядно представлено расположение основных компонентов схемы простейшего стабилизатора для светодиодов в авто:
На второй схеме на входе с АКБ применяется диод выпрямляющего типа 1n4007.
На двух транзисторах
Одним из самых популярных автомобильных стабилизаторов напряжения для светодиодов на 12 вольт, который также собирается своими руками, на сегодня является схема на двух транзисторах.
Переменное напряжение номиналом 12 вольт поступает на диодный мостик VD1 – VD4, выпрямляется и, проходя через фильтры С1 С2, сглаживается. Далее ток идет на стабилизатор параметрического типа VD1 и проходит к резистору R2. Затем с его движка передается на ключ составного транзистора VT1 VT2. Уровень его открытости определяется состоянием движка резистора переменного типа R2 – в нижнем положении регулятора транзисторы перекрыты и напряжение не поступает в нагрузку, а в верхнем состоянии регулятора R2 оно максимально и транзисторы полностью открыты, напряжение прилагается к нагрузке.
Приведенная модель стабилизатора напряжения для авто чаще всего применяется для дневных ходовых огней на базе светодиодов и позволяет успешно подстраивать параметры бортового тока под характеристики прибора освещения.
На операционном усилителе
Стабилизатор напряжения на 12 вольт для светодиодов в авто имеет смысл изготовить своими руками, когда возникает необходимость для его работы в расширенном диапазоне рабочих параметров. Ниже приведенная схема такого устройства. Главная его особенность в том, что сам усилитель включен в цепь обратной связи и питается прямо с выхода стабилизатора. Прибор характеризуется коэффициентом стабилизации – порядка 1000, при этом сопротивление на выходе – не более 10 мкОм при КПД около 50%. Ток нагрузки в номинале – не менее 200 мкА, при пульсации напряжения на выходе в двойной амплитуде – меньше 60 мкВ.
Среди главных особенностей его работы выделяются:
- Рабочий интервал температуры – от -20 до +60 градусов.
- Термический дрейф напряжения на выходе – меньше 0,05%.
- Возможность повышения напряжения на выходе до 27-30 вольт.
Для решения последней задачи нужно между выводами «7» и «+25» установить резистор на 200 Ом. Каскад транзистора VT1 выполняет роль динамической нагрузки для VT4 и при этом повышает общий коэффициент усиления. Транзистор П702А можно заменить на аналоги П702 или КТ805, при этом КТ603Г – соответственно на П308 или П309, а также КТ201В и КТ203В — на МП103 либо МП106.
На микросхеме импульсного стабилизатора
Когда от стабилизатора напряжения для авто требуется высокий коэффициент полезного действия, лучше собрать своими руками устройство с использование импульсных составляющих. Наиболее распространенной является ниже представленная схема МАХ771 (или аналогов 770, 772).
Стабилизатор импульсного типа на выходе имеет мощность в 15 ватт. Элементы цепи R1 и R2 разделяют показатели напряжения на точках выход. В случае, когда оно становится выше базового, импульсные выпрямители просто снижаются его выходное значение. В обратном случае прибор будет, напротив, увеличивать данный параметр на выходе.
Монтаж и установка своими руками импульсного стабилизатора напряжения для светодиодов в авто разумна, когда его показатель превышает 16 вольт. При возникновении повышенного падения нагрузки в цепь следует внедрить операционный усилитель.
Схемы стабилизаторов и регуляторов тока
Всем известно, что светодиодным лампочкам необходимо питание двенадцать вольт. В сети авто это значение может доходить до 15 В. Светодиодные элементы очень чувствительны, на них такие скачки отражаются отрицательно. Светодиодные лампы могут перегореть либо некачественно светить (мигать, терять яркость и т.д.).
Чтобы светодиоды служили дольше, в электросеть автомобиля включаются драйвера (резисторы). При нестабильности в сети устанавливаются устройства, которые поддерживают постоянное значение. Существует несколько простых микросхем, по которым можно сделать стабилизатор напряжения своими руками. Все компоненты, входящие в цепь, можно приобрести в специализированных магазинах. Обладая начальными знаниями по электротехнике сделать приборы будет несложно.
На КРЕНке
Для того, чтобы сконструировать простейший стабилизатор напряжения 12 вольт своими руками, понадобится микросхема с потреблением 12 В. В этом случае подойдет регулируемый стабилизатор напряжения 12 В LM317. Он может функционировать в электросети, где входной параметр составляет до 40 В. Чтобы прибор стабильно работал, необходимого обеспечивать охлаждение.
Крены для микросхем
Стабилизатор тока на LM317требует для работы небольшой ток до 8 мА, и данное значение обычно остается неизменным, даже при большом токе, протекающем через крен LM317, или при изменении входного значения. Это реализуется с помощью компоненты R3.
Можно применять элемент R2, но пределы при этом будут небольшими. При неизменном сопротивлении LM317 ток, идущий через прибор, будет также стабильным (автор видео — Создано в Гараже).
Входное значение для кренки LM317 может составлять до 8 мА и выше. Пользуясь этой микросхемой, можно придумать стабилизатор тока для ДХО. Это устройство может выступать нагрузкой в бортовой сети или источником электричества при подзарядке аккумуляторной батареи. Сделать простой стабилизатор напряжения LM317 не составляет труда.
На двух транзисторах
На сегодняшний момент пользуются популярностью стабилизирующие устройства для бортовой сети машины на 12 В, разработанные с использованием двух транзисторов. Данную микросхему используют как стабилизатор напряжения для ДХО.
Резистор R2 является токораздающим элементом. При возрастании тока в сети увеличивается напряжение. Если оно достигает значения от 0,5 до 0,6 В, открывается элемент VT1. Открытие компонента VT1 закрывает элемент VT2. В итоге, ток, проходящий через VT2, начинает снижаться. Можно вместе с VT2 применять полевой транзистор Мосфет.
Элемент VD1 включается в цепь, когда значения находится в пределах от 8 до 15 В и настолько велики, что транзистор может выйти из строя. При мощном транзисторе допустимы показания в бортовой сети около 20 В. Не стоит забывать о том, что транзистор Мосфет откроется, если показания на затворе будут 2 В.
На операционном усилителе (на ОУ)
Стабилизатор напряжения для светодиодов на основе ОУ собирается при необходимости создания устройства, которое будет работать в расширенном диапазоне. В рассматриваемом случае в качестве элемента, который будет задавать выпрямляемый ток, является R7. С помощью операционного усилителя DA2.2 можно увеличить уровень напряжения в токозадающем компоненте. Задачей компонента DA 2.1 является контроль опорного напряжения.
При создании схемы следует учесть, что она рассчитана на 3А, поэтому необходим больший ток, который должен поступать на разъем ХР2. Кроме того, следует обеспечивать работоспособность всех составляющих данного устройства.
Сделанный стабилизирующий прибор для автомобиля должен иметь генератор, роль которого выполняет REF198. Чтобы правильно настроить прибор, ползунок резистора R1 нужно установить в верхнее положение, а резистором R3 задавать необходимое значение выпрямленного тока 3А. Для погашения возможных возбуждений, используются элементы R,2 R4 и C2.
На микросхеме импульсного стабилизатора
Если выпрямитель для автомобиля должен обеспечивать высокий КПД в сети, целесообразно использовать импульсные компоненты, создавая импульсный стабилизатор напряжения. Популярной является схема МАХ771.
Схема выпрямителя с импульсным выпрямителем
Импульсный стабилизатор тока характеризуется выходной мощностью 15 Вт. Элементы R1 и R2 делят показатели схемы на выходе. Если делимое напряжение превышает по показателям опорное, выпрямитель автоматически уменьшает выходное значение. В противном случае устройство будет увеличивать выходной параметр.
Сборка данного устройства целесообразна, если уровень превышает 16 В. Компоненты R3 являются токовыми. Для устранения высокого падения нагрузки на данном резисторе в схему следует включить ОУ.





