Оглавление
Работа стабилизаторов тока
Схема стабилизатора напряжения 220в своими руками
Минимальное количество функциональных элементов в схемах этой категории подразумевает разумную стоимость. При выборе такого варианта нетрудно изучить рабочие режимы, особенности настройки.
Особенности полевых структур
В радиотехнических приборах этого типа p-n переходы расположены особым образом. Для регулировки прохождения тока через центральный канал изменяются напряжение и соответствующее электромагнитное поле. Разницу потенциалов создают на стоке и затворе.

Принцип действия полевого и биполярного транзисторов
На рисунке показаны принципиальные отличия, по сравнению с биполярным транзистором. При использовании полевой структуры управляющий ток отсутствует, а входное сопротивление становится значительно больше. При такой схеме прибор потребляет минимум энергии, но не способен обеспечить усиление сигнала. Впрочем, для решения обозначенной задачи (стабилизации) увеличивать напряжение не нужно.
Принцип управления переходом
В области между зонами р типа формируется канал. Для прохождения тока создается разница потенциалов «сток-исток». Управляют переходом изменением напряжения «затвор-исток» – Uзи.
Параметрические стабилизаторы
Являются простейшими устройствами, в которых малые изменения выходного напряжения достигаются за счет применения электронных приборов с двумя выводами, характеризующихся ярко выраженной нелинейностью вольт-амперной характеристики. Рассмотрим схему параметрического стабилизатора на основе стабилитрона (рис. 2.82).

ээвхвых
Определим основные параметры такого стабилизатора, для чего в исходной схеме стабилитрон заменим его эквивалентной схемой и введем во входную цепь (рис. 2.82, г) источник напряжения, соответствующий изменению входного напряжения ∆uвх (на схеме пунктир): Rвых= rд|| R≈ rд, т.к. R>> rд ηст = ( uвых· Iн) / ( uвх· Iвх) = ( uвых· Iн) / [ uвх( Iн + Iвх) ].
Обычно параметрические стабилизаторы используют для нагрузок от нескольких единиц до десятков миллиампер. Наиболее часто они используются как источники опорного напряжения в компенсационных стабилизаторах напряжения.

Модели серии SVK
Модели данной серии относятся к стабилизаторам латерного типа. Чаще всего их используют на производстве для уменьшения скачков от сети. Схема подключения стабилизатора напряжения этой модели предусматривает наличие четырех транзисторов, которые расположены попарно. За счет этого ток преодолевает меньшее сопротивление в цепи. На выходе у системы имеется обмотка для обратного эффекта. Фильтров в схеме предусмотрено два.
За счет отсутствия конденсатора процесс преобразования также происходит быстрее. К недостаткам следует отнести большую чувствительность. На электромагнитное поле прибор реагирует очень остро. Схема подключения стабилизатора напряжения серии SVK регулятор предусматривает, как и систему индикации. Напряжение максимум устройством воспринимается до 240 В, а отклонение при этом не может превышать 10 %.

Автоматические стабилизаторы «Лигао 220 В»
Для систем сигнализации является востребованным от компании «Лигао» стабилизатор напряжения 220В. Схема его построена на работе тиристоров. Использоваться данные элементы способны исключительно в полупроводниковых цепях. На сегодняшний день типов тиристоров существует довольно много. По степени защищенности они делятся на статические, а также динамические. Первый вид используется с источниками электричества различной мощности. В свою очередь динамические тиристоры имеют свой предел.
Если говорить про компании «Лигао» стабилизатор напряжения (схема показана ниже), то в нем имеется активный элемент. В большей степени он предназначен для нормального функционирования регулятора. Представляет он собой набор контактов, которые способны соединяться. Необходимо это для того чтобы увеличивать или уменьшать предельную частоту в системе. В других моделях тиристоров может иметься несколько. Устанавливаются они между собой при помощи катодов. В результате коэффициент полезного действия устройства можно значительно повысить.

Стабилизатор напряжения своими руками
Чтобы собрать все необходимые элементы, придется отправиться в магазин, однако некоторые детали можно попытаться сделать самостоятельно.
Изготовление трансформаторов
Это, в первую очередь, касается приборов Т1 и Т2. Чтобы изготовить Т1, мощность которого должна составлять 3 кВт, необходим магнитопровод с сечением 1, 87 см2, а также три проводника ПЭВ-2. Диаметр «первого из последних» должен составлять 0,12 мм (сечение — 0,064 мм2). Его используют для создания первичной обмотки, количество ее витков 8669. Остальные используют для других обмоток, диаметр обоих проводов — 0,185 мм. Количество витков тоже одинаково — по 552.
Альтернатива — использование пары готовых трансформаторов — ТПК-2-2×12В, их соединяют последовательно:

Трансформатор Т2 должен иметь мощность 6 кВт. Для его изготовления используют тороидальный магнитопровод. Для обмотки берут тот же ПЭВ-2, количество витков в этом случае — 455. Здесь делают 7 отводов. Для первых трех нужен провод с диаметром 3 мм. Оставшиеся 4 требуют шин сечением 18 мм2. Цель — предупреждение нагревания трансформатора. Отводы делают на 203, 232, 266, 305, 348 и 398, отсчет ведут снизу. Ток из сети обязан проходить через отвод на 266 витке.
Что потребуется купить еще?
Все остальные элементы необходимо приобрести в магазине. В набор входят:
- симисторные оптроны MOC3041 — 7 деталей;
- симисторы BTA41-800B — тоже семь;
- по 2 диода DF005M (VD1 и VD2) и компаратора LM339N (для DA2, DA3);
- стабилизатор КР1158ЕН6А (DA1), выключатель-предохранитель;
- конденсаторы: 4 оксидных (для С1-3, С-5), столько же пленочных либо керамических (С4, С6-С8);
- резисторы с разным процентом допуска: 7 штук С2-23 для R16-22 с 1%, 30 любых с 5%;
- 3 проволочных резистора для R13-14, R25 — СП5-2 либо СП5-3;
- 7 токоограничительных резисторов (16 мА) — для R41-47.

Стабилизатор КР1158ЕН6А монтируют на теплоотвод. В этом качестве используют алюминиевую пластину. Ее площадь более 15 см2. На нее же устанавливают симисторы. Все элементы можно монтировать на один теплоотвод, но он обязательно должен иметь довольно большую охлаждающую поверхность. Площадь ее как минимум 0,16 м2.
Еще потребуется покупка микросхемы КР1554ЛП5, она будет «исполнять обязанности» микроконтроллера. Необходимо приобрести 9 мигающих светодиодов, однако можно взять и обычные, выдающие яркий красный свет: например, АЛ307КМ или L1543SRC-Е. Трудностей с покупкой деталей обычно не бывает, а расходы на них можно считать разумным вложением средств, которые вскоре окупятся.
Принцип действия полевого транзистора
Полевой транзистор состоит из трех электродов – истока, стока и затвора. Вход заряженных частиц происходит через исток, а выход – через сток. Закрытие или открытие потока частиц осуществляется с помощью затвора, выполняющего функции крана. Заряженные частицы будут течь лишь при условии напряжения, которое должно быть приложено между стоком и истоком. Если напряжение отсутствует, то и тока в канале не будет. Следовательно, чем выше подаваемое напряжение, тем больше открывается кран. За счет этого ток в канале между стоком-истоком увеличивается, а сопротивление канала – уменьшается. Для источников питания предусмотрена работа полевых транзисторов в режиме ключа, обеспечивающая полное открытие или закрытие канала.
Принципиальная схема релейного устройства
Релейный стабилизатор тока (схема показана ниже) включает в себя компенсационные конденсаторы. Мостовые выпрямители в этом случае используются в начале цепи. Также следует учитывать, что транзисторов в стабилизаторе имеется две пары. Одна из них устанавливается перед конденсатором. Необходимо это для поднятия предельной частоты. В данном случае выходное напряжение постоянного тока будет находиться на уровне 5 А. Чтобы номинальное сопротивление выдерживалось, используются резисторы. Для простых моделей свойственны двухканальные элементы. Процесс преобразования в таком случае происходит долго, однако коэффициент рассеивания будет незначительным.

Климатические условия

Большинство рыночных стабилизатором рассчитаны на работу при температуре от 5 до 35 градусов тепла по Цельсию. Относительная влажность воздуха должна быть в пределах 35-90%. В атмосфере должны отсутствовать водяные брызги, пыль и тому подобное. Если это не предоставляется возможным, используют специальные корпуса. Хотя по отношению к температуре необходимо сказать, что самые передовые образцы могут выдерживать диапазон с -40 до +40 градусов, что смотрится весьма недурно в наших погодных условиях. Но благодаря нагреву самой машины можно использовать и самые распространённые модели, хотя в случае с ними могут быть определённые проблемы с быстрым запуском (возможно, перед активацией придётся подождать).
Регулируемый блок питания на стабилизаторе напряжения LM317
Начинающему радиолюбителю просто не обойтись без хотя бы простейшего блока питания. При разработке или настройке того или иного устройства регулируемый блок питания является не заменимым атрибутом. Но если вы начинающий радиолюбитель, и не можете позволить себе дорогой навороченный блок питания, то эта статья поможет вам восполнить вашу нужду
Блок питания на микросхеме LM317T, схема:
В интернете встречается неисчислимое множество схем различных блоков питания. Но даже на первый взгляд легкие схемы, в процессе настройки оказываются не такими уж и легкими. Я рекомендую вам рассмотреть очень простую в настройке, дешевую и надёжную схему блока питания на микросхеме стабилизаторе LM317T, которая регулирует напряжение от 1,3 до 30 В и обеспечивает ток 1А (как правило, этого достаточно для простых радиолюбительских схем) рисунок №1.
VD1 – VD4, VD6, VD7 – Полупроводниковые диоды типа 1N5399 (1.5А 1000В) хотя, вы можете использовать любые другие подходящие по максимальному току 1.5 ампера и напряжению около 50 вольт. Можно также использовать диодный мост с теми же характеристиками. У кого что есть – тот из того и лепит:)VD5 – Обыкновенный светодиод (его не обязательно впаивать) он сигнализирует о включении питания. Диод VD6, защищает схему от бросков тока. VD7 — защищает микросхему от паразитного разряда ёмкости конденсатора С3.
R1 – около 18 КОм (нужно подбирать под ток светодиода).R2 — Можно не впаивать — он необходим в том случае если вам нужно получить нестандартные пределы регулировки напряжения. Вы просто подбираете его таким образом что бы сумма R2 + R3 = 5КОм.
R3 — 5,6 Ком.R4 – 240 Ом.C1 – 2200 мкФ (электролитический)
C2 — 0,1 мкФC3 — 10 мкФ (электролитический)C4 — 1 мкФ (электролитический)DA1 – LM317T
Основным элементом в схеме является микросхема LM317T, все её характеристики вы можете без труда посмотреть в мануале на микросхему. Единственное что следует отдельно отметить, это то что её обязательно необходимо цеплять на радиатор (рисунок №2) что бы микросхема не вышла из строя.
Максимальный ток у неё по документации 1.5 А – но я не рекомендую вгонять её в такие придельные режимы работы.Трансформатор я рекомендую использовать тоже с запасом по току (ток 3А), дабы в случае резкого броска тока он не вышел из строя.Каждый радиолюбитель делает печатные платы как ему самому угодно – но если вам лень её трассировать – можете использовать мой вариант печатной платы рисунок №3, который доступен по этой ссылке или по этой ссылке. Файлы можно открыть с помощью программы Sprint-Layout 5.
Прежде чем начать делать мой вариант разводки платы – ещё раз его просмотрите и проанализируйте!!! Плату я трассировал под способ фотолитографии, так что разверните её как необходимо вам. Я старался сделать плату наиболее универсальной для этой схемы и делал её под свои нужды. Если вы не будите впаивать резистор R2 – то вместо него просто нужна перемычка.
P.S.: Я постарался наглядно показать и описать не хитрые советы. Надеюсь, что хоть что-то вам пригодятся. Но это далеко не всё что возможно выдумать, так что дерзайте, и штудируйте сайт https://bip-mip.com/
Дополнительные рекомендации по настройки схемы:
Все сопротивления в схеме лучше всего ставить полуваттные, это почти гарантия стабильной работоспособности схемы, даже в предельных условиях эксплуатации. Резистор R2 можно полностью исключить из схемы, я оставлял под него место на те случаи, когда нужно получит нестандартное напряжение. А ещё, хорошенько покопавшись в интернете, я нашел специальный калькулятор для пересчёта LM317, а именно резисторов в цепи управления регулировки напряжения.
Резисторы R3 и R4 – это обыкновенный делитель напряжения, таким образом, мы можем его подобрать под те резисторы, что у нас есть под рукой (в заданных пределах) – это очень удобно и позволяет без особого труда отрегулировать работу LM317T под любое напряжение (верхний придел может варьироваться от 2 до 37 В). К примеру, можно так подобрать резисторы, чтобы ваш блок питания регулировался от 1,2 до 20В – всё зависит от пересчёта делителя R3 и R4. Формулу по которой работает калькулятор, вы можете узнать почитав даташит на ЛМ317Т. В остальном — если всё собрано верно , блок питания сразу же готов к работе.
Как сделать стабилизатор тока для светодиодов самостоятельно
Изготовление стабилизатора для светодиодов своими руками осуществляется несколькими способами. Новичку целесообразно работать с простыми схемами.
На основе драйверов

Понадобится выбрать микросхему, которую трудно выжечь – LM317. Она будет выполнять роль стабилизатора. Второй элемент – переменный резистор с сопротивлением в 0,5 кОм с тремя выводами и ручкой регулировки.
Сборка осуществляется по следующему алгоритму:
- Припаять проводники к среднему и крайнему выводу резистора.
- Перевести мультиметр в режим сопротивления.
- Замерить параметры резистора – они должны равняться 500 Ом.
- Проверить соединения на целостность и собрать цепь.
На выходе получится модуль с мощностью 1,5 А. Для увеличения тока до 10 А можно добавить полевик.
Стабилизатор для автомобильной подсветки

Стабилизатор L7812
Для работы потребуется линейный прибор в виде микросхемы L7812, две клеммы, конденсатор 100n (1-2 шт.), текстолитовый материал и трубка с термоусадкой. Изготовление производится пошагово:
- Выбор схемы под L7805 из даташита.
- Вырезать из текстолита нужный по размеру кусок.
- Наметить дорожки, делая насечки отверткой.
- Припаять элементы так, чтобы вход был слева, а выход – справа.
- Сделать корпус из термотрубки.
Стабилизирующее устройство выдерживает до 1,5 А нагрузки, монтируется на радиатор.
Схемы стабилизаторов и регуляторов тока
Всем известно, что светодиодным лампочкам необходимо питание двенадцать вольт. В сети авто это значение может доходить до 15 В. Светодиодные элементы очень чувствительны, на них такие скачки отражаются отрицательно. Светодиодные лампы могут перегореть либо некачественно светить (мигать, терять яркость и т.д.).
Чтобы светодиоды служили дольше, в электросеть автомобиля включаются драйвера (резисторы). При нестабильности в сети устанавливаются устройства, которые поддерживают постоянное значение. Существует несколько простых микросхем, по которым можно сделать стабилизатор напряжения своими руками. Все компоненты, входящие в цепь, можно приобрести в специализированных магазинах. Обладая начальными знаниями по электротехнике сделать приборы будет несложно.
На КРЕНке
Для того, чтобы сконструировать простейший стабилизатор напряжения 12 вольт своими руками, понадобится микросхема с потреблением 12 В. В этом случае подойдет регулируемый стабилизатор напряжения 12 В LM317. Он может функционировать в электросети, где входной параметр составляет до 40 В. Чтобы прибор стабильно работал, необходимого обеспечивать охлаждение.
Крены для микросхем
Стабилизатор тока на LM317требует для работы небольшой ток до 8 мА, и данное значение обычно остается неизменным, даже при большом токе, протекающем через крен LM317, или при изменении входного значения. Это реализуется с помощью компоненты R3.
Можно применять элемент R2, но пределы при этом будут небольшими. При неизменном сопротивлении LM317 ток, идущий через прибор, будет также стабильным (автор видео — Создано в Гараже).
Входное значение для кренки LM317 может составлять до 8 мА и выше. Пользуясь этой микросхемой, можно придумать стабилизатор тока для ДХО. Это устройство может выступать нагрузкой в бортовой сети или источником электричества при подзарядке аккумуляторной батареи. Сделать простой стабилизатор напряжения LM317 не составляет труда.
На двух транзисторах
На сегодняшний момент пользуются популярностью стабилизирующие устройства для бортовой сети машины на 12 В, разработанные с использованием двух транзисторов. Данную микросхему используют как стабилизатор напряжения для ДХО.
Резистор R2 является токораздающим элементом. При возрастании тока в сети увеличивается напряжение. Если оно достигает значения от 0,5 до 0,6 В, открывается элемент VT1. Открытие компонента VT1 закрывает элемент VT2. В итоге, ток, проходящий через VT2, начинает снижаться. Можно вместе с VT2 применять полевой транзистор Мосфет.
Элемент VD1 включается в цепь, когда значения находится в пределах от 8 до 15 В и настолько велики, что транзистор может выйти из строя. При мощном транзисторе допустимы показания в бортовой сети около 20 В. Не стоит забывать о том, что транзистор Мосфет откроется, если показания на затворе будут 2 В.
На операционном усилителе (на ОУ)
Стабилизатор напряжения для светодиодов на основе ОУ собирается при необходимости создания устройства, которое будет работать в расширенном диапазоне. В рассматриваемом случае в качестве элемента, который будет задавать выпрямляемый ток, является R7. С помощью операционного усилителя DA2.2 можно увеличить уровень напряжения в токозадающем компоненте. Задачей компонента DA 2.1 является контроль опорного напряжения.
При создании схемы следует учесть, что она рассчитана на 3А, поэтому необходим больший ток, который должен поступать на разъем ХР2. Кроме того, следует обеспечивать работоспособность всех составляющих данного устройства.
Сделанный стабилизирующий прибор для автомобиля должен иметь генератор, роль которого выполняет REF198. Чтобы правильно настроить прибор, ползунок резистора R1 нужно установить в верхнее положение, а резистором R3 задавать необходимое значение выпрямленного тока 3А. Для погашения возможных возбуждений, используются элементы R,2 R4 и C2.
На микросхеме импульсного стабилизатора
Если выпрямитель для автомобиля должен обеспечивать высокий КПД в сети, целесообразно использовать импульсные компоненты, создавая импульсный стабилизатор напряжения. Популярной является схема МАХ771.
Схема выпрямителя с импульсным выпрямителем
Импульсный стабилизатор тока характеризуется выходной мощностью 15 Вт. Элементы R1 и R2 делят показатели схемы на выходе. Если делимое напряжение превышает по показателям опорное, выпрямитель автоматически уменьшает выходное значение. В противном случае устройство будет увеличивать выходной параметр.
Сборка данного устройства целесообразна, если уровень превышает 16 В. Компоненты R3 являются токовыми. Для устранения высокого падения нагрузки на данном резисторе в схему следует включить ОУ.
Тиристорные регуляторы мощности
Тиристорные регуляторы мощности являются одной из самых распространенных радиолюбительских конструкций, и в этом нет ничего удивительного. Ведь всем, кто когда-нибудь пользовался обычным 25 — 40 ваттным паяльником, способность его к перегреванию даже очень известна. Паяльник начинает дымить и шипеть, потом, достаточно скоро, облуженное жало выгорает, становится черным. Паять таким паяльником уже совсем невозможно. И вот тут на помощь и приходит регулятор мощности, с помощью которого можно достаточно точно выставить температуру для пайки. Ориентироваться следует на то, чтобы при касании паяльником куска канифоли она дымила ну, так, средне, без шипения и брызг, не очень энергично. Ориентироваться следует на то, чтобы пайка получалась контурной, блестящей.
Конечно, современные паяльные станции оснащены паяльниками с термостабилизацией, цифровой индикацией и регулировкой температуры нагрева, но они слишком дороги по сравнению с обычным паяльником. Поэтому, при незначительных объемах паяльных работ, вполне можно обойтись обычным паяльником с тиристорным регулятором мощности. При этом качество пайки, может быть не сразу, получится отличным, — достигается практикой.
Другая область применения тиристорных регуляторов это управление яркостью светильников. Такие регуляторы продаются в магазинах электротоваров в виде обычных настенных выключателей с крутящейся ручкой. Но вот тут-то покупателя и подстерегает засада: современные энергосберегающие лампы (часто в литературе их называют компактные люминесцентные лампы (КЛЛ)) просто не хотят работать с такими регуляторами.
Такой же непредсказуемый вариант получится и в случае регулирования яркости светодиодных ламп. Ну, не предназначены они для такой работы и все тут: выпрямительный мост с электролитическим конденсатором, расположенный внутри КЛЛ, просто не даст работать тиристору. Поэтому регулируемый «ночник» с таким регулятором можно создать только с использованием лампы накаливания.
Однако, здесь следует вспомнить про электронные трансформаторы, предназначенные для питания галогенных ламп, а в радиолюбительских конструкциях в самых разных целях. В этих трансформаторах после выпрямительного моста почему-то, видимо в целях экономии, или просто для уменьшения габаритов, не устанавливается электролитический конденсатор. Именно эта «экономия» позволяет регулировать яркость ламп с помощью тиристорных регуляторов.
Если напрячь фантазию, то можно найти еще немало областей, где требуется применение тиристорных регуляторов. Одна из таких областей это регулирование оборотов электроинструмента: дрелей, болгарок, шуроповертов, перфораторов и т.д. и т.п. Естественно, что тиристорные регуляторы находятся внутри инструментов, работающих от сети переменного тока. Смотрите — Виды и устройство регуляторов оборотов коллекторных двигателей .
Весь такой регулятор встроен в кнопку управления и представляет собой небольших размеров коробочку, вставляемую в рукоятку дрели. Степень нажатия на кнопку определяет частоту вращения патрона. В случае выхода из строя меняется вся коробочка сразу: при всей кажущейся простоте конструкции такой регулятор абсолютно не пригоден для ремонта.
Принцип работы
Как и все стабилизаторы напряжения, так и нормализаторы марки «Ресанта» состоят из:
- автоматического трансформатора.
- электронного блока.
- вольтметра.
- элемента, который осуществляет подключение/отключение определенных обмоток.
Учитывая то, что производитель осуществляет выпуск различных видов стабилизаторов, элементы для подключения обмоток являются разными. О них мы отметим несколько ниже, а именно тогда, когда будем рассматривать особенности работы и ремонта каждого вида нормализатора от латвийского производителя.
Электронный блок любого стабилизатора компании «Ресанта» осуществляет управление всей работой устройства. Он управляет работой вольтметра и получает данные об уровне входного напряжения. Дальше он сравнивает это напряжение с нормированным и определяет, сколько вольт нужно добавить или отнять.
После этого определяется то, какие обмотки стабилизатора нужно подключить или же отключить. Когда известна эта информация электронный блок подключает/отключает необходимые обмотки с помощью реле или сервопривода и наши электроприборы получают нормализованный ток.
Такой принцип стабилизации тока присущ каждому стабилизатору напряжения от компании «Ресанта». Однако процесс стабилизации в различных моделях компании имеет отличия. Они обусловлены тем, что по-разному происходит подключение/отключение обмоток трансформатора.
В стенах компании выпускается два типа стабилизаторов:
- Электромеханические.
- Релейные.
И, конечно, ремонт каждого из них имеет свои особенности.
Это интересно: Как защитить провода от кролика?
Список источников
- samelectrik.ru
- amperof.ru
- staby.ru
- generatorexperts.ru
- electricadom.com
- SamElectric.ru
- lightika.com
- jelectro.ru
Как сделать стабилизатор для светодиода своими руками
Во всех приведенных схемах стабилизаторов используется минимальное количество деталей. Поэтому самостоятельно собрать подобные конструкции сможет даже начинающий радиолюбитель освоивший навыки работы с паяльником. Особенно просты конструкции на LM317. Для их изготовления даже не нужно разрабатывать печатную плату. Достаточно припаять подходящий резистор между опорным выводом микросхемы и ее выходом.
Также к входу и выходу микросхемы нужно припаять два гибких проводника и конструкция будет готова. В случае, если с помощью стабилизатора тока на LM317 предполагается питать мощный светодиод, микросхему нужно оснастить радиатором который обеспечит отвод тепла. В качестве радиатора можно использовать небольшую алюминиевую пластинку площадью 15-20 квадратных сантиметров.
Изготавливая конструкции бустеров, в качестве дросселей можно использовать катушки фильтров различных блоков питания. Например, для этих целей хорошо подойдут ферритовые кольца от блоков питания компьютеров, на которые следует намотать несколько десятков витков эмалированного провода диаметром 0.3 мм.
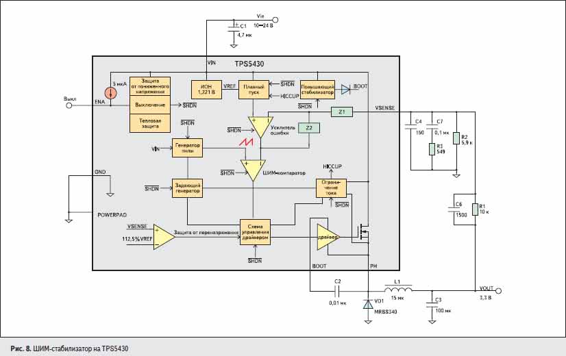
Стабилизатор с использованием ШИМ
Импульсный стабилизатор постоянного напряжения, который работает на основе ШИМ, кроме ключа и интегратора в своем составе имеет:
- генератор;
- операционный усилитель;
- модулятор
Работа ключа напрямую зависит от уровня напряжения на входе и скважности импульсов. Влияние на последнюю характеристику осуществляют частота генератора и емкость интегратора
Когда ключ размыкается, начинается процесс отдачи электричества из интегратора в нагрузку.

Принципиальная схема стабилизатора ШИМ
При этом операционный усилитель сравнивает уровни выходного напряжения и напряжения сравнения, определяет разницу и передает необходимую величину усиления на модулятор. Этот модулятор осуществляет преобразование импульсов, которые выдает генератор, на прямоугольные импульсы.
Конечные импульсы характеризуются таким же отклонением скважности, которое пропорционально разности выходного напряжения и напряжения сравнения. Именно эти импульсы и определяют поведение ключа
То есть при определенной скважности ключ может замыкаться, или размыкаться. Получается, что главную роль в этих стабилизаторах играют импульсы
Собственно от этого и пошло название этих устройств.
Стабилизатор тока с диодным смещением
Как указывалось выше простой стабилизатор тока вследствие нестабильности напряжения питания, может иметь невысокую стабильность тока коллектора, кроме того через делитель напряжения R1R2 протекает достаточно большой ток, что приводит к потере мощности. Поэтому для уменьшения влияния этих факторов применяется (или диодное смещение) напряжения на базе. Схема, иллюстрирующая диодное смещение приведена ниже
Стабилизатор тока с диодным смещением.
Работает данная схема, как и предыдущая, но с учётом того, что напряжение на базе транзистора VT1 создается . Расчёт данной схемы выполняется также как и предыдущей, только с учётом параметров стабилитрона, то есть напряжения стабилизации UНОМ и ток стабилизации ICT. При выборе стабилитрона источника тока необходимо руководствоваться следующими ограничениями
- максимальное напряжение стабилизации стабилитрона
U_{ST} \le \/E_{PIT} — I * R_{HMAX} где EPIT – напряжение питания источника тока,
I – расчётный ток источника тока
RНmax – максимальное сопротивление коллекторной нагрузки. -
минимальное напряжение стабилизации не должно быть меньше, чем напряжение насыщение база-эмиттер
U_{ST} \ge \/U_{BE}
В данной схеме по возможности необходимо использовать стабилитроны с небольшим значением напряжения стабилизации, потому что при напряжении стабилизации стабилитрона(UСТ.НОМ) близком к Ust уменьшается значение сопротивления резистора R1, что в свою очередь приводит к увеличению потребляемой мощности этим резистором.
Основные технические характеристики LM338

Простой регулируемый источник питания
Первая схема — типовое подключение обвязки LM338. Схема обеспечивает регулируемое выходное напряжение от 1,25 до максимума подаваемого входного напряжения, которое не должно быть более 35 вольт.

Переменный резистор R1 используется для плавного регулирования выходного напряжения.
Простой 5 амперный регулируемый источник питания
Эта схема создает выходное напряжение, которое может быть равно напряжению на входе, но ток хорошо изменяется и не может превышать 5 ампер. Резистор R1 точно подобран таким образом, чтобы поддерживать безопасные 5 ампер предельного тока ограничения, которые могут быть получены из цепи.

Регулируемый источник питания на 15 ампер
Как уже было сказано ранее микросхема LM 338 в одиночку может осилить только 5А максимум, однако, если необходимо получить больший выходной ток, в районе 15 ампер, то схема подключения может быть модифицирована следующим образом:

В данном случае используются три LM338 для обеспечения высокой токовой нагрузки с возможностью регулирования выходного напряжения.
Переменный резистор R8 предназначен для плавной регулировки выходного напряжения
Источник питания с цифровым управлением
В предыдущей схеме источника питания, для осуществления регулировки напряжения использовался переменный резистор. Ниже приведенная схема позволяет посредством цифрового сигнала подаваемого на базы транзисторов получать необходимые уровни выходного напряжения.

Величина каждого сопротивления в цепи коллектора транзисторов подобрана в соответствии с необходимым выходным напряжением.
Схема контроллера освещения
Кроме питания, микросхема LM338 также может быть использована в качестве светового контроллера. Схема показывает очень простую конструкцию, где фототранзистор заменяет резистор, который используется в качестве компонента для регулировки выходного напряжения.

Лампа, освещенность которой необходимо держать на стабильном уровне, питается от выхода LM338. Ее свет падает на фототранзистор. Когда освещенность возрастает сопротивление фоторезистора падает и выходное напряжение уменьшается, а это в свою очередь уменьшает яркость лампы, поддерживая ее на стабильном уровне.
Зарядное устройство 12В на LM338
Следующую схему можно использовать для зарядки 12 вольтовых свинцово-кислотных аккумуляторов. Резистором RS можно задать необходимый ток зарядки для конкретного аккумулятора.

Схема плавного включения (мягкий старт) блока питания
Некоторые чувствительные электронные схемы требуют плавного включения электропитания. Добавление в схему конденсатора С1 дает возможность плавного повышения выходного напряжения до установленного максимального уровня.

Схема термостата на LM338
LM338 также может быть настроен для поддержания температуры обогревателя на определенном уровне.

Здесь в схему добавлен еще один важный элемент — датчик температуры LM334. Он используется как датчик, который подключен между adj LM338 и землей. Если тепло от источника возрастает выше заданного порога, сопротивление датчика понижается, соответственно, и выходное напряжение LM338 уменьшается, впоследствии уменьшая напряжение на нагревательном элементе.
Информация взята с joyta.ru
Купить Регулируемые стабилизаторы напряжения LM338 за $2.65
Стабилизатор напряжения с применением транзистора
Что такое стабилизатор напряжения
Если дополнить конструкцию со стабилитроном эмиттерным повторителем, получится параметрический стабилизатор на транзисторе и стабилитроне с лучшими параметрами в отношении тока нагрузки.
В данной схеме напряжение на нагрузке определяется разностью между падением на стабилитроне и переходе база-эмиттер. Стабилизация происходит потому, что разность потенциалов перехода база-эмиттер слабо зависит от тока эмиттера.
Включение усилительного элемента позволяет увеличить ток нагрузки в Вst раз, где Вst – статический коэффициент передачи. Используя составной элемент (схема Дарлингтона), можно еще больше увеличить допустимый ток нагрузки до нескольких ампер.

Схема Дарлингтона
Схема параметрического стабилизатора напряжения на транзисторе обладает недостатками. Некоторая нестабильность напряжения на переходе база-эмиттер ухудшает коэффициент стабилизации конструкции в целом. Снижение мощности нагрузки ниже определенного минимума вызывает повышение выходного напряжения (для кремниевых компонентов на 0.6 Вольт, поскольку ток базы становится равным нулю).
Характеристика регулятора
По своему виду приспособления могут изготавливаться в портативном или стационарном исполнении. Устанавливаются они в любом положении: вертикальном, потолочном, горизонтальном.
К основным характеристикам устройств относят следующие параметры:
- Плавность регулировки. Обозначает минимальный шаг, с которым происходит изменение величины разности потенциалов на выходе. Чем он плавнее, тем точнее можно выставить значение напряжения на выходе.
- Рабочая мощность. Характеризуется значением силы тока, которое может пропускать через себя прибор продолжительное время без повреждения своих электронных связей.
- Максимальная мощность. Пиковая величина, которую кратковременно выдерживает устройство с сохранением своей работоспособности.
- Диапазон входного напряжения. Это значения входного сигнала, с которым устройство может работать.
- Диапазон изменяемого сигнала на выходе устройства. Обозначает значения разности потенциалов, которое может обеспечить устройство на выходе.
- Тип регулируемого сигнала. На вход устройства может подаваться как переменное, так и постоянное напряжение.
- Условия эксплуатации. Обозначает условия, при которых характеристики регулятора не изменяются.
- Способ управления. Выставление выходного уровня сигнала может осуществляться пользователем вручную или без его вмешательства.





